

《矿产资源定期调查规范 第1部分:总则》等17项行业标准报批稿公示
按照自然资源行业标准制定程序要求和计划安排,自然资源部组织有关单位制定了《矿产资源定期调查规范 第1部分:总则》等17项行业标准。现已分别通过全国自然资源与国土空间规划标准化技术委员会、全国地理信息标准化技术委员会审查,拟公示后报部审定发布实施,现予公示,公示时间为5个工作日。
联系电话:010-66558423
传 真:010-66557578
自然资源部科技发展司
2023年10月18日
附件 :
1. 《矿产资源定期调查规范 第1部分:总则》(报批稿).pdf
2. 《矿产资源定期调查规范 第2部分:内业工作》(报批稿).pdf
3. 《矿产资源定期调查规范 第3部分:外业工作》(报批稿).pdf
4. 《矿产资源定期调查规范 第5部分:潜在矿产资源调查》(报批稿).pdf
5. 《矿产资源定期调查规范 第9部分:油气矿产调查》(报批稿).pdf
6. 《矿产资源“三率”指标要求 第1部分:煤》(报批稿).pdf
7. 《矿产资源“三率”指标要求 第2部分:石油、天然气、煤层气、页岩气、二氧化碳气》(报批稿).pdf
8. 《矿产资源“三率”指标要求 第3部分:铁、锰、铬、钒、钛矿》(报批稿).pdf
9. 《矿产资源“三率”指标要求 第4部分:铜等12种有色金属矿产》(报批稿).pdf
10. 《矿产资源“三率”指标要求 第5部分:金、银、铌、钽、锂、锆、锶、稀土、锗》(报批稿).pdf
11. 《矿产资源“三率”指标要求 第6部分:石墨等26种非金属矿产》(报批稿).pdf
12. 《矿产资源“三率”指标要求 第7部分:石英岩、石英砂岩、脉石英、天然石英砂、粉石英》(报批稿).pdf
13. 《矿产资源“三率”指标要求 第8部分:硫铁矿、磷、硼、天然碱、钠硝石》(报批稿).pdf
14. 《矿产资源“三率”指标要求 第9部分:盐湖和盐类矿产》(报批稿).pdf
15. 《矿产资源“三率”指标要求 第10部分:石煤、天然沥青、油砂、油页岩》(报批稿).pdf
16. 《都市圈国土空间规划编制规程》(报批稿).pdf
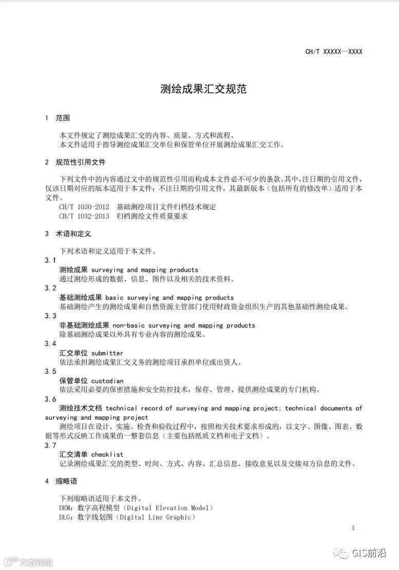
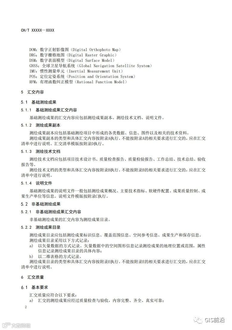
17. 《测绘成果汇交规范》 (报批稿).pdf
《测绘成果汇交规范》 (报批稿)部分截图
<左右滑动查看更多>
报批稿下载
进入本公众号后台
发送
1771
获取下载链接
文件名:《测绘成果汇交规范》等2项行业标准报批稿

- END -
李德仁 龚健雅 秦昆 吴华意:面向国家需求的世界一流遥感人才培养体系创新与实践
CC、Pix4D、大疆智图、M3D...国内外常用实景三维建模软件电脑配置推荐
激光雷达和InSAR:并非所有的遥感都是相同的
谷歌影像、天地图、DEM、土地覆盖数据...这个软件竟然都能下载



