
摘要:针对珠三角地区广泛分布的地表水、植被易造成合成孔径雷达干涉(interferometry synthetic aperture Radar, InSAR)技术失相干和多云多雾多雨高湿的气候易造成严重的InSAR大气延迟“噪声”的问题,以珠三角东南部的深圳市龙岗区为研究区,采用干涉相干性最优原则生成小基线集技术(small baseline subset InSAR,SBAS InSAR)干涉像对连接图,使用35景Sentinel-1A影像获取了2019年9月—2020年11月龙岗区的地表形变信息,而后与永久散射体InSAR技术(persistent scatterer InSAR,PS InSAR)反演结果进行对比,最后分析、推断了地表形变成因。结果表明: ①SBAS InSAR和PS InSAR反演的地表形变场基本一致,SBAS InSAR在大形变量区域的相干点密度远大于PS InSAR,说明干涉相干性最优原则的SBAS InSAR反演结果准确、可靠,反演完整形变场更具优势; ②龙岗区及周边的地表形变成因主要有持续强降雨触发的岩溶塌陷或斜坡失稳,工业采排水导致的地下水文地质环境变化,地下施工引发的采空沉降,新建高层建筑施加的地基静荷载等。研究技术路线可为珠三角地区地质灾害隐患InSAR早期识别的自动化、工程化应用提供借鉴。
引言
珠江三角洲地区自1986年成为沿海经济开放区后,经济飞速发展,带动了城市建设的高速发展,现已经成为世界知名的加工制造业中心。在城建高速发展过程中,大规模的土体开发尤其是坡体坡脚的开挖、回填等改造活动破坏了斜坡体稳定状态,如果未得到及时防护治理,就会留下地质灾害隐患,尤其是暴雨或持续降雨发生后,雨水不断入渗坡体内部,改变坡体内力学性质以及地下水动力环境,致使地质灾害发生。因此,全面摸清珠江三角洲地区地质灾害风险隐患,提升区域抵御地质灾害的综合防治能力是珠江三角洲地区各地政府践行《第一次全国自然灾害综合风险普查试点》的工作要求。近几十年来,合成孔径雷达干涉(interfero-metry synthetic aperture Radar, InSAR)技术在城市大区域地面沉降监测或基础设施高精细形变监测中已得到了广泛应用,同时在地质灾害隐患(如滑坡、崩塌和泥石流等)的早期识别方面也已有较多应用研究成果。因此,InSAR技术已成为城市交通网、建(构)筑物群不均匀沉降及风险(分析)排查的有效手段。然而珠江三角洲地区地理位置纬度较低,属亚热带海洋季风气候,每年4—9月为雨季,高温潮湿,雨量充足,河网密度高,水资源丰富,林地和农耕地占比大。地表植被、河湖和池塘等易造成InSAR失相干。对流层中水汽产生的严重大气延迟“噪声”是InSAR干涉相位的主要误差源之一。小基线集技术(small baseline subset InSAR,SBAS InSAR)可适用于低相干场景的地表形变监测,能够同时较好地解决时间失相干、空间失相干和大气效应问题。
SBAS InSAR一般通过设置时间-空间基线阈值生成干涉像对连接图和干涉图集,而后通过人工目视挑选出质量较好的相干图集和干涉图集,舍弃相干性和干涉质量较差的干涉对,但此过程费时费力且对InSAR数据处理经验要求高。也有学者通过使用长波段合成孔径雷达(synthetic aperture Radar,SAR)数据(如ALOS-2 PALSAR-2)提高地物目标干涉相干性或使用高重访的SAR卫星星座数据(如Cosmo SkyMed)有效去除大气相位的影响,但这些SAR数据价格昂贵,大规模工程化应用成本太高。
为了兼顾提升时间序列InSAR数据处理效率和降低SAR数据成本,使用干涉相干性最优原则生成SBAS InSAR干涉像对连接图,从技术上有效提升了相干图集的整体干涉相干性,同时实现无需人工干预的高质量干涉像对自动组合连通。选取位于珠江三角洲东南部的深圳市龙岗区为研究区,龙岗区具有珠江三角洲的典型地貌气候特征,区内有5个森林公园,森林覆盖率为50.2%; 该区有50多条河流,40多个水库; 云、雨天气较多,年平均相对湿度为80%左右,属于“潮湿地区”。使用基于干涉相干性最优原则的SBAS InSAR和免费的时间序列Sentinel-1A数据集提取地表形变信息,而后与永久散射体技术(persistent scatterer InSAR,PS InSAR)反演的地表形变结果进行对比,最后结合Google Earth影像初步分析了研究区地表形变成因。
1 研究区及其数据源
1.1 研究区概况
研究区为珠江三角洲东南部的深圳市龙岗区,如图1所示。龙岗区地理坐标为E114°02'~ 114°23',N22°34'~ 22°50',属亚热带海洋季风气候,气候湿润,雨量丰沛,年平均降雨日达到140 d; 地貌以低山、丘陵为主,间有平缓台地,地形西南高东北低,最大高程为876 m,最低高程为27 m; 研究区地处莲花山断裂带的西南侧,构造、岩浆岩活动和变质作用频繁,地层的缺失、不连续现象严重,境内出露的地层有元古宇长城系、蓟县系-青白口系,古生界泥盆系、石炭系,中生界侏罗系、白垩系,新生界古近系、第四系,地下水主要有松散岩类孔隙水、基岩裂隙水、碳酸盐岩类裂隙溶洞水,降雨是其主要补给源; 工业企业规模大、人口密集、经济发达,近年来城市建设工程活动频繁。地质环境条件、多雨天气、工业企业抽排水和城建工程活动都是龙岗区滑坡、崩塌和岩溶地面塌陷等地质灾害隐患的潜在成因。2019年12月5日,龙岗区龙岗街道龙园路龙河路口东侧一带出现地表下沉、河道冒泥浆水等险情,最大下沉量达到38 cm。

1.2 数据源
本研究使用了35景时间序列Sentinel-1A渐进扫描(terrain observation by progressive scans,TOPS)成像模式单视复数据(single look complex,SLC)及精轨数据,像元大小为13.95 m(方位向)×2.33 m(侧视向),雷达波中心入射角约为38.94°。升轨第113轨第71帧。
Sentinel-1A时间跨度为2019年9月—2020年11月,从http://tianqi.2345.com/wea_history/72039.htm获取了这一时段内Sentinel-1A成像日期(共35 d)的龙岗区历史天气状况,阴、多云、雨天气共计32 d,占比91.4%,如表1所示。为了降低斑点噪声,增加相干性,提高配准精度,同时使得像元地面分辨率长宽大体一致,干涉处理过程对SLC数据做了1 m(方位向)×4 m(距离向)多视处理,多视后像元大小为13.95 m(方位向)×14.83 m(距离向)。另外,从美国国家航空航天局网站搜集了30 m空间分辨率的SRTM DEM数据,用于去除地形相位和地理编码。
表1 Sentinel-1A成像日期龙岗区天气状况


2 研究方法
本研究总体技术方法流程如图2所示。首先介绍干涉相干性最优原则生成SBAS InSAR像对连接图方法,采用此方法生成的去平干涉图集和SBASInSAR技术反演研究区地表形变信息; 而后与PS InSAR反演的研究区地表形变结果进行对比; 最后,使用SBAS InSAR地表形变结果提取了研究区主要沉降带,作为InSAR普查出的研究区滑坡、崩塌和地面塌陷等地质灾害风险的隐患点(区),并分析、推断了地表形变成因。

2.1 相干性最优生成连接图
为了优选干涉相干性较高的像对组建像对连接图,张永红等综合影像集时空基线分布状况、像对连通性和干涉相干性,提出了干涉相干性最优原则。针对研究区多云多雨高湿引发的InSAR干涉相干性降低和失相干现象,本研究使用干涉相干性最优原则生成SBAS InSAR像对连接图,干涉相干性最优原则流程如图2中绿色虚线矩形框所示。干涉相干性最优原则具体步骤为: ①选择SAR影像研究区内400像元×400像元的感兴趣区(region of interest,ROI),生成ROI全部连接像对以及相干图集,均为N(N-1)/2个,N为影像个数。ROI的选取可遵循高相干地物(如建筑物、道路、桥梁)和低相干地物(如植被、裸地、湿地)各占50%且避开陡峭斜坡的原则; ②对所有ROI相干图集按照相干平均值(ROI相干图16 000像元的平均值)由高到低排序; ③以步骤②确定的顺序依次递增选择干涉像对,直到所有干涉像对连通为止,形成M个干涉像对组建的像对连接图,即M[N(N-1)/2]。
2.2 SBAS InSAR
为了解决由于时空基线过长引起的失相干问题,Berardino等提出了SBAS InSAR技术。SBAS InSAR不需要较多SAR影像个数,可显著增加有效干涉像对个数; 有效利用覆盖场景内的分布式相干点,一定程度上可用于非城区的自然场景。SBAS InSAR需要对每个干涉图进行相位解缠,而如果相邻像元存在相位不连续或相位周跳则将产生局部相位解缠误差。
从N景影像中选择一景影像为超级主影像,其余同轨影像都与之精配准。采用干涉相干性最优原则生成的像对连接图作为SBAS InSAR的像对连接图,如图2中蓝色虚线框所示,并且使像对连接图中干涉像对互相精配准,基线估计。设置多视参数,幅度计算和相干计算,结合DEM数据去除平地相位和地形相位,生成M个差分干涉图并滤波,使用最小费用流技术进行相位解缠。使用DEM、相干图和解缠相位图选择控制点,对所有差分干涉图进行基线精化。重新去除平地相位与地形相位,生成M个新的差分干涉图。对差分干涉图进行滤波,得到滤波后差分干涉图。
2.3 PS InSAR
Ferretti等首次提出了PS InSAR技术。PS InSAR通过选择长时间序列后向散射较强且相位较稳的相干点目标以提高干涉相干性,并基于这些相干点目标反演和表征影像覆盖场景内地表形变信息。PS InSAR在城市高分辨率地面沉降尤其重点基础设施的高分辨率形变监测中已得到广泛应用,但PS InSAR对同区域同轨SAR影像数量需求较多(一般应多于25景),并且大量相干点的迭代回归或网平差导致运算效率降低。
从N景影像中选择一景影像作为主影像,其余同轨影像作为辅影像。将所有辅影像与主影像进行精配准,同名点配准标准差通常应小于0.25个像元,估计基线。设置多视参数,计算幅度和相干系数,结合DEM和空间基线,从N-1幅干涉相位图相位中减去平地相位和地形相位,即可获得N-1幅差分干涉图相位。
3 结果与分析
首先对研究区Sentinel-1A数据开展SBAS InSAR处理。按照图2流程,使用干涉相干性最优原则生成了595个ROI全部连接图(图3(a))以及相干图,对所有ROI相干图集按照相干平均值由高到低排序,按照每间隔5个列出排序前101个ROI相干图平均值,见表2,最终形成了84个干涉像对(图3(b))。选择2020年3月3日(影像ID: 15)作为SBAS InSAR超级主影像,其他34景影像都与之精配准,连接图中干涉像对互相精配准,设置1 m(方位向)×4 m(距离向)多视参数生成干涉图。连接图中84个像对的去平干涉图按照每间隔5个列出,见表3,表中白框为ROI,表3序号与表2序号含义相同。由表3可知,随着像对相干性降低,去平干涉图的干涉质量逐渐下降,但第84个去平干涉图仍有较多的相位信息,因此本实验后续地表形变信息SBAS InSAR反演未考虑删除影像,而是决定使用这84个像对。平均相干系数阈值为0.6、幅度离差阈值为0.3和平均幅度阈值为1.5,选取了182.3万个相干点。小于设定距离阈值1.2 km的局部Delaunay三角网相干点按式(2)进行相位差积分,使用时空滤波器去除每个相干点的大气相位,按式(3)—(4)进行SBAS InSAR反演,得到平均形变值和累计形变量。SBAS InSAR技术获取了研究区2019年9月—2020年11月平均形变速率如图4所示。
表2 ROI相干图平均值降序排列

表3 连接图中去平干涉图



图3 干涉像对连接图

而后采用PS InSAR按照图2流程对研究区Sentinel-1A数据进行了处理。选择2020年5月14日影像(影像ID: 20)作为PS InSAR主影像,其他34景影像作为辅影像。将34景辅影像与主影像进行精配准,同名点配准标准差小于0.2个像元。通过设定平均相干系数阈值为0.6、幅度离差阈值为0.3和平均幅度阈值为1.5,选取了115.5万个相干点。小于设定距离阈值1.2 km的局部Delaunay三角网相干点按式(6)进行相位差积分,使用时空滤波器去除每个相干点的大气相位,得到平均形变值和累计形变量。PS InSAR技术获取的研究区2019年9月—2020年11月平均形变速率如图5所示。

在图4和图5中,正值代表地表抬升,负值代表地表沉降。SBAS InSAR反演的研究区地表形变分布和范围与PS InSAR反演结果大体一致,验证了SBAS InSAR获取的研究区地表形变信息是准确、可靠的。而在低山和丘陵地带,较大地形起伏造成了相位突变,反演结果出现了少数个稀零、离散的伪形变点。
最后基于SBAS InSAR反演结果,提取了研究区连接成片的9个主要沉降带,地理位置和形变速率如表4。研究区内各沉降带沉降漏斗形变速率都在-20 mm/a以上; 最大形变速率为-31.5 mm/a,位于龙岗街道龙园路沉陷区,该地区属于岩溶塌陷地质灾害易发区。
表4 沉降带位置和形变速率

4 讨论
9个主要沉降带的SBAS InSAR和PS InSAR反演地表形变结果对比见图4—5和表4,对比SBAS InSAR和PS InSAR反演结果可知: ①基于干涉相干性最优原则的SBAS InSAR反演的主要沉降带形变分布和范围与PS InSAR结果一致,说明SBAS InSAR反演的研究区形变信息准确、可靠,该结论与文献[5]结论较为一致; ②在大形变量区域,SBAS InSAR相干点密度远大于PS InSAR,说明SBAS InSAR能够提升干涉图集的干涉相干性,提取了更多相干点,该结论与文献[4,21]观点或结论较为一致; ③结果表明在反演长时间序列大形变区域的完整形变场方面,SBAS InSAR技术更具优势。
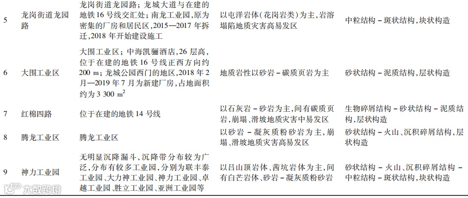
主要沉降带SBAS InSAR反演结果及相应地理位置的Google Earth影像图及其历史影像图见表5,结合《深圳市地质灾害易发程度分区图(1∶50 000)》[22]和《全国1∶20万地质图》[23]以及地表沉降常见成因,初步分析研究区内主要沉降带的地质岩性、结构、构造和地质灾害易发类型,推断引起主要沉降带发生地表沉降的主要原因,如表6。由表5和表6可知,主要沉降带大都位于工业园区、大型地上地下城建区和岩溶塌陷地质灾害易发区,因此推断引起研究区地表沉降的主要原因有: ①工业采水和排水导致的地下水文环境和地质条件发生变化,如“1塘实公司”、“5龙岗街道龙园路”和“8腾龙工业区”; ②新建密集、大型、高层建筑群对地基施加的静荷载,使地基土体发生压密变形,如“2仙湖山庄”和“6大围工业区”; ③地下工程建设引发的采空沉降,如“4坪山区中心广场”、“5龙岗街道龙园路”和“7红棉四路”; ④持续强降雨触发岩溶塌陷地质灾害或触发斜坡体失稳而发生滑移,如“5龙岗街道龙园路”。
表5 主要沉降带SBAS InSAR与PS InSAR反演结果及影像

表6 各沉降带沉降漏斗分布、地质岩性和结构构造


5 结论
针对研究区广泛分布的地表水、植被造成的InSAR干涉失相干和多云多雨高湿天气引起的严重大气相位延迟噪声,采用干涉相干性最优原则生成干涉像对连接图,使用了成像日期在2019年9月—2020年11月的35景Sentinel-1A影像进行了SBAS InSAR干涉处理,得到了研究区周期内的地表形变信息,而后,通过使用PS InSAR反演得出的研究区地表形变信息对比了SBAS InSAR获取的研究区地表形变监测结果,最后,提取了研究区9个主要沉降带,初步分析了这些沉降带的地物特征及引起沉降的主要原因。得出以下结论:
1)与设置时间-空间基线阈值生成像对连接图方法相比,干涉相干性最优生成干涉像对连接图的优点是无需InSAR干涉图挑选经验,降低InSAR数据处理难度,能够自动化生成,节省人力,时间效率高。
2)相比PS InSAR技术,SBAS InSAR在反演出长时间序列大形变速率方面更具优势: 一是通过干涉相干性最优进行像对组合,保证高质量的干涉对用于SBAS InSAR处理; 二是高密度的相干点目标能够表现更完整的地表形变场。
3)反演了2019年9月—2020年11月龙岗区及周边地表形变信息,提取的主要沉降带大都位于工业园区、大型地上地下城建区和岩溶塌陷地质灾害易发区,沉降原因主要是与地下水文环境的改变、建筑群对地基的压实、地下工程建设、岩溶塌陷地和斜坡体失稳的持续强降雨触发等因素有关。获取的龙岗区及周边地表形变信息时效性较新,可为该区地质灾害隐患早期识别和防治提供科学支撑。
(原文有删减)
时序InSAR技术在珠三角地区地质灾害隐患识别中的应用
姜德才1,2,3, 郑向向2,3,4, 王宁3, 肖春蕾3, 朱振洲3
【作者简介】姜德才(1990-), 男, 博士研究生, 主要从事InSAR,TomoSAR理论和工程化应用研究。
E-mail:
【基金资助】中国地质调查局项目“全国国土空间生态风险 综合调查与区划”(DD20221772)
【引用格式】姜德才, 郑向向, 王宁, 肖春蕾, 朱振洲. 时序InSAR技术在珠三角地区地质灾害隐患识别中的应用[J]. 自然资源遥感, 2023, 35(3): 292-301.
- END -
查分!2023年注册测绘师资格考试成绩已公布
ArcGIS中生态系统Ⅰ、II、III级分类配色方案表下载
ArcMap出图小技巧:主图设计、图例、比例尺、指北针、标题



