
为提高利用倾斜摄影测量技术生产城市级实景三维地理场景模型成果水平,湖北省地理国情监测中心联合武汉大学、武汉大势智慧科技有限公司等单位制定了《基于倾斜摄影测量的城市级实景三维地理场景模型生产技术规程》,经湖北省市场监管局批准、备案,被收录为湖北省地方标准,为保障湖北省城市级实景三维地理场景模型生产过程规范化和成果质量标准化提供了标准依据。
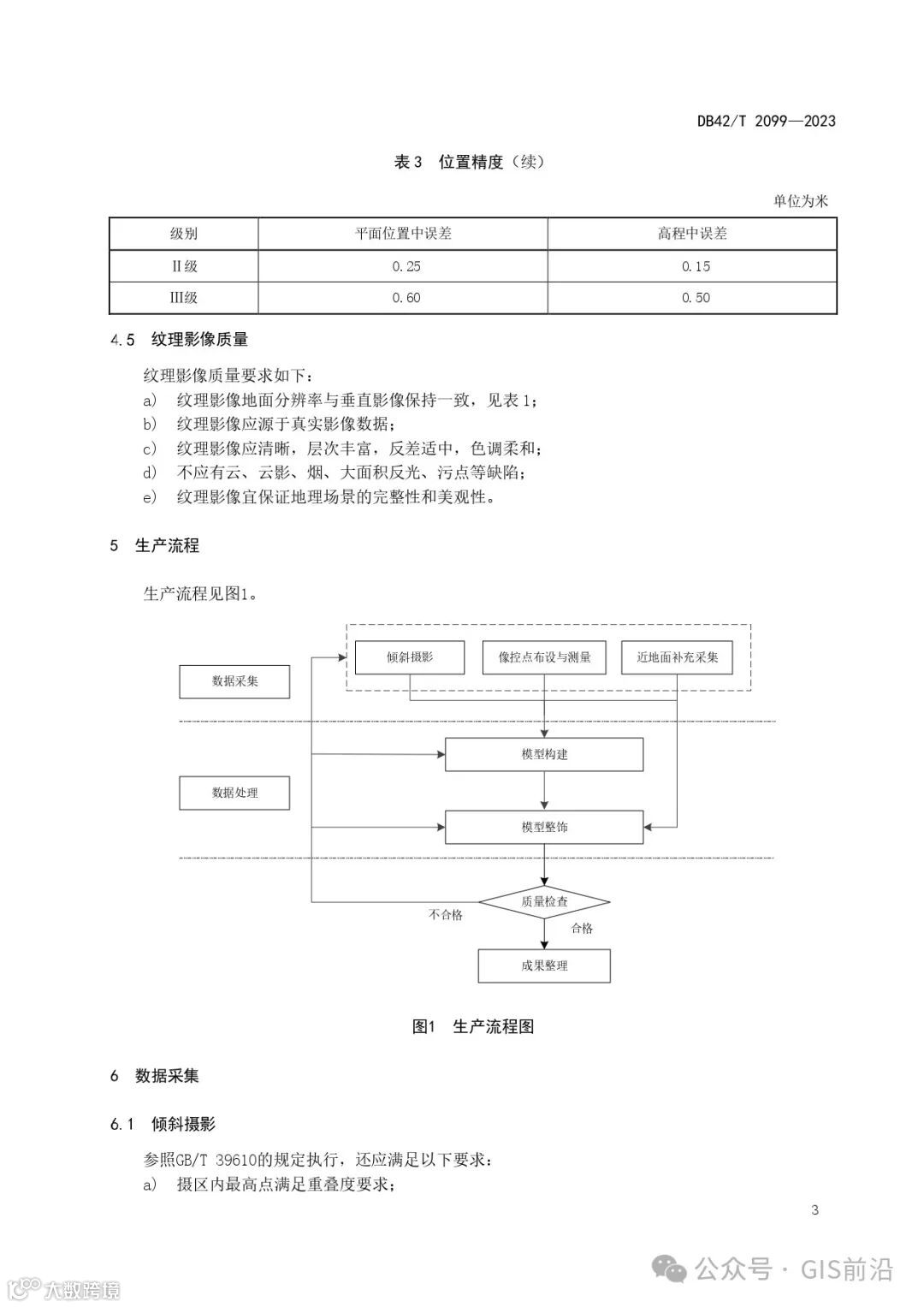
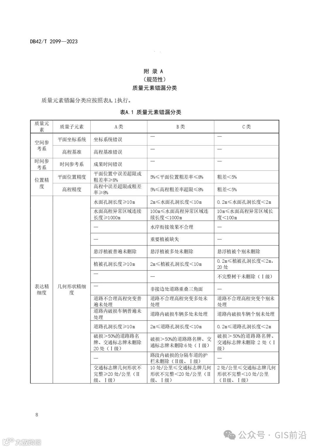
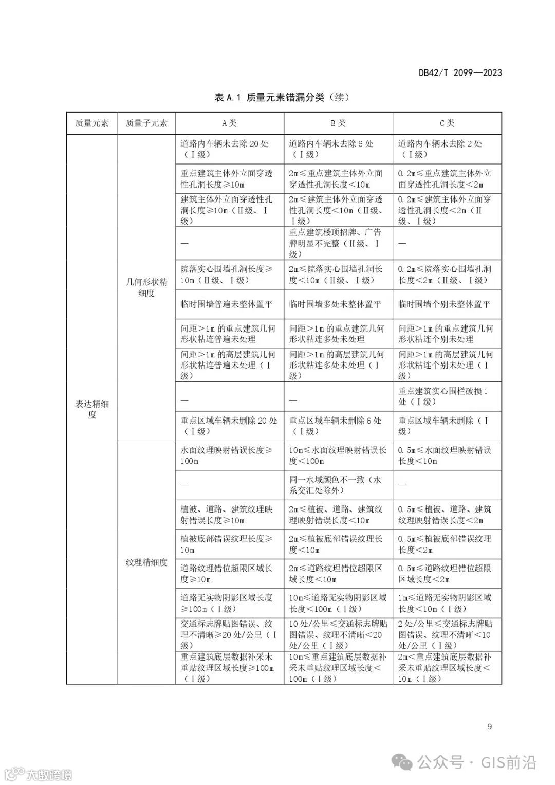
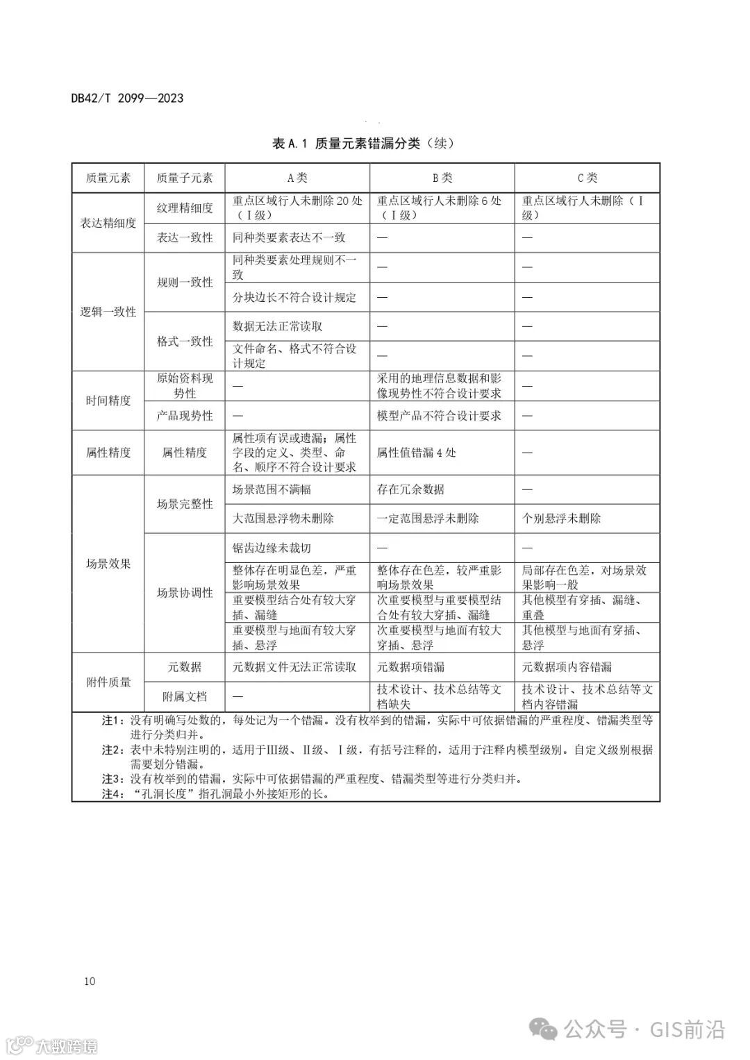
文件规定了利用倾斜摄影测量技术生产城市级实景三维地理场景模型的基本要求、生产流程、数据采集、数据处理、质量检查、成果整理的要求,适用于基于倾斜摄影测量的城市级实景三维地理场景模型生产过程。
文末有PDF下载链接
↓↓↓
















- END -
iTwin Capture(原CC) 2024版本更新!附最新用户手册下载
CC、Pix4D、PhotoScan生成正射影像并进行拼接修图(附航测练习数据下载)
CC、Pix4D、大疆智图、M3D...国内外常用实景三维建模软件电脑配置推荐
利用ArcGIS确定一张照片的拍摄位置及方向
ArcGIS、QGIS、CAD中加载谷歌影像、天地图...在线地图插件下载




