搜索
首页
大数快讯
大数活动
服务超市
文章专题
出海平台
流量密码
出海蓝图
产业赛道
物流仓储
跨境支付
选品策略
实操手册
报告
跨企查
百科
导航
知识体系
工具箱
更多
找货源
跨境招聘
DeepSeek
首页
>
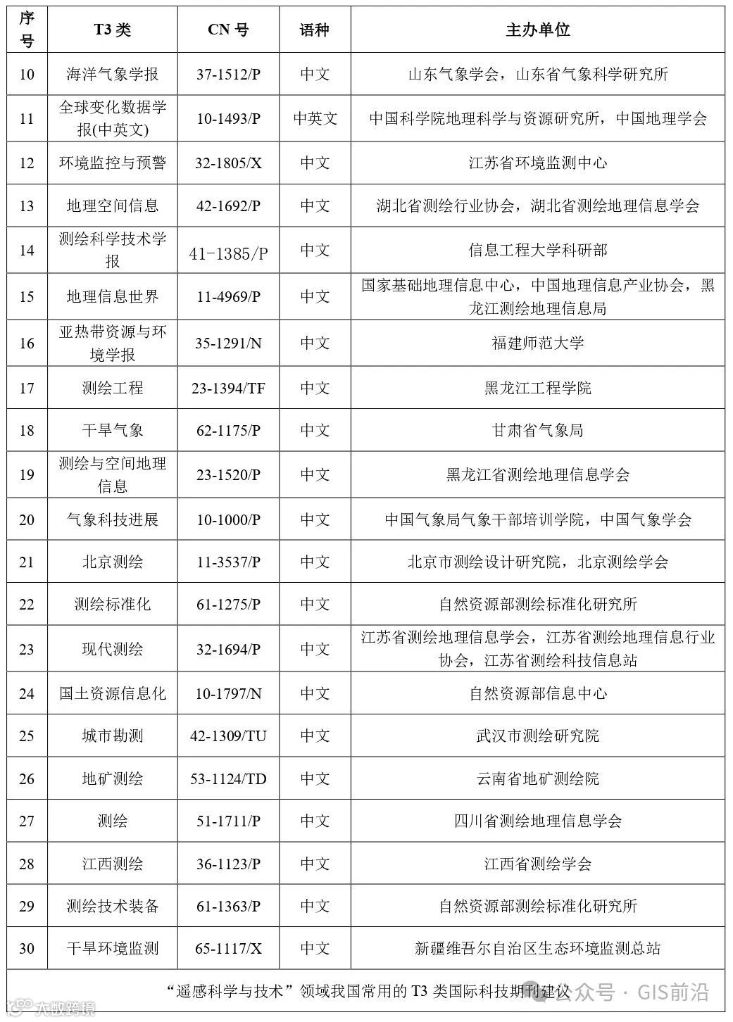
“遥感科学与技术”领域我国高质量科技期刊分级目录
>
0
0
“遥感科学与技术”领域我国高质量科技期刊分级目录
GIS前沿
2024-05-31
2
- END -
历史干货
在线查看、下载 | 2024年最新测绘地理信息规范
手机APP就能遥感AI解译?!亚米图源、遥感课程、外业助手...这个遥感APP太实用了
24版最新图源(高清+历史影像)!奥维地图秒加载
近500G航测和激光雷达数据集下载
利用ArcGIS确定一张照片的拍摄位置及方向
官方公布!带审图号的2024省_市_县行政区划矢量下载
【声明】内容源于网络
0
0
GIS前沿
分享测绘地信资讯,交流行业软件技巧。
内容
4923
粉丝
0
关注
在线咨询
GIS前沿
分享测绘地信资讯,交流行业软件技巧。
总阅读
10.2k
粉丝
0
内容
4.9k
在线咨询
关注