摘要:自然资源外业核查是自然资源调查重要的一环,该文针对传统自然资源调查外业核查过程中存在的工作效率低、有安全风险等问题,提出了一种基于无人机地理信息视频技术的外业核查应用方案。首先针对无人机地理信息视频技术的特点,结合自然资源外业核查工作的需求,将核查图斑分为地类判断和量测判断2种类型,并针对不同类型进行无人机地理信息视频的采集设计; 然后将采集的无人机地理信息视频与地理信息系统(geographic information system,GIS)平台联合进行图斑的判断量测。结合生产实践对设计方案进行了测试,测试结果表明,该方案能够提高图斑外业核查的效率,量测精度能够满足实际生产的需求,且弥补了地面拍照的局限性,降低了安全风险。
引用:王云凯, 李安民, 林楠, 曹易杰. 基于无人机地理信息视频技术的自然资源调查外业核查方法[J]. 自然资源遥感, 2025, 37(1): 76-81.
引言
自然资源调查是国土资源管理工作的重要组成部分,全面、精确的自然资源调查和评估对保障国家资源的合理利用和保护至关重要。其中,外业核查作为自然资源调查的重要环节,主要肩负着内业解译抽查核实和变化图斑调查的工作。传统的纸质外业标绘和移动设备拍照等方式需要工作人员深入到图斑内部或到达图斑周围,存在着工作效率低、复杂图斑核查困难及安全隐患等问题。部分区域尝试以无人机拍摄举证照片的方式,存在着拍摄视角要求高、无法动态观测图斑地类情况等问题。因此,需要探索一种高效、精准的外业核查方法,提高自然资源调查工作的效率和人员的安全性。
随着无人机技术的不断发展,将无人机、航空摄影和计算机视觉等技术相结合的无人机地理信息视频技术成为了研究的热点,并在抗震救灾、电力巡线等方面得到了应用。孙新博等通过开发无人机地理信息视频系统,实现了对无人机视频的分析功能; 王磊等构建了无人机视频投影参数规范和数据传输模型,实现了无人机实时视频与三维地理场景融合展示; 孟静等对无人机应急测绘中的视频帧数据与三维地理信息平台相关问题进行了研究,提出了视频关键帧与底图匹配融合方法; 任丽艳等通过视频流信息与地理场景的融合实现了灾情的监测分析; 陈光等建立了无人机地理视频数据描述模型的核心要素,并通过空间数据和时间线性参照解算地理位置,实现了数据集成。综上所述,现有研究主要关注实现无人机地理信息视频技术以及精度要求较低的场景应用,而对有一定精度要求的生产应用研究较少。
本文提出了基于无人机地理信息视频技术的自然资源调查外业核查应用方案,旨在满足“高效、精确、安全”的外业核查需求。通过利用无人机便携、灵活、无接触的特点,采集图斑区域无人机视频数据,并将无人机生成的定位定姿系统(position and orientation system,POS)数据与视频数据进行融合,形成地理信息视频,进行地理信息视频中的图斑分类与量测工作,以实现无人机代替人员进行部分自然资源外业核查的工作,从而提高工作效率,降低安全风险。
1、技术方法
本文首先将自然资源调查外业核查工作进行分类,根据不同需求进行无人机视频的航摄采集设计。然后,将采集到的无人机视频和POS数据导出,并进行地理融合。根据图斑与视频帧覆盖范围的比较,设计底图补充方法,最终形成相应的采集应用方案,适用于不同类型的图斑外业核查工作。总体研究思路如图1所示。
1.1 无人机视频空间定位与影像纠正
1.1.1 无人机视频空间定位
在无人机平台中,全球导航卫星系统(global navigation satellite system,GNSS)接收机相位中心、惯性传感器(inertial measurement unit,IMU)系统和摄影相机三者之间的空间关系为已知。图2为无人机集成关系示意图,图中,M为物方空间坐标系,N为GNSS坐标系统,B为IMU坐标系统,S为摄影坐标系统,x和 y为像平面坐标。如图2所示,由于IMU系统和航摄相机之间存在着角速度的偏差,因此,需要通过变换得到航摄视频的姿态参数。
1.1.2 影像畸变纠正与地理配准
由于无人机视频采集过程中,会因为视场变化而产生畸变缺陷,因此,通过畸变纠正的方式进行处理,以消除影像的失真。
1.2 外业核查方法研究
1.2.1 无人机视频与地理信息同步
无人机视频与POS信息由不同的系统记录,且二者的频率也不相同,这会导致无人机视频与POS信息不匹配的情况。频率不同的问题,采用线性内插法进行频率统一; 记录系统不同步的问题,则通过飞控软件进行解决。
本文采用的飞控软件在到达设计航高后,软件开始读取POS数据并进行解析,获取经度、纬度、海拔高度、滚转角、俯仰角、航向角等信息,并以文本的方式进行保存。同时,无人机视频记录也随之开启,从而实现了视频和POS数据的同步采集。
1.2.2 地类判断设计
为了更加准确地对不同地类进行判断,本文结合无人机地理信息视频的直观性和动态性的特点,针对不同的地类特点,选择不同的拍摄角度和方法。例如,对于建筑物、道路、河流等较容易判断的地类,采用相机垂直向下的拍摄方式,从空中视角对地类进行判断; 在需要读取建筑物特殊标记如厂名等信息时,增加标牌的拍摄; 对于较难判断或者需要对植被进行分类判断的地类,采用倾斜拍摄的方式,并通过降低飞行高度等方法,增加视频的分辨率,以提高地类判断的准确度。
1.2.3 量测图斑核查设计
对需要进行量测的图斑,进行分情况讨论。对于一张帧影像能够全覆盖的图斑,首先提取图斑几何中心坐标(Xt,Yt,Zt),并将其与采集的POS数据中的坐标(Xi,Yi,Zi)进行比较,计算图斑几何中心与POS数据投影坐标之间的平面距离Di。
2 试验与分析
本文基于自然资源综合调查监测国家试点项目,选取江苏省淮安市盱眙县作为研究区域。试点项目以第三次全国国土调查(以下简称“三调”)成果为基础,以《国土空间调查、规划、用途管制用地用海分类指南》为分类标准进行自然资源调查,该分类方法相较于“三调”分类更为细化,细化后的地类需要进行核实。同时,该项目自然资源调查采用遥感影像作为底图进行内业地类判断。当需要对解译图斑进行核查、影像图斑无法进行人工判断或存在图斑变化时,也需要进行外业核查。本文首先进行了待核查图斑的分类,根据分类结果制定了相应数据采集方案,并进行了单帧影像覆盖和多帧影像覆盖的精度分析试验。
2.1 试验软硬件
本文试验采用DJI Phantom 4 RTK(SDK版)无人机结合Site Scan for ArcGIS-LE飞控软件进行数据的采集,利用ArcGIS Pro软件中的全动态视频技术(full motion video,FMV)模块进行了无人机地理信息视频数据的地理空间分析。
2.2 地类判断图斑核查
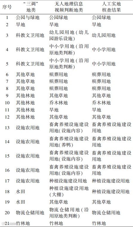
试验区域及无人机飞行路线见图3。选取区域内21个需要进行地类判断的图斑,涉及建筑、草地、林地、设施农用地等地类。对于建筑物相关的图斑,首先进行确认是否已经拆除,对于未拆除的建筑,通过垂直和倾斜相结合的方式进行确认判断; 对于草地的核查,通过不同摄影角度对草地内情况进行核查; 对于林地的核查,通过环绕飞行的方式确定其种植类型及分布情况; 对于设施农用地类的调查,主要是通过不同角度的航摄,进行内部新增房屋、房屋类型的核查。图斑判断结果如表1。
表1 图斑地类判断结果对比
本文选择的图斑分布于约3.5 km2的区域,传统的实地拍照核查的方式,需要约6 h进行; 无人机视频采集2个架次约45 min,效率大幅提高。由表1可以看出,利用无人机地理信息视频技术,通过不同飞行高度和拍摄角度,可对图斑进行多方位的拍摄核查,进而判断图斑地类。依据无人机地理信息视频中的树林和林中凉亭判断公园与绿地; 科教文卫用地地类的细化调查,依据视频中的儿童游乐设施等进行判断为幼儿园用地; 其他建筑类,依据建筑类型结合原地类进行判断; 其他草地可依据视频中的坟墓信息判断为殡葬用地; 设施农用地的细化调查,依据图斑建筑形状、生产设施、动物类型等进行判断。无人机地理信息视频判断截图见图4。
由图4可以看出,垂直拍摄能够提供全局的视角,可以更好地判断图斑与周围环境的关系; 而倾斜拍摄则可以提供更为精细的立体感觉,更准确地判断图斑形态特征。此外,利用了地理信息视频中嵌入的图斑边线来进一步提高图斑的判断精度。
2.3 量测核查图斑检核试验
选取的试点区域面积约0.18 km2,自然资源类别较多,既要对图斑进行分割量测,又要进行自然资源分类的识别。本文首先以垂直拍摄的方式,采集图斑的无人机视频,设计飞行高度为70 m,旁向重叠度为70%,其次,对区域进行了倾斜视频拍摄。将采集无人机视频按照1.2章节中的设计制作成正射影像,进行图斑的分割,并结合倾斜拍摄的视频进行图斑地类的判断。试验结果见图5。
由图5可知,基于垂直拍摄的视频通过正射影像制作,可以有效补充底图并保持时效性,结合倾斜视频的判断,能够对图斑分类进行地类判断。
本文对单帧影像覆盖和多帧影像覆盖的精度进行了验证。采集了该区域的精度较高的正射影像; 在无人机地理信息视频中随机抽取视频帧,提取视频帧上的点位和地物面积,与正射影像进行点位精度和面积精度的对比,以进行单帧影像覆盖的精度验证; 在依据视频生产的正射影像上提取点位和地物面积与正射影像进行点位精度和面积精度的对比。比较结果如表2和表3所示。
表2 点位精度比较统计表
表3 面积精度比较统计表
由以上2表可知,2种方式的精度都能满足生产的需求,但单张影像覆盖的点位精度和面积精度都低于多张影像覆盖的精度,这主要是因为多张影像制作的正射影像覆盖范围大,地理配准特征点可选择性多。
3 结论
为提高自然资源调查中的图斑外业核查工作的效率、降低安全风险,本文提出了基于无人机地理信息视频技术的外业核查应用方案,并结合自然资源综合调查国家试点项目,选取测试区域对方案进行了检核,得到相关结论如下:
1)将核查图斑分为地类判断和量测判断2种类型,依据分类结果对不同的类型进行无人机地理信息视频的采集设计,结合ArcGIS强大的空间数据分析功能,实现了从地理信息视频数据采集到分析应用的方案。
2)利用试验区检验了2种类型的判断结果。对于地类判断图斑,通过不同飞行高度和拍摄角度,可对图斑进行多方位的拍摄核查,进而判断图斑地类; 对于量测判断图斑,单张影像覆盖和多张影像覆盖的点位精度和面积精度都能满足生产的需求。
本文提出的基于无人机地理信息视频技术的外业核查应用方案能够显著提升图斑外业核查的效率,其量测精度亦能满足现实生产的需求。无人机从空中多角度的观测,不仅有效弥补了地面拍照的视野局限,还使得作业人员无需亲抵图斑现场便能顺利进行图斑的核查工作,从而大大降低了作业过程中的安全风险。然而,本文提出的方案仍然有一定的局限性。由于无人机拍摄主要限于室外环境,对于需要结合室内画面进行综合判断的图斑,目前仍需要依赖人工进入室内进行拍摄。这一限制在某种程度上影响了无人机地理信息视频技术在外业核查中的全面应用。未来,如何解决室内外结合的图斑判断问题,还需要进一步的研究。
(原文有删减)
- END -




