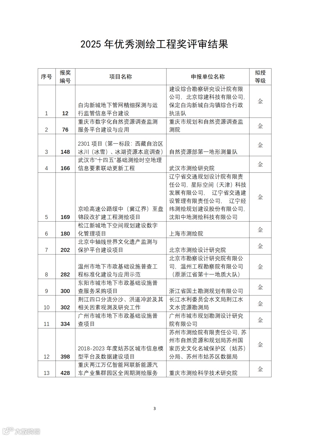
根据《国家科学技术奖励条例》和《中国测绘学会科学技术奖励办法》,中国测绘学会进行了2025年中国测绘学会科学技术奖的优秀测绘工程奖和科技创新型优秀单位奖评选工作。产生优秀测绘工程奖214项,其中金奖52项,银奖66项,铜奖96项;科技创新型优秀单位奖28家。评审结果见附件。
现对评审结果进行公示,公示期5个工作日,公示时间:2025年7月29日至8月4日。
在公示期内,任何单位或个人对公示的获奖候选项目持有异议的,均可用真实身份通过书面形式向中国测绘学会奖励工作办公室提出。中国测绘学会科学技术奖励委员会将按规定的原则和程序,对异议的内容进行核实、查证和处理;但不受理匿名异议。
联系方式:中国测绘学会奖励工作办公室
地址:北京市海淀区莲花池西路28号,邮编100830
电话:010-63881446/1410
附件:
1、2025年优秀测绘工程奖评审结果.pdf
2、2025年科技创新型优秀单位奖评审结果.pdf
中国测绘学会
2025年7月29日
来源:中国测绘学会官网
- END -




