

云南高创人才服务有限公司红河分公司受红河州红投李仙江公路建设有限公司委托,面向社会公开招聘劳务派遣人员5名,具体如下:
一、招聘原则
(一)坚持公开、平等、竞争、择优的原则。
(二)坚持德才兼备、任人唯贤的原则。
二、招聘岗位
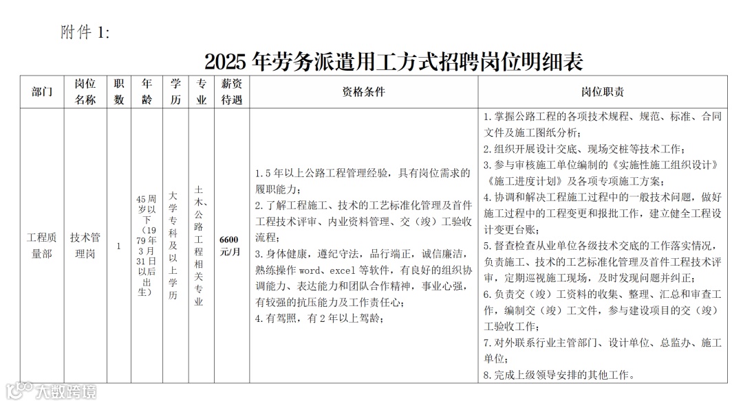
技术管理岗 1 人,合同管理岗 1人,安全管理岗 2人,综合服务岗1人。
三、报考人员资格条件
(一)报考人员应具备以下资格条件
1.政治立场坚定、政治素质过硬,增强“四个意识”、坚定“四个自信”、做到“两个维护”;
2.具备良好的职业道德和品德操守,诚实守信;
3.政治觉悟高,理想信念坚定,遵纪守法,廉洁自律,责任心强,爱岗敬业,大局意识强,团队合作意识好;
4.身体健康,心理素质良好,能承担繁重而复杂的工作,有一定的政策水平和独立工作能力;
5.符合公开岗位要求的其他资格条件,具体要求详见附件1《2025年劳务派遣用工方式招聘岗位明细表》
(二)具有下列情形之一不得参加报名
1.被开除中国共产党党籍的;
2.被依法列为失信联合惩戒对象的;
3.涉嫌违纪违法正在接受有关部门审查尚未作出结论的;
4.受到诫勉、组织处理或者党纪政务处分等影响期未满或者期满影响使用的;
5.法律法规和政策规定的其他情形。
报名人员不得报考与本人有夫妻关系、直系血亲关系、三代以内旁系血亲关系以及近姻亲关系的人员担任中层及以上职务的用人单位的岗位。
四、招聘程序
本次招聘采用公开发布招聘公告、报名、资格审查、笔试、面试、体检、背景调查、公示、录用的程序进行。
(一)报名
1.报名时间:招聘信息发布之日起至2025年4月15日17:00截止,逾期不再接受任何形式的报名。
2.报名方式:网络报名,应聘者须将符合要求的报名材料扫描件以压缩包(文件名为:姓名+应聘岗位名称)的形式通过电子邮箱发送至报名资料接收邮箱。报名资料重复报送无效,以首次报送材料为准,本次报名资料收取的指定邮箱:2692499620@qq.com。
3.报名所需资料:《公开招聘报名登记表》、最近半年个人5分彩色证件照、应聘诚信承诺书、个人简历、身份证,专业技术资格证书、学术(科研、工作)成果及获奖荣誉证书,毕业证、学位证、学信网学历认证报告、从业经历证明材料等相关资料扫描件。(以上材料不接收手机照片格式)
4.报名相关要求:①应聘人员根据自身情况及拟报考岗位的资格条件和专业要求进行报名,每人限报1个岗位。②《公开招聘报名登记表》(附件2)右上角照片处须附1寸电子免冠照片,《公开招聘报名登记表》和《报名材料真实性承诺书》签名处需应聘者本人亲笔签字并加摁手印,未按要求提供的视为不合格资料,不得进入后续流程。
(二)资格审查
1.报名结束后由用人单位招聘工作领导小组根据招聘条件及岗位要求,对报名应聘人员的基本信息、所提供的材料、应聘资格和条件等进行审查,资格审查合格的人员方能参加笔试。符合条件人选名单将在红河人才网进行公示,公示期为3个工作日。
2.资格审查将贯穿整个招聘过程,应聘人员应对提交的个人信息和材料的真实性、准确性负责,在招聘录用任何环节,一经发现提交虚假材料的应聘人员,取消其应聘资格。
(三)笔试
1.考试总分及类型:笔试总分100分,闭卷考试,主要测试应聘岗位的专业知识。
2.考试时间:以通知为准。
3.考试地点:红河州绿春县大兴镇迷克村委会阿者洛马
村国道219黄连山养护工区(用人单位驻地)
4.考生须持有效居民身份证(或户籍所在地公安机关出具的附本人照片的户籍、身份证明)原件及复印件1份方可进入考场参加笔试。根据笔试得分由高到低排序,按照招聘岗位1:3的比例,确定进入面试人选。如笔试分数相同,影响到进入面试的,一同进入面试;如笔试人数低于1:3比例,则按照笔试成绩70分及以上人员进入面试。笔试当天确认并公布成绩,并在红河人才网进行公布进入面试人员名单,公示期为3个工作日。
(四)面试
1.考试总分及类型:面试总分100分,按半结构化面试进行,主要考核应聘人员的专业技术水平、语言表达能力、分析判断能力等综合素质。
2.考试时间:以通知为准。
3.考试地点:红河州绿春县大兴镇迷克村委会阿者洛马村国道219黄连山养护工区(用人单位驻地)
4.面试得分80分及以上为合格,根据面试得分由高到低排序,按照招聘岗位等额确定考察人选。面试成绩及考察人选名单将在红河人才网进行公示,公示期为3个工作日。
(五)体检
考察人选体检标准参照《公务员录用体检标准(试行)》执行。体检人员需到县级及以上医院进行体检,费用自理。受检人对体检结论有异议的,可在接到体检结论通知之日起3个工作日内书面提出复检申请,经同意后,到指定医院进行一次性复检,体检结果以复检结论为准。体检时体检医生与体检者有回避关系的,应予回避。
(六)背景调查
体检合格人员将进入背景调查环节,重点了解掌握考察对象在道德品质、遵纪守法等方面的情况。考察人员同时应当提交户籍所在地辖区派出所出具的无犯罪记录证明、征信报告等材料。
(七)公示和录用
体检、背景调查合格后,拟录用人选将在红河人才网进行公示,公示期为5个工作日。公示期满后,没有反映问题或反映有问题但不影响聘用的,聘用人员与我司签订劳动合同,派遣至红河州红投李仙江公路建设有限公司工作,试用期1个月;对反映有影响聘用的问题并查有实据的,不予聘用;公示期内有反映且李仙江公司对反映的问题一时难以查实的,暂缓聘用,待查清后再决定是否聘用。
(八)替补公示
招聘过程中,因考生自愿放弃体检、背景调查不合格所出现的空缺岗位,根据面试成绩由高到低排序,进行顺延递补1次。
五、薪酬待遇
薪酬按红河州红投李仙江公路建设有限公司现行薪酬制度执行,我司按照规定标准为其缴纳“五险”(即基本养老、医疗、工伤、失业、生育等社会保险)。
六、监督
本次招聘工作接受社会公众的全程监督,监督电话:13987399355。
七、其他事项
(一)应聘人员若提供虚假资料或隐瞒实情的,或应聘录用过程中弄虚作假的,一经查实,取消应聘资格,所造成的一切损失及责任由本人承担。
(二)应聘人员如与红河州红投李仙江公路建设有限公司职工有直系血亲关系、三代以内旁系血亲或近姻亲关系的,填写报名信息时须说明,我司将按相关规定在组织招聘工作时安排回避。如故意隐瞒不报的,一经查实,取消应聘人员面试或聘用资格;被聘用已签订劳动合同的,解除劳动关系。
(三)入职前要求。确定入职的人员须在入职前与原单位解除劳动合同关系,入职时需提供解除劳动合同证明书或相关资料。入职后需服从用人单位对岗位及工作地点的安排。
(四)报名人员必须确保电话畅通以便联系,如因个人原因导致无法联系的,责任自负。在收到笔试、面试及其他事项通知的时限内,未按要求完成规定流程的,视为自动放弃。
(五)本公告涉及的相关事宜由红河州红投李仙江公路建设有限公司招聘工作领导小组负责解释,未尽事宜,请来电咨询。咨询电话:15288318755
附件:(点击下载附件)
附件1:2025年劳务派遣用工方式招聘岗位明细表.docx
附件2.公开招聘报名登记表.doc
附件3.报名材料真实性承诺书.doc



云南高创人才服务有限公司红河分公司
2025年4月11日







