
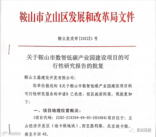
2022年2月13日,由东北电力大学绿色低碳产业研究院负责整体规划的鞍山市数智低碳产业园建设项目,顺利通过鞍山市立山区发改局立项审批。
该项目位于鞍山市立山区,总占地面积18.5万平方米,建筑面积15万平方米,总投资10.4亿元,于今年5月份正式开工建设,计划建设周期为两年。本项目是鞍山市立山区坚决贯彻执行国家碳中和战略的同时有序稳步推进鞍山市绿色低碳经济发展的重大项目,以鞍山市双碳背景下的城市转型发展为核心,主要建设支持鞍山市绿色低碳转型的技术创新、数字化平台和产业示范,以构建活跃完善的数智低碳产业生态为主线,加快培育和发展特色能源互联网平台,推动数智低碳产业向规模化、高附加值、高技术含量攀升,在立山区逐步建设成集研发、应用、创新示范为一体的双碳综合化服务新园区,实现区域经济的高质量跨越式发展。
2022年,鞍山市立山区将与东北电力大学绿色低碳产业研究院签订战略合作协议,以鞍山市数智低碳产业园为先导区,导入工业节能、公共建筑节能、清洁取暖、生态碳汇、双碳服务等产业落户鞍山,建设鞍山市数智低碳产业纵深区,打造辐射东三省乃至全国的钢铁行业碳中和发展的科研基地和智造基地,助推鞍山市绿色低碳转型升级。



