
中国社科院钟宏武博士、责任云研究院执行院长叶柳红通过全网搜索,统计了外资企业抗击疫情捐赠情况。截止2月10日,共计297家外资企业累计捐赠了16.91亿元人民币,占所有企业捐赠总额的7.2%。
捐赠额排前十的依次是:美国企业、中国香港企业、中国澳门企业、韩国企业、德国企业、英国企业、印尼企业、白俄罗斯企业、日本企业和泰国企业。
在排名前十的国家/地区中,捐赠最多的外资企业如下:
印尼 金光集团APP(中国):捐资1亿元抗击武汉疫情
金光集团(Sinar Mas Group)由印尼知名华人黄奕聪先生于1962年创立,现有数百家法人公司,拥有员工15万名,资产约200多亿美元,曾被世界著名财经杂志《福布斯》评为印尼第一大财团。金光集团投资范围远及亚洲、北美、欧洲、澳洲等地,已发展形成六大核心产业:制浆造纸业、金融业、农业及食品加工业、房地产业、煤矿、移动通讯。1992年起,金光集团开始在中国投资。
1月26日,金光集团APP(中国) 今天宣布向中国华侨公益基金会捐款1亿元人民币和价值35万元的清风卫生湿巾,用于抗击“新型冠状病毒感染肺炎”疫情。
白俄罗斯 WG(Wargaming)公司:向武汉捐款1000万美元
Wargaming(战争游戏公司)1998年创立于白俄罗斯,是世界顶级游戏制作及发行公司,2000年初推出第一款商业游戏DBA 在线,代表作品是《坦克世界》。
1月28日, Wargaming宣布,将捐赠1000万美元,用于中国境内新型冠状病毒肺炎的专项救助。此项捐助工作将全权交由其中国战略合作伙伴360集团落地执行。在国内医疗物资产能不足的情况下,1000万美元将优先用于境外采购医疗防护物资。
美国 Citadel:捐赠5200万元人民币现金和物资,支援抗击新型冠状病毒疫情
Citadel成立于1990年,是美国最大的期权交易机构和经纪交易商之一。Citadel旗下运营两大业务单元:另类资产管理基金Citadel及全球领先的做市商之一Citadel证券,其中Citadel基金是仅次于桥水(BridgeWater)和文艺复兴科技(renaissance technologies)的美国第三大对冲基金公司,2018年管理资产规模已逾300亿美金。
英国 利洁时集团:捐赠款物5000万元,支持中国抗击新型冠状病毒肺炎疫情
利洁时集团(ReckittBenckiser)于1823年成立于英国,是以生产各种快速消费品而著称的全球性企业。在全球60多个国家设有办公室或工厂,旗下品牌更是远销全球近200个国家。利洁时集团旗下品牌包括美赞臣、杜蕾斯、滴露等。
利洁时集团调配全球资源,加大对抗击疫情的支持力度,新一轮的捐赠包括紧急筹措的价值人民币2000万元的消毒物资,和人民币现金3000万元。
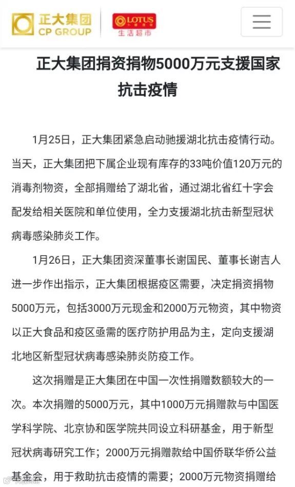
泰国 正大集团:捐资捐物5000万元支援湖北抗击疫情
正大集团,在泰国亦称卜蜂集团,由泰籍华人谢易初、谢少飞兄弟1921年创办于泰国曼谷,英文为Charoen Pokphand Group,简称CP Group。正大集团是一家以农牧食品、商业零售、电信电视三大事业为核心,同时涉足金融、地产、制药、汽机车、机械加工等10 多个行业领域的多元化跨国企业集团,业务遍及100多个国家和地区,员工总数35万人。
1月26日,正大集团资深董事长谢国民、董事长谢吉人决定捐资捐物5000万元,包括3000万元现金和2000万元物资,其中物资以正大食品和疫区亟需的医疗防护用品为主,定向支援湖北地区新型冠状病毒感染肺炎防疫工作。
韩国三星:捐赠人民币3000万元,用于抗击新型冠状病毒肺炎疫情
三星集团是韩国最大的跨国企业集团,三星集团包括众多的国际下属企业,旗下子公司有:三星电子、三星物产、三星人寿保险等,业务涉及电子、金融、机械、化学等众多领域。三星集团同中国交往始于七十年代中期,1975年,在香港设立香港三星贸易公司;1978年,三星集团经香港从中国进口煤炭,成交了中韩两国第一笔贸易;2019年11月,社科院发布2019企业社会责任排名,三星领跑外企首位,是中国三星连续第七年获此殊荣。
1月31日,中国三星宣布通过中国红十字会捐赠人民币3000万元,用于抗击新型冠状病毒肺炎疫情,捐赠物款中包含100万个专业防护口罩和1万套防护服。
中国香港 世茂集团:捐赠2700万元
世茂集团是由中国政协第十三届全国政协常务委员、中国侨商联合会会长许荣茂先生创立,许荣茂也是香港金紫荆星章获得者。世茂集团是一家国际化、综合性的大型投资集团,经过三十年的发展,在香港和上海分别拥有世茂房地产(00813.HK)及世茂股份(600823.SH)两家上市公司。
1月26日,世茂集团宣布捐赠3000万港元(2700万元人民币)用于抗击新型肺炎疫情。该笔捐款将支援武汉及周边地区的新型肺炎疫情防控工作,采购短缺医疗设备及物资,以及对一线医护人员的支援和帮助,为当地人民群众的安全和健康贡献一份力量。
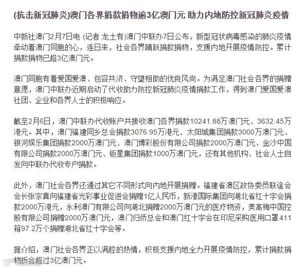
中国澳门 太阳城集团:捐赠2623万元
太阳城集团是著名电影投资人周焯华2007年创立于澳门,旗下先后开设太阳世纪集团、太阳国际金融集团、太阳国际证券、太阳国际财务、太阳娱乐文化、中汇国际传播、太阳臻荟等多元化业务。太阳城集团还是全球首个获得SGS国际服务认证的娱乐博彩机构。
新型冠状病毒感染的肺炎疫情牵动着澳门同胞的心,澳门社会各界踊跃捐款捐物,支援内地开展疫情防控。其中,澳门太阳城集团捐款3000万澳门元(2623万元人民币)用于疫情防疫工作。
德国 西门子:向武汉捐赠CT、移动DR等设备,价值1500万元
西门子股份公司是全球领先的技术企业,1847年成立于德国,公司业务遍及全球,专注于电气化、自动化和数字化领域。西门子最早在中国开展经营活动可以追溯到1872 年,当时西门子向中国提供了第一台指针式电报机,并在19 世纪末交付了中国第一台蒸汽发电机以及第一辆有轨电车。1985 年,西门子与中国政府签署了全面合作备忘录,成为第一家与中国进行深入合作的外国企业。
2月3日,西门子中国与西门子医疗中国宣布为中国抗击新型冠状病毒疫情提供支持,将共同捐赠价值为1500万元的西门子医疗设备帮助中国抗击疫情,并鼓励员工开展自愿捐款,参与公司的积极行动。
日本 Honda(本田):向湖北省红十字会捐赠1000万元 驰援武汉抗击疫情
本田株式会社(本田技研工业株式会社)是世界上最大的摩托车生产厂家,汽车产量和规模也名列世界十大汽车厂家之列。1946年10月创立,1948年9月成立公司,创始人是传奇式人物本田宗一郎。公司总部在东京,雇员总数达18万人左右,产品除汽车、摩托车外,还有发电机、农机等动力机械产品。
1月31日,本田技研工业株式会社与本田技研工业(中国)投资有限公司(简称Honda)宣布,向湖北省红十字会捐款1000万元,用于抗击新型冠状病毒肺炎疫情。
作者 / 钟宏武(中国社科院) 叶柳红(责任云研究院)
排版 / 闫天琪
(转载请注明出处,禁商用)
推荐阅读
▶ 致敬!各地企业战疫捐赠“状元榜”(截至2月9日)| 责任战疫
▶ 中央企业陆续复工,一手抓防疫,一手抓生产!| 责任战疫
▶ 中国上市公司战疫捐赠报告:696家上市公司捐赠51.13亿元,银行业捐赠最多,湖北上市公司捐赠比例最高 | 责任战疫
▶ 央视为这些战疫企业打CALL | 责任战疫
▶ 行业力量,十大担当 | 责任战疫
▶ 吉利、一汽、东风等53家车企捐赠7.2亿元,法拉利等19家车企“沉默是金” | 责任战疫
▶ 白酒百强捐赠报告:劲酒等59个品牌捐5.8亿元,32个白酒品牌、9个洋酒品牌没有直接捐赠行为(截至2月7日)| 责任战疫
▶ 里程碑!捐赠企业超2000家,捐赠金额破200亿!(截至2月7日)| 责任战疫
▶ 26家韩企捐赠1.27亿元,位列外企第三(截至2月7日)| 责任战疫
▶ 一半以上国际时尚品牌尚无善举 | 责任战疫
▶ 央视为这些企业打CALL | 责任战疫
▶ 责任战疫 | 254家外资企业捐赠13.78亿元,美国企业排第一,捐赠3.84亿元,占比27.9%(截至2月6日)
▶ 责任战疫 | 82家央企捐赠34.05亿元,占全国的17.7%(截至2月6日)
▶ 责任战疫 | 43个酒品牌防疫捐赠4.4亿,37个白酒品牌、10个洋酒品牌无捐赠信息(截至2月6日)
▶ 责任战疫 | 山川异域,风月同天!20家日企共捐赠4852万元(截至2月5日)
▶ 责任战疫 | LVMH等13家奢侈品公司捐赠5650万抗击疫情,法国公司占60%
▶ 责任战疫 | 1934家企业捐赠191.9亿元,525家企业捐赠千万以上(截至2月5日)
▶ 责任战疫 | 近70家媒体打Call
▶ 责任战疫 | 大手牵小手,抱团活下去
▶ 责任战疫 | 位居前10的企业怎么捐:现金、物资还是基金?
▶ 责任战疫 | 1521家企业捐赠168.4亿元,34家企业捐赠过亿,京粤浙企业名列前三(截至2月3日)
▶ 责任战疫 | 135亿大额捐赠,民企占63%,国企31%,外企6%(截至2月3日)
▶ 责任战疫 | 78家央企捐赠32.25亿元,占全国总额的19.2%(截至2月3日)
▶ 责任战疫丨武汉加油,吃的管够!
▶ 责任战疫 | 加油!80家石化企业捐赠6.2亿元
▶ 责任战疫 | 188家外资企业捐赠10.96亿元,美国、中国香港、韩国新增捐赠最多(截至2月2日)
▶ 责任战疫 | 中国好房企:捐赠17.7亿元+免租100多亿!
▶ 责任战疫 | 车企四轮驱动,满载6亿多资金,驰援战疫前线!
▶ 责任战疫 | 参战火神山的中央企业
▶ 责任战疫 | 云监工,来看看这些价值26亿的海报
▶ 责任战疫 ∣ 互联网战“疫”,66家企业押上37.7亿元,占全国企业捐赠总额25.6%
▶ 责任战疫 ∣ 与中国“战”在一起!15家韩企捐赠8926万元抗击疫情,中国三星、现代汽车、SK中国捐赠超千万(截至2月1日)
▶ 责任战疫| 113.51亿企业善款去向?慈善会24.6%,红会17.8%(截至1月31日)
▶ 责任战疫 | 1068家企业捐赠147.1亿元,33家企业捐赠过亿,北广浙企业捐赠名列前三(截至1月31日)
▶ 责任战疫 | 40家企业捐赠134余万套防护服,谁家捐的防护服最多?
▶ 责任战疫 | 明星捐款更信韩红!韩红基金会收到154位明星捐款2274万元(截止1月31日)
▶ 责任战疫 | 68家央企捐赠29.4亿元,中粮旗下蒙牛新捐6.6亿元产品(截至1月31日)
▶ 责任战疫 | 84家企业捐赠1429万个口罩,谁家捐的口罩最多?
▶责任战疫 | 140家外资企业捐赠8.79亿元,美国、中国香港、印尼暂居前列(截至1月30日)
▶责任战疫 | 61家央企捐赠20.90亿元,占全国总额的16.8%(截至1月30日)
▶ 履责大数据 | 151家企业已捐赠45.6亿元抗击疫情
▶ 责任战疫 | 320家企业共捐赠62.2亿元抗击疫情
▶ 责任战疫 | 580家企业共捐赠87.5亿元(截至1月28日)
▶ 责任战疫 | 过百亿!770家企业捐赠117.7亿元,阿里、腾讯、中移动等30家企业捐赠过亿(截至1月29号)
▶ 责任战疫 | 106家外资企业捐赠7.13亿元,美国、中国香港、印尼暂居前列(截至1月29日)
▶ 责任战疫 | 37家央企捐赠14.78亿元,4家捐赠过亿元(截至1月29日)
▶ 责任战疫 | 文艺工作者共捐赠8827万元,张庭、韩红、古天乐、赵本山等捐赠过千万,范冰冰捐赠50万(截至1月29日)
▶ 责任战疫 | 20家央企捐赠8.39亿元,招商局、国网、移动过亿元(截至1月28日)
▶ 责任战疫 | 请记住这些名字!
▶ 责任战疫 | 94家上市公司捐赠16.4亿,4家捐赠过亿(截止1月28日)
▶ 责任战疫 | 19家企业抗击疫情捐赠过亿,占全国总额近六成
▶ 责任战疫 | 126家企业捐赠在1千万-1亿元,累计21.24亿元
▶ 责任战疫 | 546万民众已捐赠2.32亿元抗击疫情,人均捐赠42.5元
—— END ——
责任云研究院
责任云研究院是企业社会责任的专业智库。研究院以中国社科院、清华大学、北京师范大学等教研机构学者为依托,汇集国内外顶级专家参与,打造连接政商学界的专业平台。研究院服务国务院国资委、国务院扶贫办等国家部委,华润集团、伊利、三星等世界500强。

