大数跨境
0
0

央企十大创新责任报告出炉

央企十大创新责任报告出炉 责任云
2019-09-03
2
导读:2019年8月29日,国务院国资委主办,中国社会责任百人论坛、国投集团承办的《中央企业社会责任蓝皮书(2019)》发布会暨中央企业社会责任报告首次集中发布仪式在京召开。


企业发布社会责任报告,主动披露社会环境信息,接受社会各界监督,已经成为全球共识和新的商业规范。2019年8月29日,国务院国资委主办,中国社会责任百人论坛、国投集团承办的《中央企业社会责任蓝皮书(2019)》发布会暨中央企业社会责任报告首次集中发布仪式在京召开。96家中央企业、地方国资国企代表、主流媒体等各方嘉宾共280余人出席了本次论坛。



央视报道《中央企业社会责任蓝皮书(2019)》

发布会



央视财经频道报道



央视新闻频道报道

央视报道:


由中国社科院、国务院国资委共同编著的《中央企业社会责任蓝皮书(2019)》日前在北京发布,当前混合所有制改革正在稳步推进,中央企业引入社会各类资本的规模比例已经超过1/3。最新发布的中央企业社会责任蓝皮书显示,2018年中央企业新增混合所有制户数达1003户,地方国有企业新增1877户,总共2880户。企业权益方面,2018年末,中央企业的所有者权益为19.9万亿元,其中归属母公司的为12.7万亿元,另外,7.2万亿元属于少数股东,基本上都是社会各类资本。


《中央企业社会责任蓝皮书》课题组组长钟宏武:有7.2万亿元属于社会资本,占比36%,从这个角度来看,应该说中央企业内部应该已经实现了国有资本和社会资本的共促共赢。


记者了解到目前第四批混改试点正在推进,资产总量超过2.5万亿元。蓝皮书同时显示,2018年,中央企业在扶贫工作中投入无偿援助资金57.94亿元,带动建档立卡贫困人口脱贫91.36万人。





央企十大创新责任报告


《蓝皮书》研究发现,中央企业社会责任报告在“质”与“量”上都实现大跨越,开创多个“第一”,中央企业已经成为中国企业社会责任报告的引领者。


第一本央企责任报告——《国家电网公司2005社会责任报告》


2006年3月,国家电网有限公司发布中央企业第一本企业社会责任报告,得到时任国务院总理温家宝的重要批示:“这件事办得好。企业要向社会负责,并自觉接受社会监督。”



第一本海外国别报告——《中钢集团可持续发展非洲报告》


中国中钢集团有限公司早在20世纪90年代初就走进了非洲,为加强与非洲各利益相关方的沟通,于2008年编写发布了中国企业第一本国别报告——《中钢集团可持续发展非洲报告(2008)》。


2018年12月,中钢集团发布第二份可持续发展非洲报告《中钢集团可持续发展非洲报告(2018)》,纪念中非建交62周年。



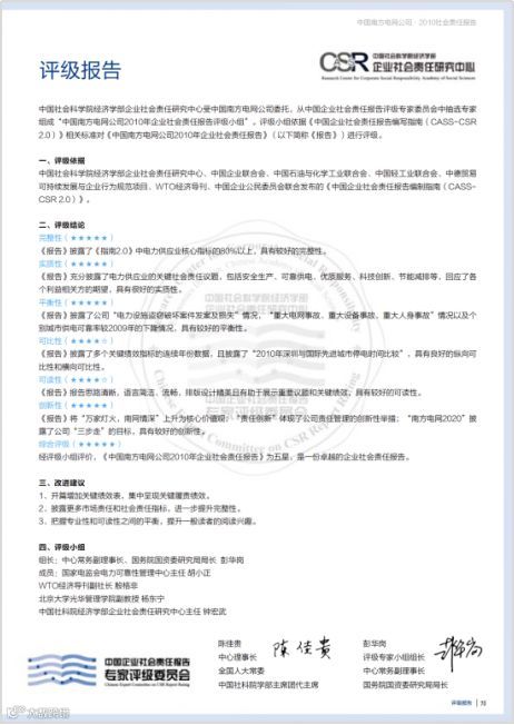
第一本五星责任报告——《南方电网2010年社会责任报告》


2011年5月,中国南方电网有限责任公司发布2010年社会责任报告,被“中国企业社会责任报告评级专家委员会”评定为五星级,成为国内第一本卓越的企业社会责任报告。该评级报告由原中国社科院副院长、经济学部主任陈佳贵以及时任国务院国资委研究局局长彭华岗共同签审。



第一本海外影像志报告——《中国电建在赞比亚》社会责任影像志


《中国电建在赞比亚》影像志是我国企业首次运用镜头语言记录传播海外履责的一项创新举措,填补了国内海外社会责任影像纪录片的空白,受到国务院国资委、国家发改委、国内知名企业、业界专家及媒体的高度关注和积极评价。


扫描二维码观看

完整版影像志


第一本应对气候变化报告——《中国华电“十二五”温室气体排放白皮书》


2016年6月,《中国华电“十二五”温室气体排放白皮书》正式发布,这是我国签署巴黎协定后国内企业首次公开发布的温室气体排放报告,集中展示中国华电始终把绿色低碳作为公司发展的基本准则, 扎实推进“绿色发展”责任行动。



第一本精准扶贫报告——《中国石油化工集团有限公司精准扶贫白皮书(2002-2016)》


2016年10月,中国石油化工集团有限公司发布中央企业首部《精准扶贫白皮书(2002-2016)》,系统阐述中国石化定点扶贫甘肃东乡县,安徽岳西县、颍上县,湖南凤凰县、泸溪县,新疆岳普湖县,以及对口支援西藏班戈县、青海茫崖县的扶贫开发举措和成效。



第一本社会价值报告——《中国电子社会价值报告(2016)》


2017年7月,中国电子信息产业集团有限公司为更加准确地反映“责任引领经营、经营创造价值、价值奉献社会”的社会责任理念和实践,发布了中央企业第一份社会价值报告——《中国电子社会价值报告(2016)》。



第一本“一带一路”报告——《中交集团“一带一路”社会责任报告》


2018年5月25日,中国交通建设集团有限公司发布《中交集团“一带一路”社会责任报告》,该报告是中国企业发布的首份“一带一路”专题社会责任报告,集中展现了中交集团为共建“一带一路”、构建“人类命运共同体”作出的重要贡献。



第一本党建报告——《国家开发投资集团有限公司党建报告(2013-2017)》


2018年6月28日,国家开发投资集团有限公司首发《党建报告(2013-2017)》,报告系统梳理了党的十八大以来国投在政治建设、思想建设、组织建设、作风建设、纪律建设、制度建设等方面的党建工作成效,以及舆论宣传、企业文化、群团工作等方面的创新举措。



第一本乡村振兴报告——《华润集团乡村振兴白皮书(2008-2018)》


2018年7月,华润(集团)有限公司发布国内首份乡村振兴白皮书——《华润集团乡村振兴白皮书(2008-2018)》,以“取予有道,润泽中华”的核心乡村振兴理念为主题,提炼“管理协同化”“路径多元化”“成果共享化”的“生态型”乡村振兴模式,以“希望小镇”为重点,展现华润集团乡村振兴的实践与成效。




—— END ——


责任云研究院


责任云研究院是企业社会责任的专业智库。研究院以中国社科院、清华大学、北京师范大学等教研机构学者为依托,汇集国内外顶级专家参与,打造连接政商学界的专业平台。研究院服务国务院国资委、国务院扶贫办等国家部委,华润集团、伊利、三星等世界500强。



【声明】内容源于网络
0
0
责任云
责任云(北京)控股集团有限公司(简称“责任云集团”)是中国企业可持续发展/社会责任/ESG领域的头部机构。责任云集团实施“5+1”战略(研究+评价+咨询+设计+公关+AI),为客户提供一站式综合服务。
内容 3494
粉丝 0
责任云 责任云(北京)控股集团有限公司(简称“责任云集团”)是中国企业可持续发展/社会责任/ESG领域的头部机构。责任云集团实施“5+1”战略(研究+评价+咨询+设计+公关+AI),为客户提供一站式综合服务。
总阅读6.0k
粉丝0
内容3.5k