
一、《哪吒2》——新超级符号的诞生

截止至撰稿
不少人觉得《哪吒2》取代《阿凡达》登顶还有些距离,但我认为这个可能是有的,而且概率还不小。
因为首先《哪吒2》是一部足够优秀的作品;其次从24年年中到现在的所有舆论利好,都在为Made in China做背书,尤其是春节前的小红书对账;最后是人心所向,现在所有人的眼睛都盯着榜单的前几名,进了前百就想进前五十,进了前十就会想拿第一,所以只要人心的势头不减,即使硬抬《哪吒2》也能上第一。
甚至《哪吒2》票房的登顶,在某种意义上相当于是在上甘岭上插下五星红旗,也是一种向世界展示14亿中国人的团结和话语权的方式。
不过从作品本身客观的来说,《哪吒2》的票房已经超过了较为合理的范围,仍有非常大的进步空间;比如《哪吒2》的部分设定还是不太出圈:性格及人设迥异的好兄弟、虚弱时会变小的“元素生物”、冰火之间的激励对决、好人秒变反派boss的翻转和主角幡然醒悟之后的绝地反击等。

但《哪吒2》的意义不单单只在于作品的本事,目前各种渠道都充斥着关于《哪吒2》台前幕后的话题,事实上《哪吒2》已然变成了一个源自母体、回归母体、然后壮大母体的超级符号,而这个符号的最大特点是“很红”“很红”“很红”!红到足够照亮了每一个中国人前路。
那么就请大家跟随我(一个曾经任职于华与华,而后投身于云略的品牌工作者)的视角,来感受《哪吒2》这个超级符号给我们什么收获。

《六臂哪吒浴火坐莲》

二、人效为王的时代已经到来。
《哪吒2》的爆火与同行衬托有不小的关系-25年的春节档《哪吒2》的品质是断层式的领先,导致观众们和舆论几乎不会去关注其他电影,也就是《马太效应》。
“饺子”在接受采访的过程中表示,他对团队说:“把《哪吒2》当作此生的最后一部作品去做。”这句话翻译过来就是:不要短视的去在意个人眼前的得失,而是注重团队长远的收益和作品的长期影响力。
《哪吒2》五年磨一剑,《唐探》年年有。和《唐探》的5年的累计票房来比,《哪吒2》的票房并不算高,另外五年磨一剑在资本的眼里就是把5年的鸡蛋放在一个篮子里,风险是巨大的;如果《唐探》像《X囧》系列一样突然遭遇了票房滑铁卢,资本可以及时止损;对资本来说,即使成功了《哪吒2》的同类产品依旧不是投资的理想选择,与其承担风险去长时间孵化作品,不如去反复的榨干现有IP剩余价值;然而资本的这个行为不光是对电影,也会施加到市场和产业,掏空了很多原本可以枝繁叶茂的社会根基,这便是社会主义相比资本主义存在的制度优越性。

“士、农、工、商”-长期以来商人在中国传统文化中的地位是最低的,这个划分的标准是基于对社会的贡献度。
但由于近代西方文化的入侵,商业的弄潮儿摇身一变成为了社会精英;其实资本主义只是因为科技爆发,才在近代史上获得了短暂的军事优势,但在社会制度上华夏文明要优越得多。
从职责上来看,“士”管理的是人,“农”管理的是生产,“工”管理的是制造,而“商”原先本质上管理的是物流,在物流的基础上干一些囤积居奇的事情;由于近代物流效率的提升和“公司”这一社会组织的形成,“物流”被从“纯商”中剥离了出来,与“农、工”一起成为了“N+商”的企业模式;“N+商”是根据社会分工的薪酬分配,“纯商”则完全侧重的是资本运作。
不是说“纯商”对社会就没有贡献,但“纯商”的核心是“逐利”价值观,将个体利益置于集体利益之前,所以会因为要将利益最大化而牺牲其他可以牺牲的一切,成为一种不管他人死活、不管日后怎样的短视行为。
回过头来看地位最高的“士”,“士”的职责是人效管理,高人效对人类社会的分工协同制度而言价值是巨大的;以“商”为核心的制度在蛋糕充足的时候,内部矛盾还不明显,当蛋糕不足之时,内部矛盾就会非常激烈;而以“士”为核心的制度,从头到尾都保持着高效合理的任务与报酬分配,所以在蛋糕充足的时候蛋糕能吃的更久,在蛋糕不足的时候也不会因为分配不合理产生内部矛盾,从而能够团结一致的向外寻找出路,共渡难关。
以“士”为核心的制度优势不仅适用于企业的运营,也适用于国家的管理运作;摒弃利益最大化的念头,以“人效管理”建立核心优势的时代已经悄然到来,并且已经能够在各类社会热点上初见端倪,比如胖东来的运营之道、比如马斯克刚成立的政府效率部、又比如《哪吒2》背后138家公司的亏本协同等等。

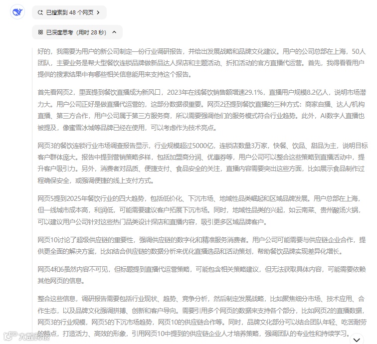
另一方面随着AI的蓬勃发展,在算力和认知储备上人类已经跟不上AI进步的速度了;而首先会被计算机完全取代的工作就是“采样、分析、计算、总结、归纳”工作,而这些工作是品牌咨询的核心价值。我给Deepseek拟定了一个虚拟的创业项目,以下是我的要求和“他”的解答:
我的要求:
我成立了一家公司,规模50个人,团队很年轻,总部在上海。团队里的成员都非常的吃苦耐劳、努力拼搏。我们的主要业务是为大型餐饮连锁品牌做新品达人探店,以及主题活动和折扣活动的官号直播代运营。请给我一份这个行业的调研报告,适合我公司发展战略,以及配套的品牌文化。
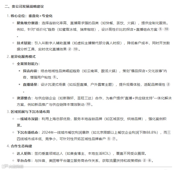
Deepseek:(点击图片放大查看)



更恐怖的是AI给出答案只要10秒,还能根据补充和追问进行即时的修改和深化。
不过即便AI能够提供方法或手段,但要具备落地成为在现实世界的执行能力AI还有很长一段路要走;而且比起宏观的行业数据和趋势分析,组织人效管理牵扯到人类不同个体的性格、文化、情感等,要负责的多。
如今在AI的加持下,考题和答案都是透明的,那考试比的就是解题的速度和效率——未来的商业咨询乃至技术研发的重心将不再是“采样、分析、计算、归纳”,因为大家的起跑线都是基于AI的算力;而决定企业实力强弱的分水岭,就在于谁有能力可以把企业战略真正落地成为组织人效,谁的组织人效能够更快更出色的将研发成果落地到企业生产。

三、从外放到内修的转变。
早在2009年我就看过饺子导演的作品:《打,打个大西瓜》,作品当时就给我留下了深刻的印象;但饺子这个名字我当时却没能记住;其实2019年《哪吒1》上映的时候我也还是没能记住这个名字,当时我对《哪吒1》的印象是:继《大圣归来》后一部不错的国漫过渡作品。
直到今年《哪吒2》从剧情深度、特效制作、配角刻画等方面全面出圈,饺子这个名字才深深的引入了我的脑海中, 从09年到19年,再从19年到25年,饺子不是没有机会整出些动静,而是在修炼内功,积蓄力量整个大动静。

2020年之前我先后任职于两家品牌咨询公司,我在品牌咨询工作上很有天赋,尤其效果呈现这个临门一脚的环节上屡次得到各方的认可;虽然成绩不错,但在从事品牌咨询工作的那些年我心难安,时常会觉得自己的工作是在吹一个又一个美丽而脆弱的泡泡。
在和华与华相忘于江湖之后,华板提出了 《“定位”是五个假知识》这个论点我也有学习,不过始终学不明白,直到后来任职于云略才豁然开朗,豁然开朗的是:企业最需要的从来不是品牌咨询,而是战略执行。
首先声明,我不是因为就职于云略所以夸云略,而是因为我看好云略,所以才就职于此。
从某种意义上来说,企业品牌咨询确实多为文化上的面子工程,定位的差异化在一定程度上也可以理解成为“语出惊人,标新立异”;这类事件在2020年之前很多,那时候的市场环境还相对较好,所谓的ppt造车、造手机这类事情也是那个时候最为盛行;那时候的市场很浮躁,我自己也几次想着拿一份项目启动书和品牌规划书去找天使投资。

就是在大量的品牌咨询工作形似“造星计划”的大背景下,各行各业新秀辈出,渐渐的很多本分经营的企业家因为市场的躁动或是看到了机会,或是看到了危机,随即变得浮躁,也决定去做品牌咨询。
品牌咨询业务有个大致的标准流程,收费后会熟练的安排一套“波特五力+3C”的标准体检,然后告诉企业家业绩瓶颈/下滑是因为品牌“长了一张大众脸”又“不爱说话”,我们会给你的企业按照特制“整个容”,然后教你如何“语出惊人”,并让你回去之后不断的去参加“脱口秀”;企业的形象嫩,就调侃嫩;胖,就调侃胖;黑,就调侃黑,总之就是按照企业“新容貌”的特征来讲段子,然后你就火了,业绩就好了 ~但结果是企业的市场营销更卷了。
随后品牌咨询公司再从成功案例中,挑出那些“整容前后”的对比鲜明的印在传单上,以此继续吸引新客户;徒留那些“整容”失败的企业在那病急乱投医;所以不少人会发现很多不同的品牌公司,成功案例用的是同一所公司,就是因为客户确实先后在几家公司都“整过”。

华板提出的 《“定位”是五个假知识》,简单来说就是:天下没有长成完全一样的脸,而且天生我“脸”必有用;这套理论确实帮助很多企业消除了“容貌焦虑”,走出了自己的风格;然而美中不足的是,华与华的合作门槛很高,底子不行的企业根本没有合作的机会。
其实无论做不做品牌咨询,每个企业家的心里都有战略目标,毕竟一路打拼过来,基础行业的认知一定非常丰富的;而品牌咨询的3C调研中,本身也会着重考虑企业家的战略目标,毕竟最后方案还得由甲方买单。
所以无论是企业家自己想的战略,还是品牌咨询修整过的战略,大概率对企业运营都是有帮助的,但其实更关键的核心在于战略在企业中被执行了多少?
“Branding”(品牌建设)实在是近代西方带进中国最糟粕的文化之一,看看他们建设了多少产业和金融泡沫,现在连国家的财政都要破了!看看那些正在崩塌的西方经济和舆论吧!
品牌不是对外建设出来的,而是对内管理出来的!类似“Branding”的更优文化在中国叫做“口碑”,区别在于:“Branding”侧重于做了什么,妄图通过洗脑来建立怎样的形象;而“口碑”侧重于做对、做好了什么,并接受他人的客观评价,不断精进自身。
相较于类似对外形“医美”的品牌咨询,云略能为企业实现的是对内提高组织“基础代谢”的“自然美”方案——战略执行咨询。
云略有个时常会跟甲方一起做的小实验,会议上突击测试各管理层对企业家战略的理解程度,几乎所有的企业都是Copy全走样,层级、部门跨的越多,战略走样的越严重,品牌咨询治标不治本的核心就在于此。
一般品牌咨询公司会聚焦业务,并不会负责组织能力升级,而如果不能将战略执行落实到企业运营每个环节,企业核心组织的成员目标都不一致,那么企业家的战略又如何实现呢?

去年的网络上有个新梗:源于一辆“车把和前轮”操作相反的自行车,名曰:我不想敌人捡到我的自行车就能骑。在一个联动的系统内,一个零件的一轻微偏差就会导致整体的运行出错,比如自行车方向系统偏差就走不了直线,传动系统偏差就要站起来蹬。
外观是锦上添花,性能决定了能跑多远——如果企业是一辆汽车,相较于外观,购车人首先想要的一定是“安全性”和“驾驶感”;企业家想要“及时的动力响应”和“指哪打哪的操控”,就少不了要做定期的系统保养。
云略通过“战略拆解细分→咬合部门分工→对齐个体职责→职能管理机制→战略核心团队”等方法,为企业提供“战略中心型组织”的咨询服务;让企业组织系统中的每个环节都服务于最终的战略行进方向和实施效率;这样即便是偶尔遇到泥泞坎坷,方向的偏移也能清晰的体现出来,从而让做为“老司机”的企业家们可以通过把住方向盘,迅速修正前进的方向。

四、2025年-势在必“行”
“势在必行”有三个意思:1.该发生的一定会发生。2.形势摆在那,不进也得进。3.读懂形势,必定成功。
《哪吒2》里有不少有趣的彩蛋,官方没有任何声明,但网友们已经炸开了锅,也由此火了一个新梗,叫“一生都在做阅读理解的中国人”;本文对好白的宫殿以及绿佩就不做解读了,在此想说的是:“人只会相信已经愿意相信的事情,也只会传播愿意相信的事情”;所以官方如何解读彩蛋已经不重要了,重要的是人们已经敢去相信,也乐于去相信那种挑战并战胜未知未来的可能。

最近,如果你也感受到了有一双无形的大手正在向上托举着我们,那么你也会像我一样笃信2025年中国经济将进入全面腾飞。
从“月背采壤、黑神话悟空、珠海航展、神州空间站、洲际导弹、六代机、小红书对账、DeepSeek、到《哪吒2》开始冲击全球票房”这些利好消息的出现层层递进、目不暇接,背后一定是有高人在筹谋;可以说如果没有黑神话悟空和小红书对账在前,《哪吒2》就不会有今天的成绩;利好消息的越来越多,节奏的越来越快,都说明幕后高人正在为国人加紧搭建民族自信的天梯,而现在仅仅只是一个开始。
虽然爱制裁的川普再次上台,但现在的国际局势已经与4年前截然不同;无论是文化、军事还是经济,中国都不会再被任何人扼住咽喉了;接下来趁着马斯克肃清朝野、川普励精图治,我们将引来新的窗口期,而且这次的窗口期不再是别人给我们的,而是我们自己争取来的;这就意味着这次窗口期能开多久,完全不是取决于别人的脸色,而是取决于我们自己前进的速度。
2025年元旦刚过,春节还没到,第一波电子设备国补就已经全面展开了,一台不到万元的电脑直接补贴2000(超过20%),力度之大实属罕见,这只是一个开始,接下来国家会一定会持续放出各种利好消息和政策,持续刺激市场经济,推动行业与企业发展,让有能耐的企业能跑多快跑多快,有跑多远跑多远;那么比赛就要开始了,各位企业家们,你们的“爱车”都保养好了吗?

随着《哪吒2》2月14日在海外院线的全面上映,中国文化的飓风将再一次沿着前者(悟空、小红书)的轨迹席卷全球,而飓风所过之处必将开满红莲;届时海外的人们对“Made in China”的印象,就不再只是价廉物美而已,还会向那些年他们向往美国一样,多一份对璀璨东方文化的向往。

2025年注定会成为值得期待的一年,2025年也注定会成为充满回忆的一年,很多年后当我们回望2025,多少人会因为把握了2025而感到庆幸?又有多少人因为错失了2025而觉得可惜?
那些年打出去的子弹,终究会陆续的飞到终点;如今的我们望向远方,已经不像那年一样会迷茫、会缺乏自信;这次我们“枪在手”,听领头人喊着“跟我走”;这次即便前路未知,我们也想试试!

还记得哪吒最后说的话吗?
那不只是一句台词,
更是给14亿中国人25年的开年启示:
若前方无路,我们就踏出一条路;
若天地不容,我们就扭转这乾坤!



