搜索
首页
大数快讯
大数活动
服务超市
文章专题
出海平台
流量密码
出海蓝图
产业赛道
物流仓储
跨境支付
选品策略
实操手册
报告
跨企查
百科
导航
知识体系
工具箱
更多
找货源
跨境招聘
DeepSeek
首页
>
全国首张!国务院审定印发海南自贸港跨境服务贸易负面清单!
>
0
0
全国首张!国务院审定印发海南自贸港跨境服务贸易负面清单!
启迪之星儋州
2021-07-26
2
导读:负面清单仅包括11类70项特别管理措施,负面清单外的领域在海南自贸港内按照境内外服务及服务提供者待遇一致原则实施管理。
『 带你进入创新高铁时代 』
经国务院审定,商务部发布
《
海南
自由贸易港跨境
服务
贸易特别管理措施(负面清单) (2021年版)》
,
这是我国在跨境服务贸易领域公布的第一张负面清单!再次彰显我国开放的力度和深度!
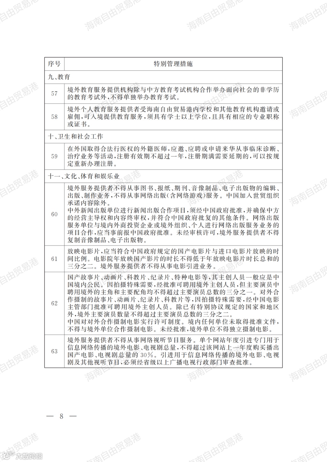
负面清单仅包括
11类70项
特别管理措施,
负面清单外的领域在
海南自贸港内按照境内外服务及服务提供者待遇一致原则实施管理。
跨境服务贸易负面清单是什么?
跨境服务贸易负面清单是当前国际高标准自贸协定在做出相关领域开放安排方面采取的一种主要模式。
根据世贸组织《服务贸易总协定》定义,服务贸易的提供一共有四种模式:“跨境交付”“境外消费”“商业存在““自然人移动”,其中模式三“商业存在”属于投资,大家熟悉的外商投资准入负面清单,已经列明了这一模式下对外国投资者的特别管理措施。而以模式一,也就是“跨境交付”的方式,模式二“境外消费”的方式和模式四“自然人移动”的方式来提供服务,我们把它统称为跨境服务贸易。海南自由贸易港的跨境服务贸易负面清单就将列明在这三种模式项下境外服务提供者向海南自由贸易港提供服务,将面临哪些特别管理措施,而在清单之外的领域,对境内外的服务及服务提供者都将一视同仁。
跨境服务贸易负面清单的适用范围
《海南自由贸易港跨境服务贸易特别管理措施(负面清单) (2021年版)》统一列出国民待遇、市场准入、当地存在、金融服务跨境贸易等方面对于境外服务提供者以跨境方式提供服务(通过跨境交付、境外消费、自然人移动模式)的特别管理措施,适用于海南自由贸易港,地域范围为海南岛全岛。
全 文 如 下
来源:海南自由贸易港官方公众号
【声明】内容源于网络
0
0
启迪之星儋州
启迪之星是启迪控股旗下专业孵化平台,启迪之星(儋州)基地是启迪之星在海南自贸港布局的创新孵化平台,依托启迪控股集群式的创新优势与启迪之星覆盖全国的创新网络资源,深挖创新源头、链接产业资源、赋能创新创业。
内容
279
粉丝
0
关注
在线咨询
启迪之星儋州
启迪之星是启迪控股旗下专业孵化平台,启迪之星(儋州)基地是启迪之星在海南自贸港布局的创新孵化平台,依托启迪控股集群式的创新优势与启迪之星覆盖全国的创新网络资源,深挖创新源头、链接产业资源、赋能创新创业。
总阅读
951
粉丝
0
内容
279
在线咨询
关注