
在儋州市人民政府的有力指导下,由儋州市科技和工业信息发展局主办的“儋州市首届‘儋洋杯’创新创业大赛”儋州赛区复赛于 2024 年 6 月 4 日开赛!此次大赛通过创新创业与产业招商的双轮强力驱动,旨在进一步提升儋州市的创新创业氛围,打造优质的资源对接平台,从而吸引更多外地企业前来儋州洋浦投资兴业。

时间:2024年6月4日 14:00-17:30
地点:维也纳国际酒店9楼会议室(儋州福安大厦店)
根据大赛方案及复赛路演评分排名,本次复赛将筛选 4 个项目晋级决赛。已晋级决赛项目若放弃晋级资格,由组委会统筹项目情况,总体按照得分从高到低,选择后续项目递补。
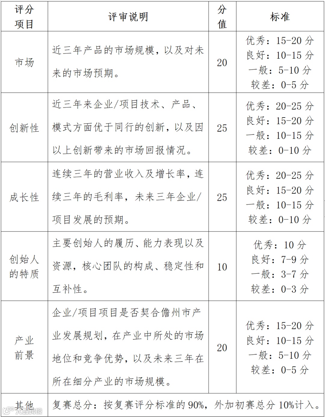
每位评委根据项目负责人陈述和问答情况,对照评分标准,对参赛项目市场前景、创新性、成长性及创始人的特质、产业前景等五个方面进行评判,公平评分。复赛总计100分,复赛评委打分计入90%,初赛总分计入10%。评审过程中每名评委独立打分,分值精确到小数点后1位。工作人员现场统计五名评委打分情况,并计入初赛得分,得出每名评委对每个项目打分情况后取平均值(保留2位小数点)。
注:如评委与所评组别的某个项目存在直接利益关系,或属于同一单位,应当回避,该项目得分取其余四个评委评分的平均分。

组委会联系方式
周坤-15706568268
马晶-13086081257
赛事相关阅读
编辑:Nan.


