
2月28日,中央广播电视总台《科技创新ESG行动报告(2024)》正式对外发布。责任云评价院作为项目唯一的学术支撑单位,负责项目主题报告及相关指数的编制工作。报告显示,30家“科创先锋”企业上一年度平均科技研发支出超百亿元。

以负责任创新赋能新质生产力,科技企业加快推进高水平科技自立自强
在全球科技革命与产业变革交织演进的新阶段,负责任创新已成为驱动新质生产力跃升的关键战略支点。近年来,我国科技创新能力从量的积累迈向质的飞跃,世界知识产权组织(WIPO)发布的《2024年全球创新指数报告》显示,2023年,中国在全球创新力排名中跃升至第11位,成为过去十年中创新力提升最快的经济体之一。作为科技创新的“主力军”,科技企业坚守科技报国初心与为民造福理想,加速布局新兴产业,积极规划未来产业,通过原创性和颠覆性创新催生新产业、新模式、新动能,为推动高水平科技自立自强注入了强劲的动力。研究发现,科技企业瞄准环境友好、社会增益、治理创新的发展方向,聚焦高端化、智能化和绿色化转型,在未来制造、未来信息、未来材料、未来能源、未来空间、未来健康等前沿领域开辟新的发展路径,塑造新的竞争优势。例如,中国移动研制全球首个基于3GPP R17 NR NTN国际标准的星载基站原型系统和全球首套星载5G-A核心网原型“星元”系统,初步构建全球首个天地一体在轨验证系统;东方电气研制了世界首台单机容量500兆瓦冲击式水电机组转轮中心体锻件,实现了500兆瓦高水头大容量冲击式水电机组研制里程碑突破。

“科创先锋30(2024)”企业ESG建设走深走实,10家企业首次入选
2024年,“科创先锋30”企业ESG指数再创新高,平均得分达76.6分,较2023年(74.7分)提升1.9分。其中,国有企业稳占头部,优势尽显,中国移动连续两年荣膺“科创先锋30”第一名;民营企业广占席位,数量领先,超半数“科创先锋30(2024)”企业为民营企业。从星级分布来看,2024年,全部“科创先锋30”企业均达到四星半级及以上水平,其中,1家企业达五星佳级水平,是科技企业ESG发展的标杆与典范;5家企业达五星级卓越水平;24家企业达四星半级杰出水平。从入选企业变动情况来看,20家企业连续两年入选,其中,复星医药、国电南瑞、小米集团等12家企业实现了跨年排名的进步;中国移动、阿里巴巴、比亚迪等5家企业保持名次不变;吉利汽车、联想集团、长安汽车、TCL科技、海尔智家、丽珠集团、中国民航信息网络、汇川技术、启明星辰、华润微10家企业首次入选。

2023—2024年“科创先锋30”企业星级分布

以“AI+”赋能千行百业,科技企业积极布局人工智能领域
人工智能(AI)作为引领未来的关键技术之一,正渗透至经济社会的各个领域,成为驱动高质量发展和新质生产力的关键引擎,也为全球可持续发展注入了创新活力。2024年的《政府工作报告》明确提出,要“深化大数据、人工智能等研发应用,开展‘人工智能+’行动,打造具有国际竞争力的数字产业集群”。中国网络空间研究院发布的《中国互联网发展报告(2024)》显示,2023年我国人工智能核心产业规模达5,784亿元,增速达13.9%。科技企业抢抓人工智能发展机遇,不断丰富人工智能应用场景。据统计,“科创先锋30(2024)”企业中,超七成企业正积极拓展“AI+”人工智能相关业务,其中,8家企业全力推进自主大模型的研发与升级,在以人工智能为核心驱动力的科技革命浪潮中跻身全球领先梯队。例如,腾讯基于全链路自主可控技术打造生成式大模型“腾讯混元”,国际权威调研机构沙利文发布的《2024年中国大模型能力评测》显示,腾讯混元在通用基础能力和专业应用能力方面已居国内第一梯队;阿里巴巴发布千亿级参数大模型通义千问2.0,并升级通义千问视觉理解模型,根据MMMU¹、MathVista²等的测评,该模型在文档分析、中文图像相关等任务上达到世界领先水平。

奋力抢占科技制高点,“科创先锋30(2024)”企业平均研发支出升至126.7亿元
研发投入水平不仅是推进技术创新、产品升级和市场拓展的关键要素,更是衡量企业核心竞争力和创新能力的核心指标。研究发现,大型科技企业发挥龙头带动作用,持续加码研发投入,加快关键核心技术攻关,研发经费投入的“头部效应”显著。2024年12月,欧盟委员会发布的《2024年欧盟工业研发投资记分牌》显示,2023年共有579家中国企业进入全球研发投入2,000强,入榜企业数量稳居全球第二位,充分彰显中国企业在全球研发投资领域的强劲实力,其中,中国移动、腾讯、阿里巴巴等19家“科创先锋30(2024)”企业成功跻身该榜单。研究发现,“科创先锋30(2024)”企业2023年度平均研发支出达126.7亿元,较上一年度提升10.3个百分点,其中,有12家企业的研发支出突破百亿元大关。进一步研究发现,30家“科创先锋30(2024)”企业2023年平均研发支出强度达9.0%,较《2024年欧盟工业研发投资记分牌》中全球研发百强企业的平均水平(12.6%)存在一定的追赶空间,但高于百强企业中中国企业的平均水平(7.6%)。其中,联想集团、中兴通讯、启明星辰等12家企业的研发支出强度超10.0%,反映了中国科技企业正通过加大研发投入实现业务转型,引领行业稳步发展。


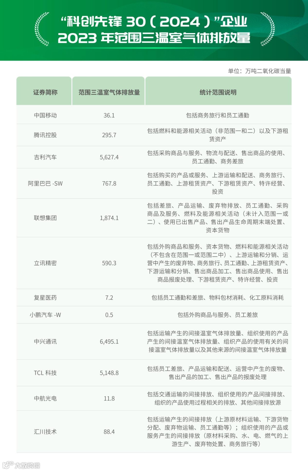
科技赋能气候治理,近七成“科创先锋30(2024)”企业探索搭建“双碳”数字化管理平台
有效的碳管理是企业迈向绿色发展与长效经营的必由之路,更是助力达成“双碳”宏伟目标、推动全球气候变化治理进程的关键通途。2024年11月,第29届联合国气候变化大会通过《绿色数字行动宣言》,承诺利用数字技术加快气候行动,合作应对数字技术造成的环境影响等问题。作为科学减碳路径的先行者,科技企业善作善为,推动自身运营与产业链供应链深度减碳。研究发现,“科创先锋30(2024)”企业中,24家(占比80%)设定了应对气候变化的量化目标,例如,长安汽车制定了2025年实现万元产值二氧化碳排放量降低18%、2030年实现万元产值二氧化碳排放量降低30%的“双碳”目标。此外,28家(占比93%)披露了年度温室气体排放量,12家(占比40%)披露了范围三温室气体排放量³,占比较“先锋100(2024)”企业分别高8个、15个百分点,可见科技领先企业在应对气候变化进程中走在前列。进一步分析发现,近七成“科创先锋30(2024)”企业探索搭建了“双碳”数字化管理平台,以先进的技术手段赋能碳管理的革新。例如,宁德时代自主开发了集碳排放数据收集、建模、核算与分析于一体的“时代碳链”数字化平台;吉利汽车自主研发“吉碳云”作为数字化平台进行全方位碳管理。

1. MMMU(Multidisciplinary Multi-Modal Understanding and Reasoning)是一个大学级别的多学科多模态评估数据集,旨在考察模型在视觉相关的综合理解和推理能力。
2. MathVista是一个数学相关的视觉推理测试集,专注于评估模型在数学推理和视觉任务中的能力。
3. 范围一温室气体排放指企业拥有或控制的来源产生的直接温室气体排放;范围二温室气体排放指企业消耗的外购电力、蒸汽、供暖或制冷所产生的间接温室气体排放;范围三温室气体排放指发生在企业价值链上游和下游的间接温室气体排放(不包括在范围二温室气体排放中),包括下列来源:购买的货物和服务、资本货物、不包括在范围一温室气体排放或范围二温室气体排放的燃料和能源相关活动、上游运输和分配、操作中产生的废物、商务旅行、雇员通勤、上游租赁的资产、下游的运输和分配、销售产品的加工、销售产品的使用、售出产品的报废处理、下游租赁的资产、特许权、投资。
关注“鲸牛ESG”
扫码下载鲸牛ESG
体验全球首个ESG大模型
“鲸牛ESG”是中国首个ESG专业大模型,由中国企业改革与发展研究会、责任云、浩鲸科技联手合作开发,依托高质量ESG数据集构建,结合专业知识引擎和海量领域知识深度训练,开启web端、移动端、私域一体机、数字化平台等大模型全渠道落地实践,全方位助力企业ESG知识解答、数据治理、管理提升和信息披露,使企业更好融入全球供应链,参与全球ESG治理,树立本土标准,发出中国声音。
邵时令
责任云集团市场运营部高级经理
电话:010-65186271
邮箱:shaosl@zerenyun.com

关于责任云集团
研究|评价|咨询|设计|公关|AI


