
为总结推广企业助力乡村振兴的典型经验和创新做法,促进企业间的交流与互鉴,11月20日,《2023企业参与乡村振兴案例精选》发布会顺利举办。本次发布会以“企业履责显担当 乡村振兴启新程”为主题,由中国企业改革与发展研究会与责任云研究院共同主办,中星创意云国际展览有限公司承办,中国三星提供会议支持,浩鲸云计算科技股份有限公司和北京鲸牛永续科技有限公司共同提供技术支持。本次发布会共有来自地方政府、中央企业、地方国企、民营企业、外资企业等100余位嘉宾参加。
会议举行了《2023企业参与乡村振兴案例精选》课题发布仪式,清华大学公共管理学院社会创新与乡村振兴研究中心主任邓国胜教授对《2023企业参与乡村振兴案例精选》(以下简称《案例》)进行了深入解读。

《2023企业参与乡村振兴案例精选》发布仪式

清华大学公共管理学院社会创新与乡村振兴研究中心主任邓国胜教授解读《案例》
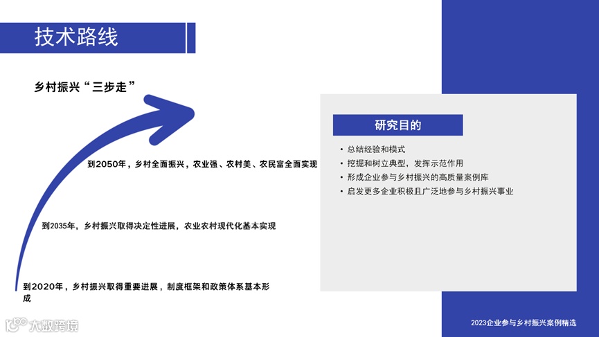
在国家乡村振兴战略的指引下,企业作为社会力量的重要组成部分,其在乡村振兴中的作用日益凸显。《案例》基于国家乡村振兴战略背景,旨在总结企业参与乡村振兴的经验和模式,挖掘和树立典型,形成企业参与乡村振兴的案例库。

本次案例征集通过清华大学公共管理学院社会创新与乡村振兴研究中心、责任云研究院进行,采取组织推荐和自我推荐的方式。经过案例初筛、调研访谈、专家现场打分和研讨等环节,《案例》从有效性、创新性、可持续性、可复制性四个方面多维度综合评估指标出发,从177个案例中遴选并收录了28 个来自不同领域的中央企业、地方国有企业、民营企业和外资企业参与乡村振兴的典型案例。

邓国胜教授在解读中提供了一个关于企业如何参与乡村振兴的框架,全面展示了企业在乡村振兴中的创新举措与成功经验,希望通过具体的企业实践案例鼓励和指导更多企业参与到乡村振兴中来。在发布会上,邓国胜教授分享了联想集团、华润集团和中国三星等企业参与乡村振兴的典型案例,这些案例通过发挥企业自身的优势,运用数字技术、科技创新、管理创新等手段,探索了企业参与乡村振兴的创新模式,取得了显著的效果,为国家乡村振兴事业贡献了企业的力量。

《2023企业参与乡村振兴案例精选》

辣椒标准化种植基地
中国兵器装备集团有限公司

金马镇工厂化育苗基地建设项目
中国电子科技集团有限公司

中药蛋鸡场饲养内景
中国石油化工集团有限公司
高质量办好“老百姓家门口的学校”,带动受援县域教育振兴

中国石化累计投入帮扶资金超过1亿元援建东乡县石化中学,该校已跻身甘肃临夏州一流中学
推进数字农业农村建设,加快弥合城乡数字鸿沟

研发推出“村村享”数字乡村综合信息服务平台
以“数字化+积分制”助力构建乡村治理新模式

村民积极投身乡村振兴大舞台,展现和美乡村好“丰”景
中国东方电气集团有限公司
以帮扶为己任,用心用情促发展——东方电气集团多措并举,助推昭觉县振兴发展

东方特惠苦荞产业园
中粮集团有限公司
从一片叶子到一床被子——中粮集团创新助力黄溪村蚕丝产业发展

黄溪村因地制宜,构建起“从一片叶子到一床被子”的完整产业链
国家开发投资集团有限公司
打造“产业为本、文化赋能、环境宜居”三位一体的乡村振兴示范点

沫阳村村民在进行刺绣加工
华润希望小镇,学习推广浙江“千万工程”的华润实践

龙泉村发生了前所未有的可喜变化,风景美如画
中国旅游集团有限公司
激发旅游赋能活力,奋力绘就和美乡村

黄岗村“美丽乡村”项目——禾仓美宿
中国移动通信集团有限公司
星星之火促燎原之势,数智化赋能乡村组织振兴

中移集成成立智慧党建特战队,打造星火党建平台
马鞍山钢铁股份有限公司
让农产品变身“工业品”——马钢股份支持龙台村发展黄桃罐头,推动乡村产业振兴实践案例

黄桃罐头产品
安徽省交通控股集团有限公司
“皖美驿站”融入乡村振兴,产业帮扶助力共同富裕

安徽交控集团所辖服务区开设“皖美农品”专营店
推动“三转变”激活“三动能”——陕煤集团以现代化理念助力乡村振兴模式

陕煤集团汉阴县七叶莲鑫聚农业公司
华建集团上海现代建筑装饰环境设计研究院有限公司
设计赋能———打造乡村振兴“重固新样板”

风听稻海,和美回龙
中国银河证券股份有限公司
让“红苹果”托起乡村振兴梦——中国银河证券助力静宁县苹果产业振兴案例

援建现代苹果高新技术示范园
联想集团
以科技创新赋能,激发乡村“源动力”

从田间到指尖,联想集团用数智化手段助力江西上犹乡村
腾讯臻益(北京)企业发展有限公司
创新培育乡村CEO,推动农民主体的内生型乡村发展

腾讯 SSV 为村共富乡村项目
北京快手科技有限公司
快手公益“幸福大讲堂”:普惠型培训助力乡村人才数字素养提升

由快手公益捐建的山东沂水县“张小四乡村振兴直播基地
蚂蚁科技集团股份有限公司
助力“三个振兴”守住“一个底线”——蚂蚁集团助力甘肃省积石山县乡村振兴案例

蚂蚁集团甘肃积石山整县帮扶
中国飞鹤有限公司
富农·强农·益农,飞鹤“共生模式”破题乡村振兴

飞鹤建成“黑土地上的绿色产业链”,不断完善产业生态循环闭环
南京卫岗乳业有限公司
一份奶香四溢的乡村振兴“卫岗方案”,打造全产业链联合体,加速奶业振兴,赋能乡村振兴

牧场周边青贮玉米规模化机械种植
益海嘉里金龙鱼食品集团股份有限公司
创新多种公益模式持续助力乡村振兴——益海嘉里集团河北蔚县助力乡村振兴案例

十年后,益海嘉里在蔚县翠屏山的植树基地已经郁郁葱葱,蔚然成林
中国三星
中国三星多维帮扶、多产融合,引领乡村振兴模式创新


乡村振兴前后的四川广安干埝村
现代汽车(中国)投资有限公司
现代汽车绿色乡村振兴示范项目

现代汽车生态园项目第三期——绿色民宿
SK集团
SK以教育之力塑造幸福未来,构建幸福联盟创新公益平台助力乡村青少年教育事业

幸福星立方创新教室模型图
Apple
创造机遇,持续赋能,中国乡村产业和教育发展

通过智能电子设备实现对鸡舍24小时实时监控
关注“鲸牛ESG”
扫码下载鲸牛ESG
体验全球首个ESG大模型
“鲸牛ESG”是中国首个ESG专业大模型,由中国企业改革与发展研究会、责任云、浩鲸科技联手合作开发,依托高质量ESG数据集构建,结合专业知识引擎和海量领域知识深度训练,开启web端、移动端、私域一体机、数字化平台等大模型全渠道落地实践,全方位助力企业ESG知识解答、数据治理、管理提升和信息披露,使企业更好融入全球供应链,参与全球ESG治理,树立本土标准,发出中国声音。
邵时令
责任云集团市场运营部高级经理
电话:010-65186271
邮箱:shaosl@zerenyun.com

关于责任云集团
研究|评价|咨询|设计|公关

