综合能源每周行业简报
2023年9月4日 第20期
News
NO.1 广东广州花都区:到2030年新能源产值超1000亿 可再生能源装机超2000MW
近日,广州市花都区人民政府办公室关于印发推进新能源产业高质量发展行动方案(2023—2030年)的通知。文件提出,围绕推动新能源产业高质量发展,聚焦龙头企业培育和重大项目引进,重点发展新能源汽车产业、光伏组件制造产业、新型储能产业、氢能产业等领域,快速壮大新能源产业规模,完善新能源产业链条,推进高端补链、终端延链、整体强链,不断提升创新力和综合竞争力,使新能源产业成为我区新的支柱产业。到2025年,全区新能源产业产值超500亿元,新型储能装机容量超3万千瓦,可再生能源发电装机容量超500兆瓦。到2030年,全区新能源产业产值超1000亿元,新型储能装机容量超10万千瓦,可再生能源发电装机容量超2000兆瓦。
NO.2 安徽发布分布式光伏新政!
近日,安徽省能源局下发《关于进一步推进分布式光伏规范有序发展的通知》,文件指出,新增备案小于6兆瓦的地面光伏电站(包括利用坑塘水面、结合农业大棚、牲畜养殖等建设的光伏电站项目)纳入年度建设规模管理,未纳入年度建设规模的项目不得开工建设、不得并网。
单点接入小于6兆瓦的工商业分布式光伏项目(指利用工商业企业自有建设用地范围内屋顶或地面建设的分布式光伏)和户用光伏项目,暂不纳入年度建设规模管理。
自然人全款购模式户用光伏项目由电网企业代自然人向当地能源主管部门申请备案;其他分布式光伏项目由屋顶产权所有人自主选择投资开发企业后,由投资开发企业申请备案,备案规模原则上为交流侧容量。
全款购模式户用光伏以自然人名义申请电网接入,电网企业在并网前应通过核验申请人自然人身份及主要光伏发电设备(包括光伏组件、逆变器等)购置发票等方式进行确认。
NO.3 内蒙古包头启动2023年分散式风电、分布式光伏项目竞争性配置工作
2023年8月28日,内蒙古自治区包头市人民政府发布《包头市2023年分散式风电、分布式光伏项目竞争性配置公告》,包头市2023年共配置分散式风电30MW、分布式光伏发电项目68MW。其中,分散式风电分为2个项目,每个项目建设规模均为15MW,择优确定2个投资主体,自行承担费用和风险,负责项目的设计、投资、建设以及工程竣工后的运营、维护等工作。分布式光伏发电项目申报范围仅针对依托建筑物及设施开展的工商业分布式光伏发电项目,申报时需满足单个接入点项目并网装机容量不超6MW的要求。
NO.4 福建:支持民营企业参与可再生能源发电等新能源投资建设
2023年8月28日,中共福建省委福建省人民政府发布关于实施新时代民营经济强省战略推进高质量发展的意见。意见指出,强化能源资源要素保障。推进工业园区供热、供气等公共基础设施共建共享,提高电、气、热等能源供应保障能力。探索和健全排污权、用能权、用水权、碳排放权等交易机制。支持民营企业参与可再生能源发电和储能等新能源投资建设。
NO.5 广东汕尾市:到2030年风电、光伏和生物质装机达到10GW以上
2023年8月29日,汕尾市人民政府关于印发汕尾市碳达峰实施方案的通知,通知指出,大力发展清洁能源,促进能源供应多元化清洁化。大力发展海上风电,集约化利用海域资源,“十四五”期间海上风电规模化开发模式将成为重点开发方向,重点推进省管海域海上风电项目,装机容量580万千瓦。按照以资源定规划、本地电网就近消纳为原则,因地制宜有序发展光伏发电,推广太阳能多元利用。加快能源先进技术研发、成果转化及产业化步伐,培育储能、氢能等新业态模式,打造全省重要的清洁能源基地。到2030年,风电、光伏发电和生物质发电装机容量达到1000万千瓦以上。
NO.6 内蒙古阿拉善:新建新能源项目原则上按照不低于装机容量15%配置储能
2023年8月29日,阿拉善供电公司发布《阿拉善供电公司助力地区招商引资21条工作举措》。明确建立“新能源+储能”建设模式,新建新能源项目原则上按照不低于装机容量15%配置储能设施,配合盟能源主管部门推动存量新能源电站增配一定规模的储能设施,建设“风光+储能”多能互补型电站,主动布局“源网荷储”、“风光氢储”等绿能替代项目。
NO.7 山西印发《关于加强光伏发电项目用地支持保障的补充通知》
2023年8月31日,山西省自然资源厅、山西省农业农村厅、山西省能源局、山西省林业和草原局联合发布《关于加强光伏发电项目用地支持保障的补充通知》,对2022年4月下发了《关于加强光伏发电项目用地支持保障的通知》(晋自然资函〔2022〕323号)部分政策进一步补充修订,修订内容涉及“(一)光伏发电项目基本用地政策”、“(二)光伏复合项目用地政策”、“(三)光伏复合项目认定标准”。同时,《通知》明确,《自然资源部办公厅 国家林业和草原局办公室 国家能源局综合司关于支持光伏发电产业发展规范用地管理有关工作的通知》(自然资办发〔2023〕12号)施行之前已按照《关于支持光伏扶贫和规范光伏发电产业用地的意见》(国土资规〔2017〕8号)规定批准立项的光伏发电项目(包括动工和未动工建设),可按批准立项时用地预审和用地有关意见执行,不得扩大项目用地面积和占用耕地林地草地面积,严禁耕地抛荒、撂荒;已经通过用地预审或地方明确用地意见、但项目未立项的,按自然资办发〔2023〕12号规定要求执行。生态保护红线内零星分布的已有光伏设施,按照相关法律法规规定进行管理,严禁扩大现有规模与范围,项目到期后由建设单位负责做好生态修复。
NO.8 广西:鼓励发展源网荷储一体化等工业绿色微电网
2023年9月1日,广西壮族自治区发展和改革委员会发布关于印发《完善广西能源绿色低碳转型体制机制和政策措施的实施方案》(以下简称《方案》)的通知。《方案》指出,探索新能源项目拉专线供电试点。鼓励发展源网荷储一体化等工业绿色微电网,鼓励产业园区或企业通过创新电力输送及运行方式实现可再生能源电力项目就近供电,鼓励购买绿色电力,在新建自治区级及以上工业园区和具备条件的其它园区开展高比例绿色电力消费示范。在电网保供能力许可的范围内,优先保障消费绿色电力比例较高的用户用电需求。
提高建筑终端电气化水平,加快建设“光储直柔”建筑、 微电网智能建筑等。积极推广使用超低能耗建筑和绿色建材,推行低碳产品、绿色产品、绿色建材产品等相关认证,在政府采购 中优先采购列入品目清单并获得绿色低碳产品认证的相关产品。
开展多能融合交通供能场站建设, 推进新能源汽车与电网能量互动试点,推动车桩、船岸协同发展, 打造油气氢电多元供能的综合供能服务站网络。
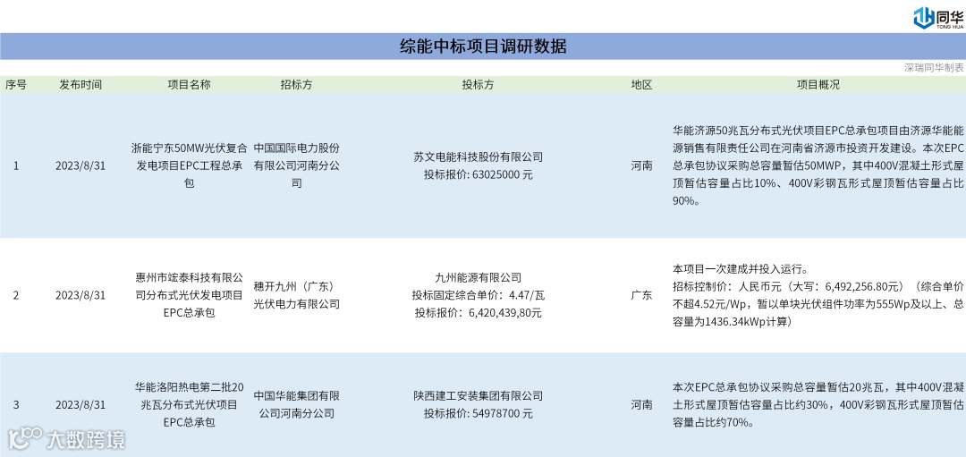
综合能源每周中标项目


END
点击下方文字阅读相关政策:
光伏调整3.17GW、取消845MW!河北拟调整2023年6月底到期风、光项目
国家能源局:上半年光伏新增并网容量78.42GW 同比增长154%
关注我们,获取更多行业干货信息!
点击下方“深瑞同华名片”查看更多

