
2024年11月20日,中国企业改革与发展研究会、责任云评价院联合主办,中国三星、现代汽车、SK集团、中国华电作为支持单位,浩鲸云计算科技股份有限公司、北京鲸牛永续科技有限公司提供技术支持的“2024中国企业社会责任报告峰会”在京召开。会上发布《中国企业可持续发展报告指南(CASS-ESG 6.0)》90+分行业指南。
《指南6.0》以一般框架为立足点,依据国家统计局国民经济行业分类标准,成功打造90+分行业指南。每本分行业指南都包含了至少20项行业特色指标,总计超过1800项,构成其核心成果。作为指南的核心研发单位,责任云研究院将对《指南6.0》90+分行业指南进行深入解读,陆续推出系列文章。本文作为系列文章的第六篇,将聚焦制造业行业门类,逐一解读所属橡胶和塑料制品业、非金属矿物制品业、黑色金属冶炼和压延加工业、有色金属冶炼和压延加工业、金属制品业等5个行业大类的分行业指南核心成果。
扫描二维码或登录网址:https://www.crg6.net,免费下载指南6.0全系列电子版
橡胶和塑料制品业,作为现代工业体系中的重要产业,产品广泛应用于交通、航空、建材、生活等各个方面,是众多产业链中不可或缺的一环,行业发展决定并反映了国民经济和现代高科技领域的整体发展水平,与我国GDP波动在整体上保持着相似的发展趋势。近年来橡胶和塑料制品业正处于关键转型期中,环境污染严重、低端产能过剩、无序竞争过度等问题仍然突出。伴随着节能降碳、结构调整、数字改造等一系列政策要求的陆续推出,可持续发展对于橡胶和塑料制品业愈加重要,功能化、低碳化、精密化、生态化、智能化成为行业必须把握和践行的发展方向。
政府层面,一系列政策指引的出台为行业企业的可持续发展提供了明确方向。2021年9月,国家发展改革委、生态环境部印发《“十四五”塑料污染治理行动方案》,强调要积极推行塑料制品绿色设计、加快推进塑料废弃物规范回收利用和处置。2022年3月,工信部联合发布《关于“十四五”推动石化化工行业高质量发展的指导意见》,从创新水平、产业结构、产业布局、数字转型、绿色低碳、安全发展六个方面提出了全新建议和要求,强调橡胶和塑料制品业需加快发展高端聚烯烃、高性能橡塑材料、高性能纤维、生物基材料等产品,提高轮胎、涂料、胶粘剂等行业绿色产品占比。2023年12月,国家发改委发布《产业结构调整指导目录(2024年本)》,鼓励采用绿色工艺的高性能子午线轮胎,航空轮胎、巨型工程子午胎、农用子午胎及配套专用材料和设备生产。
企业层面,行业企业积极顺应全球可持续发展趋势,通过替代不可再生材料、改进污染防治技术、回收利用废旧塑料和轮胎等手段,有效减少了环境污染,提升了资源利用效率,同时不断加快橡胶和塑料新材料研发和应用,致力于推动新材料高端化发展和提升产业链创新发展水平,实现高质量发展。
根据国家统计局发布的《国民经济行业分类》(GB/T 4754—2017),橡胶和塑料制品业属于制造业门类,包含橡胶制品业和塑料制品业2个行业中类,并进一步细分为16个行业小类。《指南6.0之橡胶和塑料制品业》适用于《国民经济行业分类》中该行业大类的所有行业中类及小类。
《指南6.0之橡胶和塑料制品业》全面对标国内外相关行业披露要求,深入学习行业企业优秀可持续发展实践,充分考虑塑料污染严重、监管力度高、强调循环再生、高性能材料研发、供应商复杂等行业的特殊性,成功构建了包含165项通用指标和22项行业特色指标的中国橡胶和塑料制品业企业可持续发展报告指标体系。

非金属矿物制品业在现代社会经济体系中占据着至关重要的地位。随着社会对可持续发展理念的深入践行以及对产品质量和功能要求的不断提升,非金属矿物制品业在时代发展的浪潮中积极探寻创新路径和发展模式,从传统的高能耗、低附加值生产向绿色环保、高性能、精细化加工转型,生产技术持续革新以提升产品品质并降低对环境的影响,从而契合社会发展对该行业的新期待。
政府层面,一系列政策举措的推出为行业发展指明了方向。2021年8月,工业和信息化部发布《关于推动水泥行业转型升级高质量发展的意见》,着重强调了优化产业布局、推动技术创新、推进绿色发展、加强质量安全监管等内容,为水泥等非金属矿物制品细分领域的转型升级提供了有力指导,促进水泥行业迈向高质量发展阶段,提高资源综合利用效率,减少环境污染。2023年2月,国家发展改革委等部门联合印发《关于加快推进城镇环境基础设施建设的指导意见》,其中提及要加强对非金属矿物制品在环保领域应用的引导和支持,推动相关企业加大环保型非金属矿物制品的研发和生产力度,如高性能环保滤料、污水处理用矿物吸附剂等,以满足城镇环境基础设施建设对高质量非金属矿物制品的需求,助力提升环境治理水平。2024年3月,自然资源部出台《关于加强非金属矿产资源开发管理的通知》,强调合理规划非金属矿产资源开发,加强资源保护和综合利用,提高资源保障能力,引导企业采用先进适用技术,提高非金属矿物制品业的资源利用效率和经济效益,推动行业可持续发展。
企业层面,行业企业积极响应全球可持续发展趋势,通过技术研发与创新、环保投入与改进、资源整合与优化等措施,有效降低生产过程中的能源消耗和污染物排放,提升资源综合利用水平,减少对环境的压力,为行业可持续发展树立了榜样。
根据国家统计局发布的《国民经济行业分类》(GB/T 4754—2017),非金属矿物制品业属于制造业门类,包含水泥、石灰和石膏制造,石膏、水泥制品及类似制品制造,砖瓦、石材等建筑材料制造,玻璃制造,玻璃制品制造,玻璃纤维和玻璃纤维增强塑料制品制造,陶瓷制品制造,耐火材料制品制造,石墨及其他非金属矿物制品制造等9个行业中类,并进一步细分为37个行业小类。《指南6.0之非金属矿物制品业》适用于《国民经济行业分类》中该行业大类的所有行业中类及小类。
《指南6.0之非金属矿物制品业》全面对标国内外相关行业披露要求,深入学习行业企业优秀可持续发展实践,充分考虑绿色生产管理、产品生命周期评价和地下水与土壤污染预防等行业的特殊性,成功构建了包含165项通用指标和20项行业特色指标的中国非金属矿物制品业企业可持续发展报告指标体系。

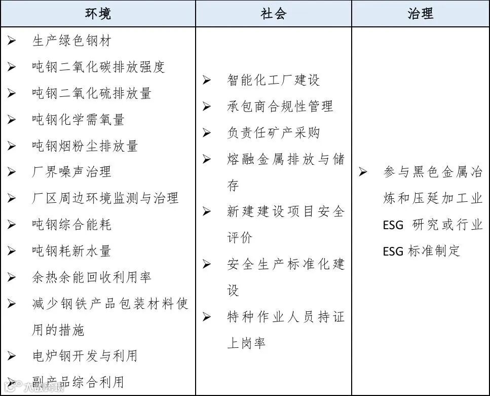
黑色金属冶炼和压延加工业的发展与国家经济的发展息息相关。黑色金属产品是建筑、交通、机械、电力等各行各业的基础材料,对国民经济的发展有着重要支撑作用。
政府层面,2020年9月,我国明确提出2030年“碳达峰”与2060年“碳中和”目标,国家对于环保和能源的要求日趋严格,黑色金属冶炼和压延加工业作为高碳排放的行业之一,党中央和国家相关部委提出一系列政策要求:2023年9月,工业和信息化部办公厅印发《钢铁行业智能制造标准体系建设指南(2023版)》;2024年5月,国家发展改革委等部门印发《钢铁行业节能降碳专项行动计划》;2024年7月,中共中央、国务院出台《关于加快经济社会发展全面绿色转型的意见》,共同为该行业企业履行社会责任提供明确方向和有力支撑。
企业层面,近年来,黑色金属冶炼和压延加工企业积极面对市场变化和挑战,通过工艺技术不断创新、绿色低碳深入推进、智能化设备迭代升级等方式践行ESG理念,逐步减少能耗和污染物排放,提高产品质量和效益,向绿色低碳可持续发展迈进。
根据国家统计局发布的《国民经济行业分类》(GB/T 4754—2017),黑色金属冶炼和压延加工业属于制造业门类,包含炼铁、炼钢、钢压延加工、铁合金冶炼等4个行业中类和4个行业小类。《指南6.0之黑色金属冶炼和压延加工业》适用于《国民经济行业分类》中该行业大类的所有行业中类及小类。
《指南6.0之黑色金属冶炼和压延加工业》全面对标国内外相关行业披露要求,深入学习行业企业优秀可持续发展实践,充分考虑钢材综合能耗、矿产采购、智能化生产和资源循环利用等行业的特殊性,成功构建了包含165项通用指标和21项行业特色指标的中国黑色金属冶炼和压延加工业企业可持续发展报告指标体系。

有色金属冶炼和压延加工业,作为中国制造业的重要组成部分,其产业链涵盖从矿石开采、选矿、冶炼等原材料加工到金属压延、深加工及产品销售的各个环节,规模庞大且错综复杂。近年来,随着新技术供给的持续丰富,该行业的冶炼技术和加工装备不断升级。尤其是当前全球处于第四次工业革命的浪潮之中,大数据分析、智能控制系统、自动化加工设备以及新型节能环保技术的融合应用,为有色金属冶炼和压延加工业带来了全新的发展机遇。
政府层面,一系列政策指引相继出台,为行业高质量、可持续发展提供了指引。2023年8月,工信部等七部门印发《有色金属行业稳增长工作方案》,提出了2023—2024年,有色金属行业稳增长的主要目标;2024年5月,国务院印发《2024-2025年节能降碳行动方案》,针对包括有色金属行业在内的十个关键行业,提出了明确的节能降碳目标和要求。
企业层面,行业企业主动投身转型升级的浪潮之中,致力于技术创新、将绿色发展理念贯穿于生产经营的各个环节,以积极的姿态迎接新挑战,推动行业继续朝着高端化、智能化、绿色化的方向发展。
根据国家统计局发布的《国民经济行业分类》(GB/T 4754—2017),有色金属冶炼和压延加工业属于制造业门类,包含常用有色金属冶炼、贵金属冶炼、稀有稀土金属冶炼、有色金属合金制造、有色金属压延加工等5个行业中类,并进一步细分为21个行业小类。《指南6.0之有色金属冶炼和压延加工业》适用于《国民经济行业分类》中该行业大类的所有行业中类及小类。
《指南6.0之有色金属冶炼和压延加工业》全面对标国内外相关行业披露要求,深入学习行业企业优秀可持续发展实践,充分考虑绿色矿山建设、智能化工厂建设和负责任矿产采购等行业的特殊性,成功构建了包含165项通用指标和20项行业特色指标的中国有色金属冶炼和压延加工业企业可持续发展报告指标体系。

金属制品业是我国制造业中的重要组成部分,金属制品是国民经济建设中的一种基础材料工业,广泛用于建筑、交通汽车、铁路、水利、能源、电力、机械、家具等国民经济及国防军工各领域。近年来,随着科技的进步,金属制品行业不断引入新技术和新材料,如3D打印、新型合金、高强度及功能性金属材料等,以提高产品的性能和质量。与此同时,环保意识的提高和环保法规的严格实施,促使金属制品行业向绿色、低碳、可持续方向发展。
政府层面,国家有关部门陆续出台一系列相关政策,支持鼓励行业的发展,为行业创造了良好的政策环境。2023年4月,工业和信息化部等三部委印发《关于推动铸造和锻压行业高质量发展的指导意见》,旨在提升铸造和锻压行业的自主创新能力,引导行业规范发展,促进生产方式绿色化智能化变革,提升行业质量效率,全面增强产业链竞争力。2024年2月,国家正式施行《产业结构调整指导目录(2024年本)》,重点新金属材料的研发与应用,推动金属制品业向高端化、精密化发展。2024年4月,自然资源部等部门发布《关于进一步加强绿色矿山建设的通知》,旨在通过加强绿色矿山建设,提高矿产资源开发利用的生态环境保护水平。
企业层面,行业企业更加注重环保生产、节能减排和资源循环利用等方面的工作,正在通过改进生产工艺、优化产品结构、加强废弃物回收和再利用等措施,实现绿色发展和可持续发展。
根据国家统计局发布的《国民经济行业分类》(GB/T 4754—2017),金属制品业属于制造业门类,包含结构性金属制品制造,金属工具制造,集装箱及金属包装容器制造,金属丝绳及其制品制造,建筑、安全用金属制品制造等9个行业中类,并进一步细分为29个行业小类。《指南6.0之金属制品业》适用于《国民经济行业分类》中该行业大类的所有行业中类及小类。
《指南6.0之金属制品业》全面对标国内外相关行业披露要求,深入学习行业企业优秀可持续发展实践,充分考虑绿色生产、废弃物处理、材料研发和资源循环利用等行业的特殊性,成功构建了包含165项通用指标和21项行业特色指标的中国金属制品业企业可持续发展报告指标体系。

关注“鲸牛ESG”
扫码下载鲸牛ESG
体验全球首个ESG大模型
“鲸牛ESG”是中国首个ESG专业大模型,由中国企业改革与发展研究会、责任云、浩鲸科技联手合作开发,依托高质量ESG数据集构建,结合专业知识引擎和海量领域知识深度训练,开启web端、移动端、私域一体机、数字化平台等大模型全渠道落地实践,全方位助力企业ESG知识解答、数据治理、管理提升和信息披露,使企业更好融入全球供应链,参与全球ESG治理,树立本土标准,发出中国声音。
邵时令
责任云集团市场运营部高级经理
电话:010-65186271
邮箱:shaosl@zerenyun.com

关于责任云集团
研究|评价|咨询|设计|公关

