2026年1月9日,由“中国企业社会责任报告评级专家委员会”(以下简称“评级专家委员会”)牵头编制的《中国企业可持续发展报告评级标准(2026)》《中国企业绿色低碳发展报告评级标准(2026)》《中国企业乡村振兴报告评级标准(2026)》(分别简称《可持续发展报告评级标准(2026)》《绿色低碳发展报告评级标准(2026)》《乡村振兴报告评级标准(2026)》)等3项报告评级标准正式发布,自2026年1月10日起实施。
“十五五”规划建议明确提出,加快农业农村现代化,扎实推进乡村全面振兴。乡村振兴作为可持续发展的重要议题以及具有中国特色的责任议题,已成为企业向政府、投资者以及社会公众等利益相关方展示ESG履责成效的核心维度。随着乡村振兴战略的深入推进与企业乡村振兴实践成果的日益丰富,越来越多企业主动编制发布乡村振兴报告,以此作为向各利益相关方系统性呈现落实乡村振兴战略系列举措的关键载体。在此背景下,“评级专家委员会”以《可持续发展报告评级标准(2026)》为统领,推出国内首项企业乡村振兴报告评级标准——《中国企业乡村振兴报告评级标准(2026)》,旨在让乡村振兴报告质量更可衡量。

《中国企业乡村振兴报告评级标准(2026)》
(一)紧扣国家政策
《乡村振兴报告评级标准(2026)》全面对接《中华人民共和国乡村振兴促进法》《乡村全面振兴规划(2024—2027年)》等重要文件,确保评级体系与国家战略同频共振,凸显评价的实践指导性与政策适配性。
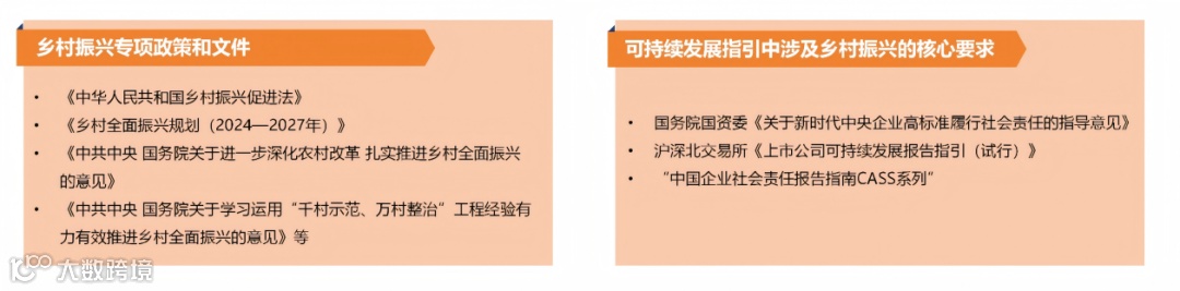
(二)对接权威标准
《乡村振兴报告评级标准(2026)》充分借鉴现行主流可持续发展标准指引中涉及乡村振兴的核心要求,确保评价指标的科学性与专业性。例如,将沪深北交易所《上市公司可持续发展报告指引(试行)》中“乡村振兴与社会贡献”小节内容充分纳入考量。
《中国企业乡村振兴报告评级标准(2026)》评级依据
(一)延续“七性”框架,优化指标释义
《乡村振兴报告评级标准(2026)》延续《中国企业可持续发展报告评级标准》的“七性”框架,设置过程性、实质性、完整性、平衡性、可比性、可读性、创新性七大评级指标,但在指标释义、解读与评价方式上有所差异。同时,考虑到不同所有制企业在资源禀赋与帮扶模式上存在差异,《乡村振兴报告评级标准(2026)》设置适应性的信息采集表,确保对中央企业、地方国企、民营企业及在华外资企业乡村振兴报告的评级既公平客观,又精准有效。
(向左滑动查看更多)
(二)调整指标权重,实现“两升两降”
相比《可持续发展报告评级标准(2026)》,《乡村振兴报告评级标准(2026)》立足企业乡村振兴报告的特性,对评级指标权重进行了适应性调整,呈现出“两升两降”的特征——实质性(20%→25%)与可读性(10%→15%)的权重有所上调,而过程性(20%→15%)与平衡性(10%→5%)权重则适度下调。这一调整,体现出评级标准更聚焦企业乡村振兴报告的核心价值,更关注报告中呈现的“实践干货够不够扎实”与“表达方式够不够优质”。
乡村振兴报告评级指标
报告评级不仅是一次权威的第三方“体检”,更是一次对企业乡村振兴报告亮点的系统梳理与集中呈现。完整版评级报告与“一图读懂”评级报告的“双重加持”,不仅让专业人士信服,更让大众读者易懂。
(一)完整版评级报告
完整版评级报告详细呈现评级结论,助力企业洞察乡村振兴方面的实践短板,也为企业乡村振兴报告赋予第三方权威认可,帮助企业塑造责任品牌。
完整版评级报告(示例)
(二)“一图读懂”评级报告
“一图读懂”评级报告以更加可视化的方式,呈现企业乡村振兴报告的评级结果与亮点绩效,实现评级荣誉的快速感知与高效分享。
“一图读懂”评级报告(示例)
扫码下载
《中国企业乡村振兴报告评级标准(2026)》
了解更多细节
联络人:杨雯钦
电话:13031199695
邮箱:rating@zerenyun.com
研究|评价|咨询|设计|公关|AI

