
7月29日,2022产业互联网创新发展论坛|创新·融变·突破成功举办。本次论坛是2022全球数字经济大会的分论坛之一,由2022全球数字经济大会组委会主办,北京软件和信息服务业协会承办,北京人工智能产业联盟、北京协同发展服务促进会协办。

论坛以“数智化、场景化、产业化”为主题,汇聚政、产、学、研、用各方重磅嘉宾的智慧,围绕产业数智化转型的新技术新趋势、产业互联网应用场景创新实践,以及北京产业互联网发展的经济价值和社会责任三个热点话题,共同探讨产业互联网的创新、融合与变革,全面助力产业互联网赋能数字经济高质量发展。

会上聚通达“企业数字化决策解决方案案例”成功入围“2022北京产业互联网创新应用场景案例”,并受邀参加本次论坛。
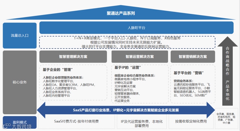
作为第一批北京市及国家级“专精特新”小巨人企业,创立于2007年的北京聚通达科技股份有限公司拥有雄厚的技术实力和专业的产品研发与创新设计能力,并于2021年年初提出"SaaS+新赛道"的理念,通过“1+X+N”产品及服务体系为企业提供全行业解决方案。并以Al、大数据BI、云计算、物联网、5G等技术为轴,自主研发出人脉旺服务中台,利用该中台五大核心技术能力,根据企业需求场景搭建可跨平台、跨领域的数智化管营升级服务,构建企业“数据+产品中台”,为企业级用户提供“管、营、采、销”全生命周期的解决方案,帮助其形成自有数据仓库、构建自有私域生态系统。

同时,聚通达具备拓展上游开口、中台技术及运营/孵化管理、下游营销变现等能力,并且拥有丰富的供应链和强力合作方,全方面赋能企业,挖掘企业核心价值,提升企业核心竞争力。
在提供标品的基础上,为企业提供多样化的数字智能解决方案:智慧管理解决方案、元宇宙解决方案、智慧卫生间解决方案、智慧医疗解决方案、智慧教育解决方案、智慧园区解决方案、智慧仓储解决方案、智慧工地解决方案、智慧食堂解决方案、乡村振兴解决方案以及5G技术解决方案等。

目前,聚通达已荣获得70+荣誉资质,130+软著,31个专利,“双高新”企业 ,并获得CMMI5技术认证、北京专精特新“小巨人”企业 、国家级专精特新“小巨人”企业 , 2021年度第二批北京市市级企业技术中心认定、首届APEC“创新之光”中小企业技术创新优秀成果奖、ITSS信息技术服务3级认等诸多荣誉资质。2022年随着聚通达“四叶草”服务升级,IP与元宇宙业务全面升级,已发展为可覆盖企业全生命周期的全栈服务商。

未来20至30年产业互联网将是发展的新引擎,推动企业的管理模式和运营模式发生巨变,加速企业数字化转型。企业需要重新思考数字企业、数智企业和数治企业这三个词,同时,探索数据融合创新应用,运用多方安全计算等技术,通过“原始数据不出域”“数据可用不可见”等方式,确保数据可信、可用和好用。
未来聚通达将持续深耕以场景创新拉动技术创新,促进数字技术和产品创新,丰富数字技术应用范围,加速数字技术和产品迭代。另一方面要科普数字化技术,宣传数字经济文化,弘扬企业家精神,推广数字技术创新与实体经济融合的先进经验、成功模式,以场景创新共享数字技术创新。

