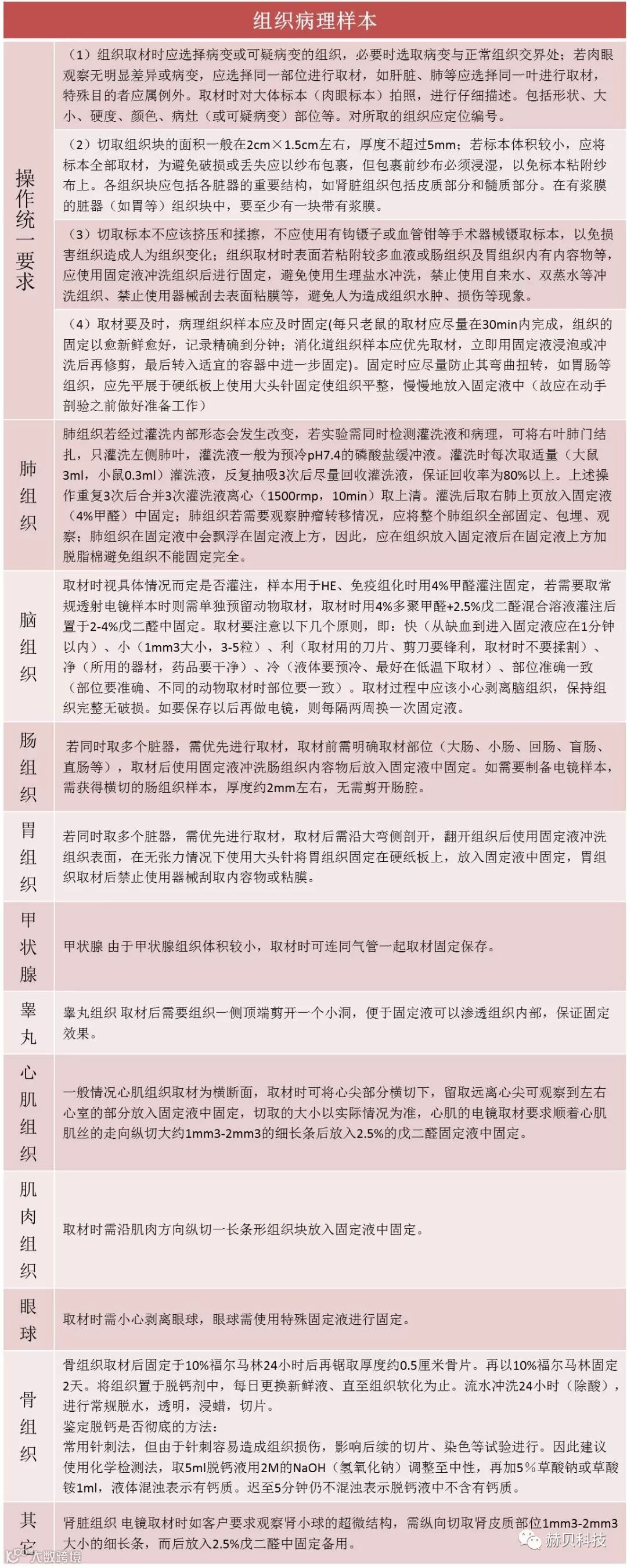
在动物实验过程中,除了样本保存和处理外样本的采集也是至关重要的,不同的样本取材方式也有差异。
如何保证样本的完整性?如何处理样本内容物?怎样选择取材的位置?
立刻奉上上期答应你们的 “样本取材指导原则”,以下内容均摘自于公司内部:标本采集SOP文件。




联系方式:0571-28313118
更多资讯请关注杭州赫贝官方二维码,或登录赫贝官方网站www.hi-bio.cn

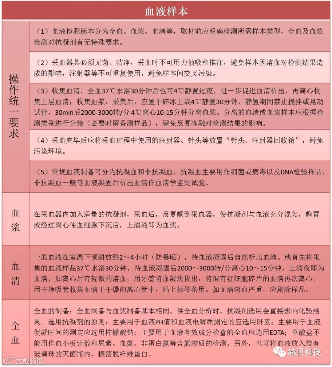
赫贝科技在动物实验过程中,除了样本保存和处理外样本的采集也是至关重要的,不同的样本取材方式也有差异。
如何保证样本的完整性?如何处理样本内容物?怎样选择取材的位置?
立刻奉上上期答应你们的 “样本取材指导原则”,以下内容均摘自于公司内部:标本采集SOP文件。




联系方式:0571-28313118
更多资讯请关注杭州赫贝官方二维码,或登录赫贝官方网站www.hi-bio.cn
