

费用报销是指业务经办部门在业务发生取得原始凭据后,按规定的审批程序办理的经费结算活动。报帐会计要严格按照行政事业单位各项经费支出标准执行,节约使用各项资金,提高经费使用效率,对专项资金做到专款专用,以保障本单位各项工作正常运转。
但在实际报销时,会计往往会遇到这些问题:
取得走逃发票无法报销该怎么办?
如何辨别取得的费用发票是否合规?
日常费用报销的涉税处理,如私车公用的税务处理、餐费的涉税处理、公共费用如何报销等
............
鉴于以上问题,小好从3大方面来讲讲企业常见的费用报销关注点及涉税处理,同时还有知名财税大咖为各位解答疑惑。快赶紧往下看吧~
01
费用报销要求
在日常进行费用报销时,需遵循“实事求是,准确无误”的原则,有明确的发生原因、费用项目、发生时间、地点、金额及报销人、审批人,关于费用报销国家税务总局出台了相应的管理办法。
从管理办法中我们看到,费用报销必须要有真实性、合法性、关联性和扣除凭证,小好就说一下这4个特性。
真实性
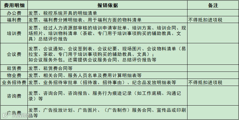
在费用报销的过程中,需要很多证明业务的真实性的要件,如果没有这些实质性要件的支持,财务核算就存在很大的漏洞,公司利润的合理性就会收到质疑,所以在费用报销时,也要遵守真实性原则,具体看下表:
合法性
开具发票发生的业务是否合法,在报销时,也是会计要注意的重要点,如下案例:
例:某企业2019年7月份,购入原材料,支付款项价税合计116万元,取得增值税专用发票,2019年8月份,主管税务机关电话通知,此发票被认定为“走逃”企业开具的发票,确认为异常凭证,要求企业在进项税转出,这种情况下企业该如何处理?
我们看一下相关的规定就知道该如何进行处理了。
关联性
费用报销的关联性我们举例说明
例:支付临时工工资,能否以工资发放明细表作为税前扣除凭证?
针对上述案例,我们看下国家税务总局的管理办法公告就明白了。
收款凭证
发票虽然能作为计入账目的凭证,但是不能开发票的业务该怎么办呢?怎么取得凭证呢?我们看下面的案例
例:企业在农贸市场购买水果用于业务招待无法取得发票怎么办?
小主们可以观看今晚直播获得答案。
关于费用报销的更多内容
观看本周四(今晚)20:00的直播课吧~
课上还可与老师进行互动
接下来我们说说报销对发票票面的要求有哪些?
02
发票票面要求
发票是发生的成本、费用或收入的原始凭证。对于公司来讲,发票主要是公司做账的依据,同时也是缴税的费用凭证;而对于员工来讲,发票主要是用来报销的。
既然发票在报销的过程中这么重要,那么发票在开具时该怎么进行填写呢?我们以成品油填制完整的发票为例,来看一下。
发票监制章
根据国家税务总局2018年第41号公告《关于增值税电子普通发票使用有关事项的公告》的规定:全国统一启用新的发票监制章,2018年12月31日后旧版监制章的发票不能继续使用。
新的发票监制章是什么样子呢?
新发票监制章形状为椭圆形,与原发票监制章规格相同,内环加刻一细线。上环刻制“全国统一发票监制章”字样,中间刻制“国家税务总局”字样,下环刻制“xxx税务局”字样。
新的发票监制章适用于哪些发票呢?这里,我们以是否从增值税发票管理新系统开具分个类,看下图:
备注栏
无论是纳税人自行开具,还是税务机关代开增值税专用发票,备注栏需填写的內容都有明确规定,若没按要求填写则属不合规发票不能作为抵扣凭证。那么不同的发票备注栏到底该怎么填写?看图:
说了这么多我们一起来看看各种发票备注栏的示例
差额征税票样
ps:增值税专用发票、普通发票和增值税电子普通发票适用差额征税发票。
免税发票票样
ps:增值税专用发票不适用免税发票。
不征税发票票样
ps:值税专用发票不适用不征税发票。
0%税率发票票样
ps:增值税专用发票、小规模纳税人不适用0%税率发票。
收购发票票样
清单发票票样(多税率)
清单发票票样(单一税率)
关于费用报销的更多内容
观看本周四(今晚)20:00的直播课吧~
课上还可与老师进行互动
说完了票面要求,接下来我们具体的讲下常见的费用报销。
03
几种常见的费用报销
在日常的财务处理中,餐饮发票可谓是万能的票,很多财务人员对餐饮发票情有独钟,因为它实在是太好用了,好像很多业务情形都能抵扣,那么在核算科目该何如对应业务情形呢?一起来看下图:
接下来小好就介绍下常见的报销费用的应用。
业务招待费
业务招待费是一个企业比较常见、常规的一项支出,但是许多财务人员在实际工作中经常胡子眉毛一把抓,见到“餐费、加班聚餐、年终聚餐……”统统进招待费的盘子,这样是片面的,是不正确的,必然造成潜在的涉税风险!
小好建议会计小主们可以从3个方面考虑:
1、分流业务招待费
搭配业务招待费与业务宣传费之间的开支:
例:公司购进了一批小米手环赠送客户,直接购买送给客户→业务招待费
将购买的小米手环进行公司logo设计后,赠送给客户→业务宣传费
2、充分考虑视同销售收入
3、大额发票是税务稽查重点,虚增费用的风险比较大。
→建议报销时将清单/小票加入附件内
会议费
会议费顾名思义是因为召开会议所发生的一切合理费用,包括租用会议场所费用、会议资料费、交通费、茶水费、餐费、住宿费等等,包含的内容比较多,按照目前较普遍的操作方法,很容易被钻空子、出纰漏,为了避免税务风险,小好建议,会计小主们可以从2方面考虑会议费在实际中的应用。
1、租用综合性酒店,即住宿、就餐、会议均在一个酒店:
→统一开具会议费发票;通过“会议费”核算
2、自用企业会议厅,异地参会人员的住宿与餐费租用酒店:
→建议住宿与餐饮费分别开具发票,可将住宿费专票抵扣进项税;
→会议茶歇通过“会议费”核算 、住宿与餐饮通过“差旅费”核算。
差旅费
通行费
私车公用
..............
想知道更多详细内容
记得观看本周四20:00的直播课
课程核心
取得走逃发票无法报销该怎么办?
如何辨别取得的费用发票是否合规?
日常费用报销的涉税处理,如私车公用的税务处理、餐费的涉税处理、公共费用如何报销等
观看方式
1、电脑端:登陆好会计(http://h.chanjet.com/?a=cqhscw&c=wxgzh1&p=59)点击弹窗图片或页面右上角“课程直播”,即可直接进入直播课堂。
2、移动端:进入“用友好会计”微信公众号,点击“直播”即可进入直播课堂。
讲师简介
李英瑞:注册税务师务,大型会计师事务所财税审计经历,丰富的税务筹划经验。
上课风趣幽默,够深入浅出的讲授每一个知识点,让学员从生活与娱乐的角度去认识、了解、记忆财税知识。



