

金三系统就像笼罩企业头顶的一座警钟,导致很多财务人员“谈税色变”。如何防范税务稽查成为纳税人最为关心的问题,小好接下来和小主一起来了解下虚开发票的相关问题与风险。
虚开发票案例
举个栗子,某羊毛深加工企业收入很高,增值税税负也超过同行业。引发税务系统的指标预警。
深入调查后,发现该企业购进的材料以及耗用的水电费很少,因而抵扣的进项税额也很少。于是税务人员顺藤摸瓜,核查供电企业、供水企业,发现该公司的确缴纳的水电费的信息很少。但根据常识,羊毛加工程序会耗费大量的水电费,所以这家公司的羊毛加工企业的情况存在异常。
经查,该企业向广东、江苏、河南等7个省区、直辖市的26家企业虚开增值税专用发票1778多份,金额17,702.11万元,税额3,009.36万。
虚开发票存在的误区
虚开发票一直是税务机关关注的头号问题,但是大部分纳税人对虚开发票的情形的认识存在误区。
根据国税发[1996]210号,虚开增值税专用发票会有以下情形组合:
由上图可知,虚开发票并不一定都是少缴税款,比如,有交易且金额相符但主体不符的情形,其本质是发票披露的信息和交易真实情况不相符,从而导致破坏了正常的税收秩序。
所以大家开始疑惑:那是不是发票三流不一致就等于虚开呢?那我们就来看看什么是“三流一致”:
根据国税发[1995]192号,三流一致即为下图所示:
但是,随着经济的发展,新颖的营销模式遍地开花,“三流一致”的要求已经满足不了现代交易模式变化的需求。比如以下几种模式:
模式一:商贸企业销售订单,厂家直接发货
【案例】
北京的商贸公司接到来自郑州客户的订单,收款并开票;货物委托上海厂家生产并直接发货给广州客户。虽然货物流和资金流、发票流不一致,但显然不属于虚开。
模式二:分公司采购,总公司付款
根据国税函[2006]1211号规定,分公司采购收票,总公司付款,造成购进货物的实际付款单位与发票上注明的购货单位名称不一致的,不属于“虚开”。
模式三:分公司送货,总公司收款、开票
根据国税发1998年137号规定可知,这种模式也是国家税务总局所认可的。
模式四:委托代销(非买断方式),三流流向如下:
货物流:委托方→受托方→购买方 或 委托方→购买方
发票流:委托方→购买方
资金流:购买方→受托方→委托方
该方式是我们常见的销售模式模式,显然也不属于虚开。
结论:
综上所述,“三流不一致”并不一定导致虚开发票,虚开发票也不一定必然“三流不一致”(有交易发生,但发票金额、数量与实际不符的情形)。所以“三流不一致”和“虚开”的关系为:相互既不充分也不必要。
肯定又有人疑惑了:那为什么税务机关总是拿“三流不一致”问题说事儿呢?那是因为我国长期施行 “以票控税”,三流比对虽然不能直接作为判断虚开与否的依据,却能够为税务检查提供思路。
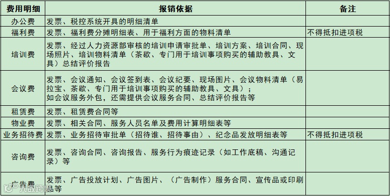
如何防范费用报销发票风险?
1、费用报销,不能只附一张发票
2、发票与实际业务不吻合的,应不予报销
比如员工去团建聚餐,发票开的却是办公用品。发票与实际业务明显不符,不应予以报销。
3、“三流”不一致,应慎重考虑
虽然三流一致不一定就是虚开,但是三流不一致也有一定的税务风险。在 “金三”系统下,纳税人的各项税收行为都暴露在税务部门的监管之下,虚开发票稽查已不是难事。
小好有话说:
在“以票控税”的时代,费用报销、成本入账全得靠发票,查验发票,录入凭证,发票测算等等,小好推荐“好会计”云财务智能管理软件,能实现一键取票、及时录入发票,发票生成凭证、查验发票、进销发票稽核,节省财务工作时间,提升效率、避免出错。能实现智能纳税筹划,把控公司业务招待费、广告费及业务宣传费等税前扣除临界值,为企业省心省钱。
点击图片,免费试用30天
再次提醒大家不要抱有侥幸心理,务必要做到交易、发票的真实,财务也要加强审核,以防范税务稽查风险。
作者:畅捷通李英瑞,转载请注明。



