
8天长假即将到来,有小伙伴问2023年婚假、产假、陪产假是多少天,有什么变化吗?小编给大家带来了2023年(目前)全国婚/产假一览表,方便大家参考,快快收藏!
提醒:
上述规定的假期视为出勤,在规定假期内不影响福利待遇。
国家法定休假日不计入上述假期。
机关、团体、事业单位人员由所在单位支付,在行政、事业经费中列支;
企业职工、城镇个体工商户及其他经济组织人员由所在单位支付,在单位福利费中列支;
城镇无业人员由户籍所在地的区财政支付;
农村居民由镇(街)财政支付,镇(街)财政确有困难的,由区级财政给予适当补助。
独生子女的医疗费用,由父母双方所在单位负担,年份逢单时由男方单位支付,年份逢双时由女方单位支付,丧偶的由一方单位负担。
全国婚假一览表

“根据《中华人民共和国婚姻法》和国家有关职工婚假的规定精神,再婚者与初婚者的法律地位相同,用人单位对再婚职工应当参照国家有关规定,给予同初婚职工一样的婚假待遇”。
3.婚假必须一次性休完,不可单独分开使用。
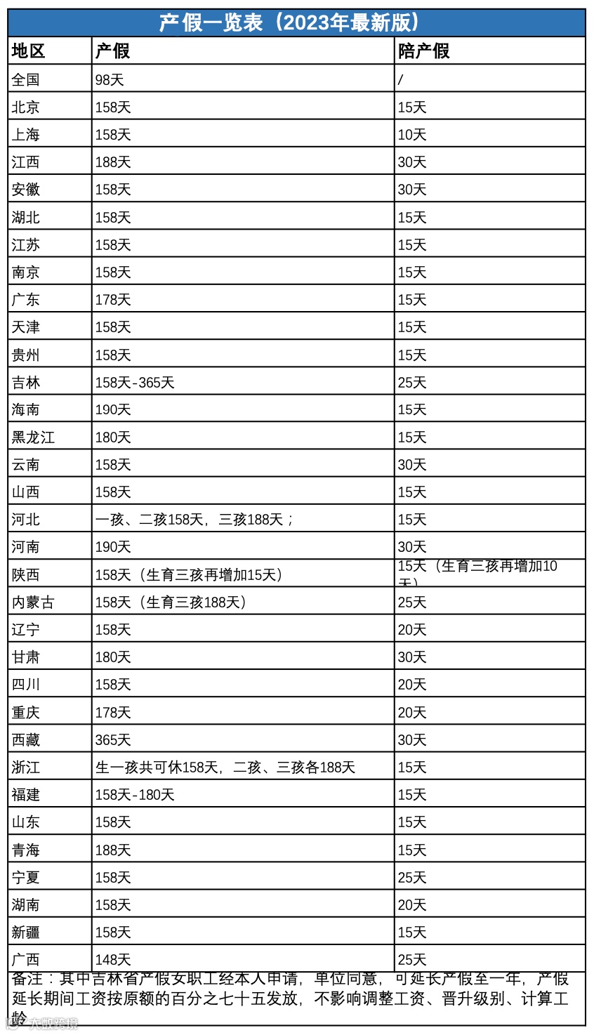
全国多地产假、陪产假一览表

生育津贴&产假工资
1.生育津贴和产假工资
生育津贴:
国家法律、法规规定对职业妇女因生育而离开工作岗位期间,给予的生活费用。为员工承担生育津贴的主体是社保机构。
产假工资:
员工休产假期间,企业为其发放的工资。为员工支付工资的主体是用人单位。
这里举个例子:
一名女职工所在单位上一年月缴费平均工资是5100元,她生育前后共128天产假。那么她享受的生育津贴的标准就是:
5100÷30×128=21760(元)
重要提示:
女职工产假期间的生育津贴,对已经参加生育保险的,按照用人单位上年度职工月平均工资的标准由生育保险基金支付;对未参加生育保险的,按照女职工产假前工资的标准由用人单位支付。
依据:《女职工劳动保护特别规定》第八条
福利:
免费试用软件 免费看直播
体验机器人做账 全电发票
了解新咨询 规避财税风险
购买享优惠 福利多多
详情联系18182355321(微信同号)

