四川明确:婚假延长至20天
严格执行规定!
四川省人社厅印发《关于加大职工婚假规定执行力度的通知》,要求各地人力资源社会保障部门要加大对用人单位落实婚假规定情况的监督检查力度,对发现未按规定执行婚假制度、不支付婚假期间工资等违法行为,依法责令改正,情节严重的,依法予以行政处罚,并按规定向社会公布。

一、提高思想认识,高度重视职工婚假权益:
保障职工婚假权益,是践行以人民为中心发展思想的具体体现,是构建和谐劳动关系、实施积极生育支持政策的重要内容,对提升职工归属感、获得感、幸福感,促进人口长期均衡发展具有重要意义。各地要充分认识保障职工婚假权益的重要性,将落实婚假规定作为保障职工权益、优化营商环境、支持婚育政策的重要措施抓紧抓好抓到位。
二、严格执行规定,确保婚假制度落实到位:
(一)落实婚假标准。严格执行《四川省人口与计划生育条例》以及省卫生健康委、人力资源社会保障厅印发的《关于〈四川省人口与计划生育条例〉实施中有关假期规定适用问题的指导意见》(川卫发〔2025〕14号),确保符合法律规定结婚的职工,享有规定的婚假天数。
(二)保障带薪休假。职工在依法享受的婚假期间,用人单位应视同其提供正常劳动,按劳动合同约定的工资标准支付工资报酬。不得以任何理由扣减、拖欠职工婚假期间的工资福利待遇。
(三)规范休假流程。用人单位应建立健全婚假申请与审批制度。职工提出婚假申请、提供必要的结婚证明等材料后,用人单位应予以保障,无正当理由不得拒绝或拖延批准。鼓励用人单位结合生产经营实际,采取灵活方式,方便职工安排婚假。
三、加强监督宣传,畅通职工婚假维权渠道:
各地人力资源社会保障部门要加大对用人单位落实婚假规定情况的监督检查力度,对发现未按规定执行婚假制度、不支付婚假期间工资等违法行为,依法责令改正,情节严重的,依法予以行政处罚,并按规定向社会公布。
畅通劳动保障监察举报投诉渠道、劳动争议调解仲裁渠道,及时受理、依法处理涉及婚假权益的举报投诉和劳动争议案件;充分利用媒体平台,加强职工婚假规定宣传解读,倡导用人单位树立人本理念,形成尊重保障职工合法权益的良好社会风尚。
2025年11月26日,四川省十四届人大常委会第二十二次会议表决通过关于修改《四川省人口与计划生育条例》的决定,明确延长四川婚假、产假、生育假、护理假⬇️
条例修改的主要内容包括:
一、完善婚假
依法登记的夫妻享受婚假二十日,登记前参加婚前医学检查的,增加五日。
二、延长生育假
符合规定的夫妻,延长女方生育假九十日;生育第三个子女的女方,经申请同意还可再延长生育假三十日。
三、延长男方护理假
将男方护理假由二十日延长至三十日,方便男方照护妻儿,共担责任。
四、完善婚育假期规定
子女三周岁以下的夫妻,每年享受十个工作日育儿假。婚假、生育假、护理假、育儿假期间视为出勤,工资福利待遇不受影响。
五、建立生育休假成本共担机制
县级以上地方人民政府应当统筹多渠道资金,建立合理的生育休假成本共担机制。
六、完善婚育假期落实保障机制
规用人单位不落实规定假期的,有关机关责令改正。
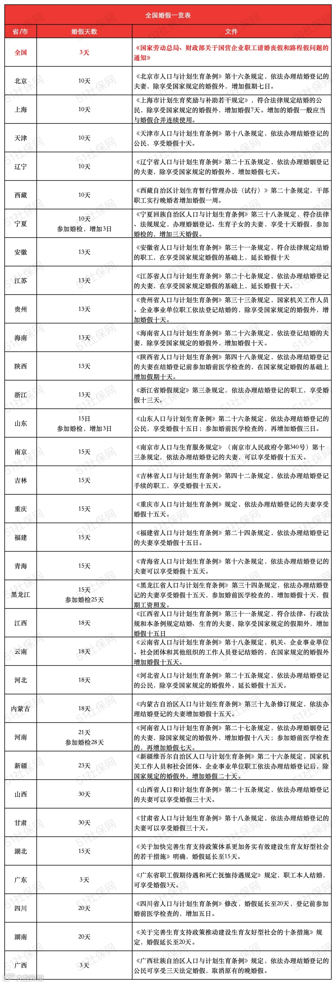
不止四川,前段时间湖南、湖北等多个省市也调整了婚假、产假天数,快来看看你所在地区的婚假有多少天吧。

婚育热门问题梳理
婚假方面:
一、员工复婚可以享受婚假吗?
首先需要明确,复婚≠再婚:
复婚:复婚的双方是原来的夫妻,即曾经离婚的两人重新结婚;
再婚:再婚的对象可以是新的伴侣,即离婚或丧偶后与其他人结婚。
在全国范围内,各地对于员工复婚是否能够享受婚假的规定有所不同,一般可以分为以下几种情形:
1.复婚可以享受婚假
根据山东省发布的《山东省卫生健康委员会关于〈山东省人口与计划生育条例〉实施中有关假期规定适用问题的指导意见》,再婚、复婚等情况也可以享受婚假。
2.未明确规定,实操中同上允许
如《上海市人口与计划生育条例》规定,符合法律规定结婚的公民,除享受国家规定的3天婚假外,增加婚假7天,共计10天。
该条例并未对初婚、再婚或复婚进行区分,因此在上海复婚应可享受10天婚假。
3.明确规定,复婚不可以享受婚假
如安徽省、江西省在《人口与计划生育条例》的指导意见中都明确规定,复婚的员工不享受婚假。
二、婚假包含法定假日、休息日吗?
这个问题也需要分地区来看。
1.按照工作日计算的地区(通常排除了周末及法定节假日)
如:北京、浙江、天津等地区都曾明确发文表示国家法定休假日、休息日不计入婚假假期。
2.法定节假日不计入假期
如:上海、江苏等地明确增加的婚假,遇法定节假日顺延。
3.按照自然日计算地区(即包含了周末及法定节假日)
如广东、重庆地区皆明确婚假内遇到法定休假日、休息日的,不另加假期天数。
产假方面:
一、产假天数是自然日还是工作日?
产假天数是按自然日计算、还是工作日计算,法律并未作出明确规定。
从立法本意来讲,产假是基于女职工生育后身体恢复需要而设定的假期,而女职工身体恢复需要的时间长度应当是一致的,以自然日计算为宜,不考虑其中的工作日或者法定节假日。
有些地区对此进行了明确规定,具体以各地区实际文件为主。
二、产假从何时开始起算?
根据《中华人民共和国劳动法》《女职工劳动保护特别规定》(国务院令第619号)规定,对怀孕7个月以上的女职工,用人单位不得延长劳动时间或者安排夜班劳动,并应当在劳动时间内安排一定的休息时间。怀孕女职工在劳动时间内进行产前检查,所需时间计入劳动时间。女职工生育享受98天产假,其中产前可以休假15天。
女职工产前可以休假15天,系指预产期前15天的休假,包括在98天的产假之中。地方另有规定的,按照地方有关规定执行。
具体可查看下表⬇️

