随着物联网技术的日趋成熟以及云计算产业的蓬勃发展,不少大中型企业、高校、科研院所纷纷引入了计算集群,建立了自己的云数据中心、私有云计算平台、高性能计算服务平台。然而,计算平台的运维是个有相对技术门槛的技术活儿,需要同时处理硬件、软件、网络、安全防护、作业调度、负载均衡、设备状态监控等一些列的工作。大多数用户采用传统的运维方式,即建立自己的专业机群运维团队,由运维工程师或厂家工程师到现场进行运维服务。这种运维方式通常运维成本较高(需要建立运维团队)、响应速度相对较差(与在线运维相比,需要现场实施)。北京市计算中心结合自身8年的云计算服务平台建设、管理、运维经验,针对于上述问题,采用无线互联技术远程连接的方式,对异地集群进行实时运维管理,目前已经通过了该方案的测试工作。
传统的实现远程无线控制的方法大多通过DMZ主机方式,这种方式受到以下三个问题的限制:
1) 无线路由器拨号后得到的IP地址是内网地址,比如使用中国联通的WCDMA网络或中国移动的TD-SCDMA网络,拨号后得到的IP地址都是内网地址。这样从公网上就访问不到无线路由器。
2) 拨号得到的IP地址虽是公网地址,但是由于运营商做了访问控制,从公网依然不能访问到无线路由器。比如中国电信在深圳、上海等地的EVDO网络,虽然拨号得到的IP地址是公网地址,但是由于做了访问控制,从公网不能访问到该IP。
3) 拨号得到的IP地址虽是公网地址,但是是动态地址,每次得到的IP地址都是不一样的。这种情况下可以通过动态域名方法解决访问问题,但是免费的动态域名不能保证稳定可靠。
为解决以上问题,北京市计算中心采用无线网口通路由器MR-900E来实现异地集群的远程点对点通信工作,系统架构图如下所示,无线路由器通过3G、4G网络连接到Internet,并和公网中的mServer服务器建立连接,在客户的电脑上则运行无线网口通软件,也连接到mServer上。客户电脑上安装无线网口通软件的时候,会安装一个微软的环回网卡,客户安装完毕后把该网卡的IP设置为和网络摄像头一个网段的IP,这样“3G/4G路由器—mServer—无线网口通”相当于一根无限长的网线,把客户电脑和网络摄像头连接起来,客户的电脑和网络摄像头相当于在一个虚拟的局域网内,可以实现自由的通信了。

无线网口通路由系统架构图
基于无线网口通路由器MR-900E,北京市计算中心采用2台机柜,装载5台工作站及1台EMC存储服务器进行远程测试,测试机与网络完全隔离,同时切断所有有线网络、wifi接口。选用1台办公笔记本模拟远程运维接入设备。通过无线网口通软件建立机群与运维设备的通信信道,分别实现了计算集群的操作系统网络挂载、软件部署、网络配置、作业调度系统集成调试、应用虚拟化服务部署、集群状态监控等一系列远程运维工作。

测试机柜

采用通过MR-900型路由器直接与管理节

通过网口通软件,运维设备与集群建立点对点通信
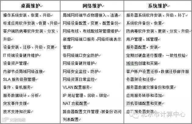
采用这种方式,运维人员无需进驻实施现场,安全迅捷,减少了人力物力成本,大大提高了故障处理效率,企业无需建立自己的专属运维团队,只需购买远程运维服务即可随时享受到专业运维团队技术支持。计算中心可提供的远程运维服务如下:

计算中心拥有一支专业的运维技术团队,助力于企业快速定位故障和全面巡检,确保故障及时处理,给予用户更方便、更快捷、互动性更强的体验。

