“绿通”即为:鲜活农产品运输绿色通道。
2022年11月,交通运输部办公厅、国家发展改革委办公厅、财政部办公厅、农业农村部办公厅发布的《关于进一步提升鲜活农产品运输“绿色通道”政策服务水平的通知》(以下简称《通知》)中明确,对整车合法装载运输全国统一的《鲜活农产品品种目录》内产品的车辆,免收车辆通行费。
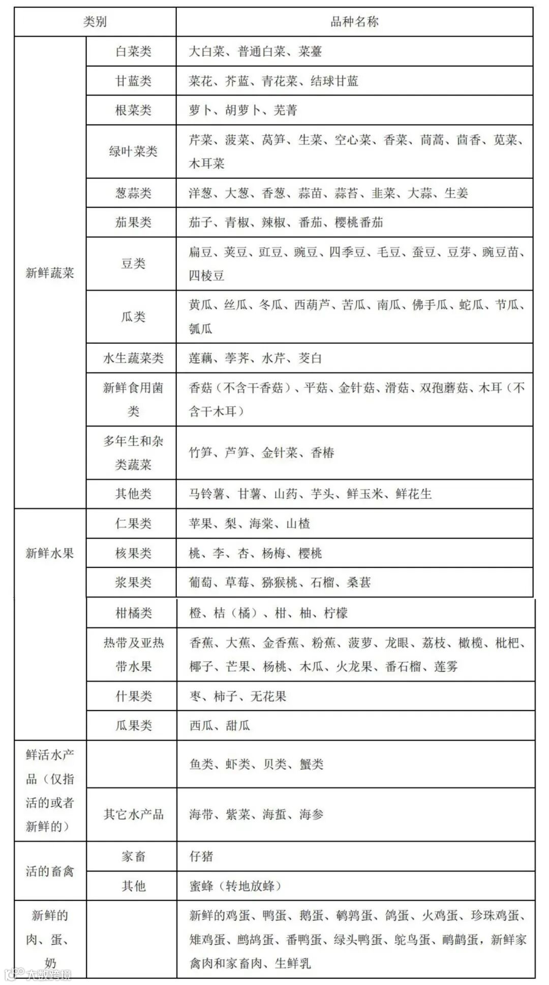
享受“绿色通道”政策的鲜活农产品是指新鲜蔬菜、水果,鲜活水产品,活的畜禽(仔猪、转地放蜂),新鲜的肉、蛋、奶。
畜禽、水产品、瓜果、蔬菜、肉、蛋、奶等的深加工产品,以及花、草、苗木、粮食等不属于鲜活农产品范围,不适用“绿色通道”运输政策。
如何判断“新鲜”“鲜活”“深加工”?
《通知》中明确对于新鲜蔬菜,可参照国家行业标准《新鲜蔬菜分类与代码》关于“蔬菜叶片或其他可食用部位具有一定的光泽和水分,没有发生萎蔫现象”的规定进行判断。
对于去皮、 去叶、清洗、分割等粗(初)加工的目录中的鲜活农产品,可以正常享受“绿色通道”政策。
对产品深加工,可参照《农业农村部等15部门关于促进农产品精深加工高质量发展若干政策措施的通知》(农产发〔2018〕3号)中,关于“农产品精深加工是在粗加工、初加工基础上,将其营养成分、功能成分、活性物质和副产物等进行再次加工,实现精加工、深加工等多次增值的加工过程”的规定进行判断。
那么,
到底有哪些鲜活农产品
享受“绿通”政策呢?
根据以下三张表,
您就会找到答案!
来源丨交通运输部办公厅、国家发展改革委办公厅、财政部办公厅、农业农村部办公厅《关于进一步提升鲜活农产品运输“绿色通道”政策服务水平的通知》(交办公路〔2022〕78号)

