搜索
首页
大数快讯
大数活动
服务超市
文章专题
出海平台
流量密码
出海蓝图
产业赛道
物流仓储
跨境支付
选品策略
实操手册
报告
跨企查
百科
导航
知识体系
工具箱
更多
找货源
跨境招聘
DeepSeek
首页
>
广东省消防技术服务机构专项检查细则
>
0
0
广东省消防技术服务机构专项检查细则
消防技术服务平台
2022-09-21
1
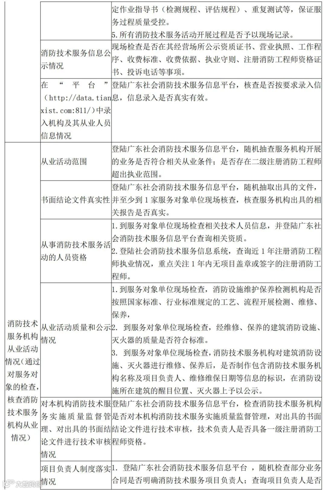
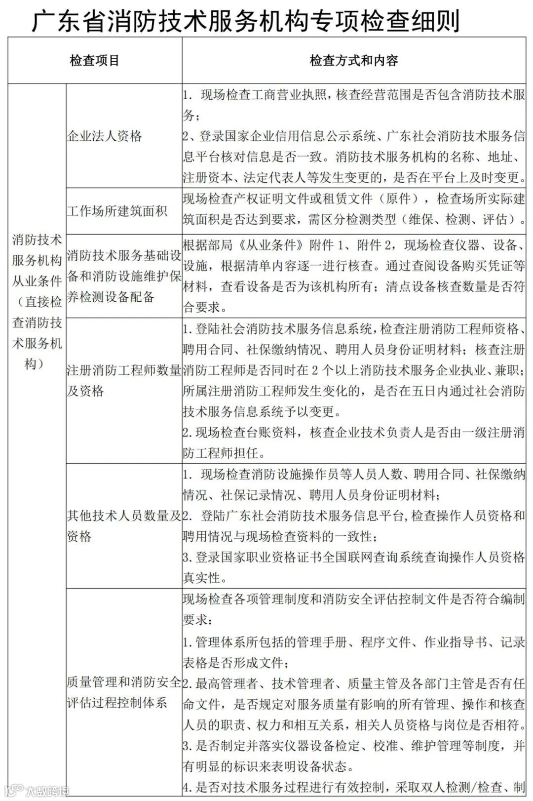
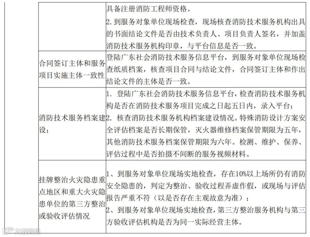
导读:2022年度,广东省消防技术服务机构专项检查细则分两大部分,第一部分:消防技术服务机构从业条件(直接检查消防技术服务机构);第二部分:消防技术服务机构从业活动情况(通过对服务对象的检查,核查消防技术服
打印消防维保公示牌在建筑醒目位置粘贴,
维保公示牌
、
维保公示牌
、
维保公示牌
重要的事情说三遍!消检宝在打印维保
报告
时可一并打印包括二维码的维保公示牌。
【声明】内容源于网络
0
0
消防技术服务平台
为消防技术服务机构提供防火检测、设施检测、安全评估、隐患排查、设施维保信息化服务,为社会单位提供检测报告、评估报告、维保报告等结论性报告查询服务,为消防技术执业人员提供专业现场执业活动APP工具下载
内容
169
粉丝
0
关注
在线咨询
消防技术服务平台
为消防技术服务机构提供防火检测、设施检测、安全评估、隐患排查、设施维保信息化服务,为社会单位提供检测报告、评估报告、维保报告等结论性报告查询服务,为消防技术执业人员提供专业现场执业活动APP工具下载
总阅读
12
粉丝
0
内容
169
在线咨询
关注