大数跨境
0
0

通知 | 关于做好2023年工信部专精特新中小企业服务产品征集工作的通知

通知 | 关于做好2023年工信部专精特新中小企业服务产品征集工作的通知 资汇专精特新服务平台
2023-06-29
1

中小企业服务 2023-06-19 16:59 发表于湖南


各市州、县市区工信部门 有关中小企业服务机构:


为贯彻落实国家工信部《关于开展 2023 年专精特新服务产品征集工作的通知》(工企业函〔 2023 62 号)要求 进一步提升服务专精特新中小企业的质量和水平,现面向全省征集并择优向国家推荐一批专精特新中小企业服务产品 由工信部进行遴选,将在 2023 年全国专精特新中小企业发展大会上以多种形式发布推介 供专精特新中小企业自主选择使用。具体事项通知如下:
    一、征集范围及要求
    (一)征集范围
    聚焦专精特新中小企业的共性、关键和典型需求 重点在 大中小企业融通创新、数字化转型、科技成果转化、质量标准品牌建设、绿色低碳发展、市场开拓、工业设计、知识产权保护和运用 等服务领域 择优推荐一批质优价优、精准服务专精特新中小企业的服务产品。
    (二)征集要求
    1. 突出专精特新属性 重点服务专精特新中小企业 助力企业向专业化、精细化、特色化、创新型方向发展。
    2. 突出小快轻准属性 具备小额投入、快速部署、轻量应用、精准见效的特点特征
    3. 突出效益优先属性 既往服务业绩出色 为服务对象带来实实在在的价值成效。
    4. 突出优惠公益属性 须为专精特新中小企业提供专属服务 如量身定制、专享权益和专属增值服务。
    5. 突出区域覆盖属性 服务范围须覆盖全国或至少一个省份 便于广大中小企业便捷获取服务。
    如发现服务商存在失信、违法等情形 服务产品如存在虚假宣传、强制使用、不合理收费等情况的,一律不得入选
    二、申报方式
    1. 本次服务产品征集遵循自愿申报、择优遴选和公平公正的原则 有申报意向的服务机构请选择征集范围中八大服务领域中的一个方向,按要求选择一项服务产品直接报送我厅 我厅汇总初选后,择优向工信部推荐 每个方向不超过 2 个服务产品
    2. 有效期内的国家中小企业公共服务示范平台、国家小型微型 企业创业创新示范基地每家可单独推荐 1 项服务产品 报我厅一并向工信部推荐,不受全省总体推荐数量限制
    三、报送要求
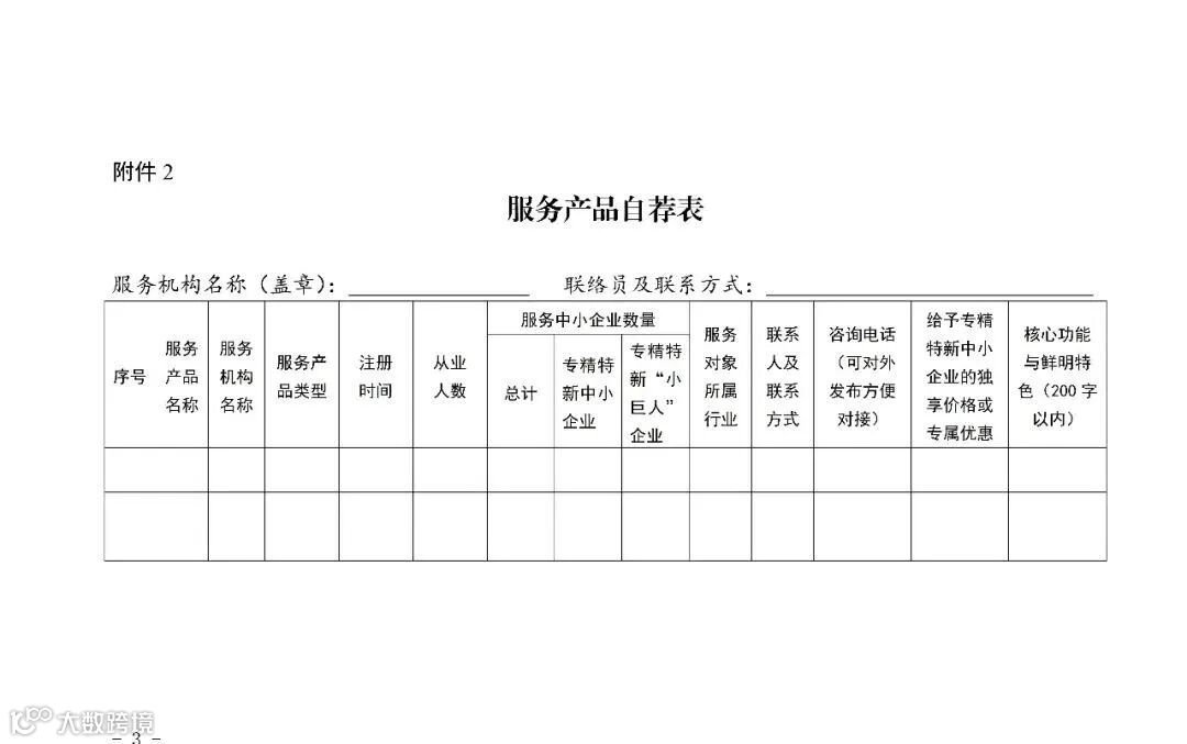
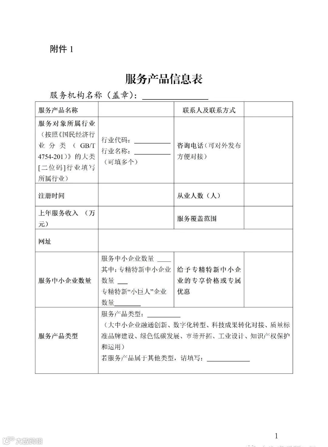
    1. 请申报单位填写服务产品信息表(附件 1 服务产品自荐表(附件 2 加盖单位公章后,将扫描版连同可编辑的附件 1 2 电子版于 2023 6 21 17:30 一并发送至省工信厅中小企业服务指导处电子邮箱 gxtzxfwc@163.com 附件 1 2 表格电子版请统一命名为 服务领域 + 申报单位全称 + 文件类型 数字化转型领域 +XX 单位 + 服务产品信息表 数字化转型领域 +XX 单位 + 服务产品自荐表
    2. 请经我厅初选拟向工信部推荐服务产品的单位(另行电话通知) 6 22 17:30 前将服务产品信息表(附件 1 )相关内容填写至大中小企业融通创新服务平台(链接: http://zjtx.miit.gov.cn/ 点击子模块 大中小企业融通创新
    联系人: 罗建琳 0731-88955345
      
    附件: 1. 服务产品信息表
          2. 服务产品自荐表
    附件下载: 附件1-2
               
湖南省工业 和信息化厅
2023 6 15
  


附件:
来源:工业和信息化部办公厅



【声明】内容源于网络
0
0
资汇专精特新服务平台
专注于服务专精特新企业
内容 475
粉丝 0
资汇专精特新服务平台 专注于服务专精特新企业
总阅读411
粉丝0
内容475