搜索
首页
大数快讯
大数活动
服务超市
文章专题
出海平台
流量密码
出海蓝图
产业赛道
物流仓储
跨境支付
选品策略
实操手册
报告
跨企查
百科
导航
知识体系
工具箱
更多
找货源
跨境招聘
DeepSeek
首页
>
广东省消防救援总队关于公开征求地方标准《社会单位消防安全疏散管理规范(征求意见稿)》
>
0
0
广东省消防救援总队关于公开征求地方标准《社会单位消防安全疏散管理规范(征求意见稿)》
消防技术服务平台
2025-09-29
5
导读:社会单位应定期对消防安全疏散辅助系统开展维护保养检测,不具备自主维护保养检测能力的社会单位可以聘请社会消防技术服务机构开展维护保养检测工作。
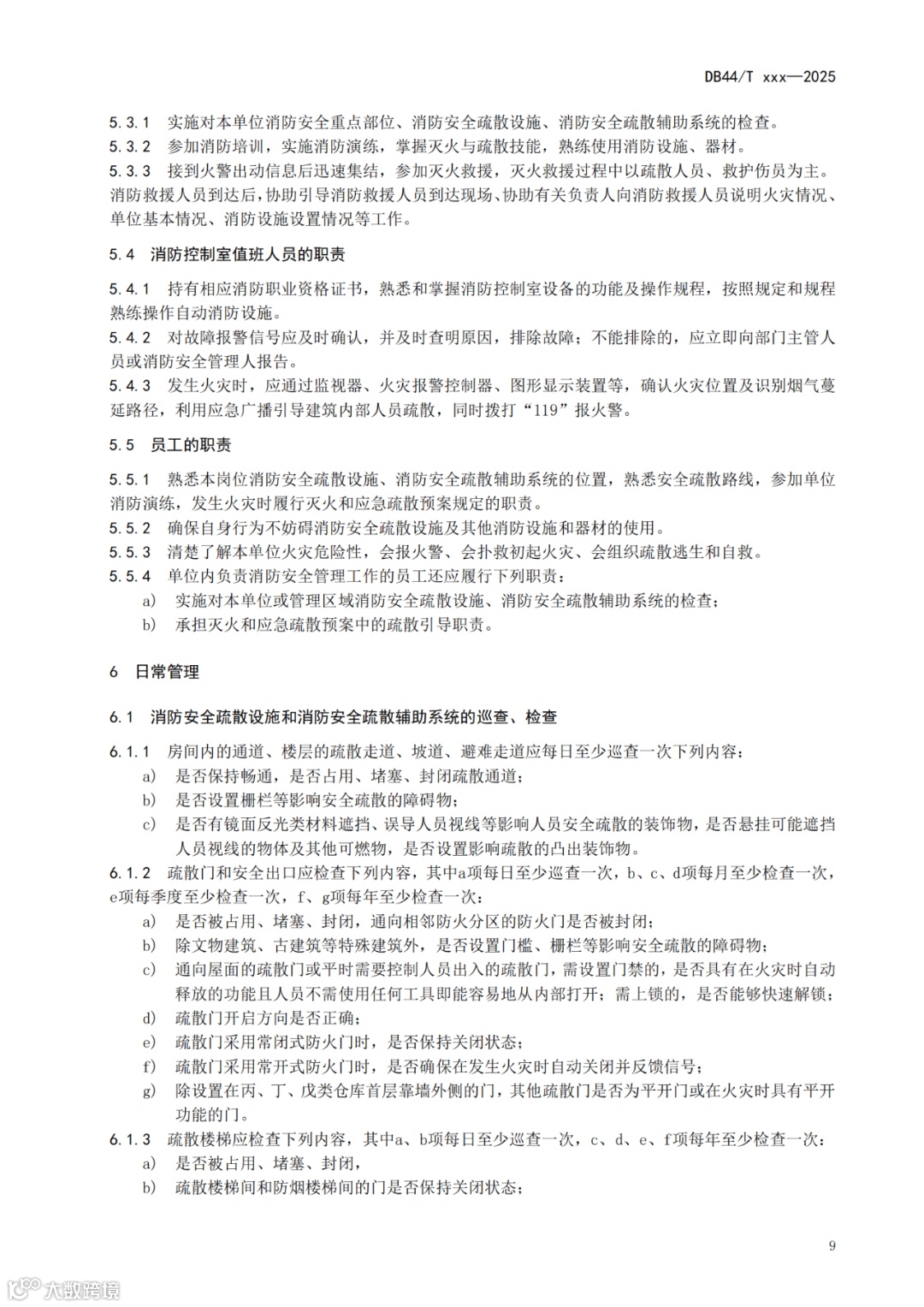
社会单位应定期对消防安全疏散辅助系统【火灾自动报警系统、防排烟系统、自动喷水灭火系统】开展维护保养检测,不具备自主维护保养检测能力的社会单位可以聘请
社会消防技术
服务
机构
开展维护保养检测工作。社会消防技术服务机构在开展维护保养检测过程中发现的消防安全疏散设施隐患、问题应及时告知社会单位。
【声明】内容源于网络
0
0
消防技术服务平台
为消防技术服务机构提供防火检测、设施检测、安全评估、隐患排查、设施维保信息化服务,为社会单位提供检测报告、评估报告、维保报告等结论性报告查询服务,为消防技术执业人员提供专业现场执业活动APP工具下载
内容
169
粉丝
0
关注
在线咨询
消防技术服务平台
为消防技术服务机构提供防火检测、设施检测、安全评估、隐患排查、设施维保信息化服务,为社会单位提供检测报告、评估报告、维保报告等结论性报告查询服务,为消防技术执业人员提供专业现场执业活动APP工具下载
总阅读
178
粉丝
0
内容
169
在线咨询
关注