











回龙雅苑在线看房二维码:https://vrkf.lggov.cn/www/lg_hlyy.html



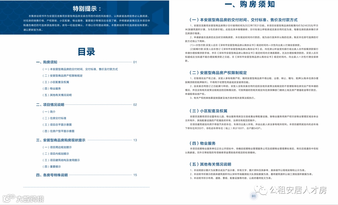
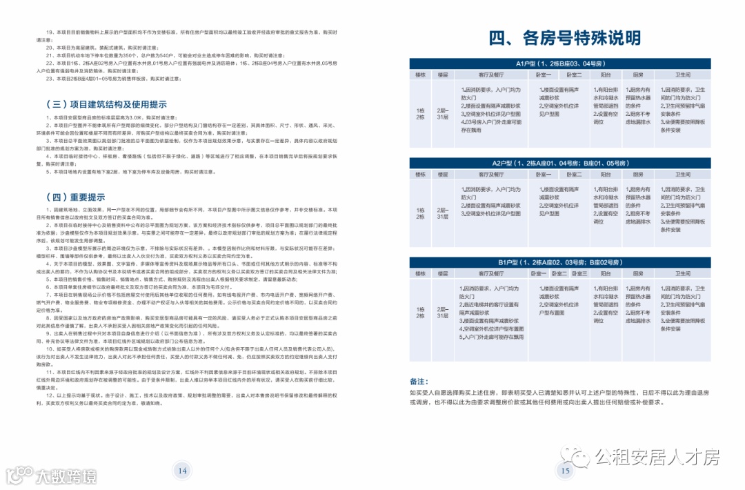
安居回龙雅苑安居型商品房位于深圳市龙岗区龙城街道愉龙路与盐龙大道交汇处。项目共有安居型商品房房源540套,其中:两房户型房源360套,户型建筑面积约为69㎡;三房户型房源180套,户型建筑面积约为83㎡。项目配售均价为24635元/㎡(按建筑面积计算,为毛坯房价格)。本项目住宅塔楼为装配式建筑,按毛坯交付,交房标准详见样板房,预计交付使用时间为2022年7月31日前。
| 龙岗三大安居房选房分析与预测公众号:公租安居人才房(ID:fengyun_zhidao) | |||||||
| 申购 (10月19日至25日10月 共7天) |
项目/户型 | 两房 (69㎡) |
三房 (83-95㎡) |
合计 (套) |
配售均价 (元/㎡) |
两房总价 (万元) |
三房总价 (约万元) |
| 回龙雅苑 | 360 | 180 | 540 | 24635 | 170 | 205 | |
| 宝澜雅苑 | 0 | 1217 | 1217 | 18554.94 | / | 176 | |
| 宝锦华庭 | 97 | 483 | 580 | 19230.92 | 133 | 183 | |
| 合计 | 457 | 1880 | 2337 | ||||
| 公众号:公租安居人才房 | |||||||
龙岗区住房和建设局关于安居回龙雅苑、宝澜雅苑、宝锦华庭安居型商品房申购有关事项的通告
回龙雅苑安居型商品房售房说明书
宝澜雅苑安居型商品房售房说明书
宝锦华庭安居型商品房售房说明书

加群互动都是公益免费的。如果你想加入深圳公租房、安居房、可售型人才房群,请关注公众号“公租安居人才房(ID:fengyun_zhidao)”回复关键词加群,或者扫码添加微信“租住小帮手(fengyun2zhidao)”。
加群互动都是公益免费的。如果你想加入深圳公租房、安居房、可售型人才房群,请关注公众号“公租安居人才房(ID:fengyun_zhidao)”回复关键词加群,或者扫码添加微信“租住小帮手(fengyun2zhidao)”。
加群互动都是公益免费的。如果你想加入深圳公租房、安居房、可售型人才房群,请关注公众号“公租安居人才房(ID:fengyun_zhidao)”回复关键词加群,或者扫码添加微信“租住小帮手(fengyun2zhidao)”。


