欢迎关注环保监理!微信号:hbjl666(长按复制)
作为一个建设工作者,建设工程、单项工程、单位工程、分部工程、分项工程……你分得清吗?每个分部工程下面又包括哪些分项工程,你都知道吗?这篇文章,小编就来为你捋一捋这些错综复杂的关系,保证让你受益匪浅哦!
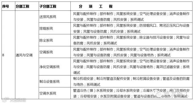
(PS:点击图片可放大)












建筑工程质量验收应划分为单位(子单位)工程、分部(子分部)工程、分项工程和检验批。
1、单位工程是指———具备独立施工条件并能形成独立使用功能的建筑物及构筑物;
2、子单位工程是指——建筑规模较大的单位工程,可将其能形成独立使用功能的部分为一个子单位工程;
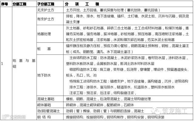
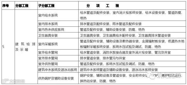
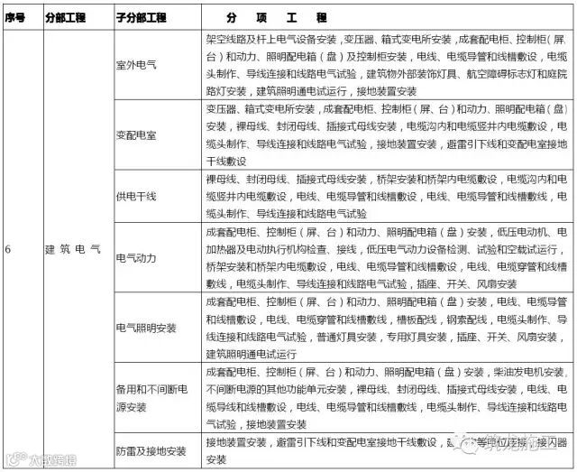
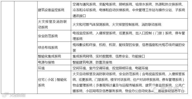
3、分部工程是指———按专业性质、建筑部位确定的;
4、子分部工程是指——当分部工程较大或较复杂时,可按材料种类、施工特点、施工程序、专业系统及类别等划分为若干子分部工程。
5、分项工程是指———按主要工种、材料、施工工艺、设备类别等进行划分;
6、检验批是指————根据施工及质量控制和专业验收需要按楼层、施工段、变形缝等进行划分。
具体定义:
1、建设项目:指在一个总体范围内,由一个或几个单项工程组成,经济上实行独立核算,行政上实行统一管理,并具有法人资格的建设单位。例:一所学校、一个工厂等。
2、单项工程:是指在一个建设项目中,具有独立的设计文件,能够独立组织施工,竣工后可以独立发挥生产能力或效益的工程。例:一所学校的教学楼、实验楼、图书馆等。
3、单位工程:指竣工后不可以独立发挥生产能力或效益,但具有独立设计,能够独立组织施工的工程。例:土建、电器照明、给水排水等。
4、分部工程:按照工程部位、设备种类和型号、使用材料的不同划分。例:基础工程、砖石工程、混凝土及钢筋混凝土工程、装修工程、屋面工程等。
5、分项工程:按照不同的施工方法、不同的材料、不同的规格划分。例:砖石工程可分为砖砌体、毛石砌体两类,其中砖砌体可按部位不同分为内墙、外墙、女儿墙。分项工程是计算工、料及资金消耗的最基本的构造要素。
详细解释:
(一)单项工程:
单项工程(single construction)是建设项目的组成部分,具有独立的设计文件,竣工后能单独发挥设计所规定的生产能力或效益,并构成建设工程项目的组成部分。单项工程是指具有单独设计文件的,建成后可以独立发挥生产能力或效益的一组配套齐全的工程项目。单项工程从施工的角度看是一个独立的系统,在工程项目总体施工部署和管理目标的指导下,形成自身的项目管理方案和目标,依照其投资和质量要求,如期建成并交付使用。如良种繁育基地建设项目中的实验室、种子加工车间、晒场,良种种植田间工程等;畜牧养殖项目中的饲料加工车间、畜禽养殖场、屠宰加工车间等。单项工程是指具有独立的设计文件,竣工后可以独立发挥生产能力或效益的工程。也有称作为工程项目。如工厂中的生产车间、办公楼、住宅;学校中的教学楼、食堂、宿舍等,它是基建项目的组成部分。
单位工程是指具有单独设计和独立施工条件,但不能独立发挥生产能力或效益的工程,它是单项工程的组成部分。
如生产车间这个单项工程是由厂房建筑工程和机械设备安装工程等单位工程所组成。建筑工程还可以细分为一般土建工程、水暖卫工程、电器照明工程和工业管道工程等单位工程。两者的区别主要是看它竣工后能否独立地发挥整体效益或生产能力。
(二)单位工程:
单位工程是指具备独立施工条件并能形成独立使用功能的建筑物及构筑物。从施工的角度看,单位工程就是一个独立的交工系统,有自身的项目管理方案和目标,按业主的投资及质量要求下,如期建成交付生产和使用。道路,桥梁,水塔,水坝,烟囱通常是一个设施,即称为单位工程。与单项工程不同的是单位工程竣工后不能独立发挥其生产能力或价值。
(三)分部工程:
分部工程(parts of construction)是单位工程的组成部分,是建筑工程和安装工程的各个组成部分,按建筑工程的主要部位或工种工程及安装工程的种类划分。如土方工程、地基与基础工程、砌体工程、地面工程、装饰工程,管道工程、通风工程,通用设备安装工程、容器工程、自动化仪表安装工程、工业炉砌筑工程等。分部工程是单位工程的组成部分,分部工程划分是按照专业性质,建筑部位确定的。专业性质指的是设备安装,如:给排水,电气,是同一专业吗?不是。从设备的角度分成给排水,采暖,通风,空调,电梯,电气,按照它的专业性质的不同进行划分的。分房子把建筑工程分下去,应该按照建筑部位的不同来划分,如:基础,应该是在建筑的最底层的主体结构,竖向的主体,柱子,楼板,这些是主体结构,对于任何房子的上面都有屋面的部分,按照整个房子不同的部位来进行划分,再次把它分成分部工程。
(四)分项工程:
分项工程(kinds of construction)是指分部工程的组成部分,是施工图预算中最基本的计算单位。它是按照不同的施工方法、不同材料的不同规格等,将分部工程进一步划分的。例如,钢筋混凝土分部工程,可分为捣制和预制两种分项工程;预制楼板工程,可分为乎板、空心板、槽型板等分项工程;砖墙分部工程,可分为眠墙实心墙)、空心墙、内墙、外墙、一砖厚墙,一砖半厚墙等分项工程。
分项和分部怎么区别:对于分部应该是建筑物的一部分,应该是某一项专业的设备,对于分项工程是最小的,再也分不下去的。比如:混凝土程是最小的,是分项工程,那么若干个分项的工程合在一起就形成一个分部工程,分部工程合在一起就形成一个单位的工程,单位工程合在一起就形成一个单项工程。一个单项工程或几个单项合在一起构成一个建设的项目。
举例说明:
分包工程:当一个施工单位,他承接了一个项目(比如说做一栋房子),但是他自己不愿意做这栋房子的铝合金窗户,所以他在发包方的同意下,将铝合金窗户工程让另外一个人来做,这就叫分包工程。分包工程可以大,也可以小;可以是一整栋房子也可以是这栋房子的铝合金窗户。
分项工程:探讨这个概念则要从工程划分进行。比如说我们在一个地盘上做房地产开发要做三栋房子,叫工程项目;而每一栋房子就叫单位工程。
举例说明:
做一栋房子包括土建工程也有给排水工程也有电这就叫单项工程;
做房子要经过基础、主体、防水、外装饰、内装饰等等,这些就叫分部工程;
再往下划分,做主体要做梁板柱等,这就叫分项工程(也有的说发是钢筋模板混凝土)所以其实分项工程只是项目划分的一个三级子目而已。你分包给别人的可以是分项工程也可以是分部工程甚至可以是单位工程单项工程,它们之间没有什么联系。
来源:筑龙施工
欢迎关注【环保监理】,获得更多行业资讯!
ID:hbjl666

长按二维码,可识别添加关注!

