欢迎关注环保监理!微信号:hbjl666(长按复制)
新华社北京2月19日电 经李克强总理签批,国务院日前印发《关于第二批取消152项中央指定地方实施行政审批事项的决定》,决定再取消一批中央指定地方实施行政审批事项。
一、其中涉及住房和城乡建设部指定地方实施行政审批事项
建筑业企业施工总承包特级资质、一级资质,部分专业承包一级资质审批
一级注册建造师执业资格审批
造价工程师执业资格审批
一级注册结构师和其他专业勘探设计工程师注册的审批
监理工程师执业资格审批
甲级工程监理企业资质许可审批
工程造价咨询单位甲级资质审批
甲级、部分乙级建设工程勘探设计企业资质核准的审批
房地产估价师执业资格审批
甲级工程建设项目招标代理机构资质审批
城市规划师执业资格注册审批
物业管理师执业资格注册审批
二、建筑业企业资质审批相关规定
涉及建筑业企业许可与审批的相关内容,为《建筑业企业资质管理规定》(住房和城乡建设部令2015年第22号)第九条、第十二条和第二十条内容。
第九条 下列建筑业企业资质,由国务院住房城乡建设主管部门许可:
(一)施工总承包资质序列特级资质、一级资质及铁路工程施工总承包二级资质;
(二)专业承包资质序列公路、水运、水利、铁路、民航方面的专业承包一级资质及铁路、民航方面的专业承包二级资质;涉及多个专业的专业承包一级资质。
第十二条 申请本规定第九条所列资质的,应当向企业工商注册所在地省、自治区、直辖市人民政府住房城乡建设主管部门提出申请。其中,国务院国有资产管理部门直接监管的建筑企业及其下属一层级的企业,可以由国务院国有资产管理部门直接监管的建筑企业向国务院住房城乡建设主管部门提出申请。
省、自治区、直辖市人民政府住房城乡建设主管部门应当自受理申请之日起20个工作日内初审完毕,并将初审意见和申请材料报国务院住房城乡建设主管部门。
国务院住房城乡建设主管部门应当自省、自治区、直辖市人民政府住房城乡建设主管部门受理申请材料之日起60个工作日内完成审查,公示审查意见,公示时间为10个工作日。其中,涉及公路、水运、水利、通信、铁路、民航等方面资质的,由国务院住房城乡建设主管部门会同国务院有关部门审查。
第二十条 由国务院住房城乡建设主管部门颁发的建筑业企业资质证书的变更,企业应当向企业工商注册所在地省、自治区、直辖市人民政府住房城乡建设主管部门提出变更申请,省、自治区、直辖市人民政府住房城乡建设主管部门应当自受理申请之日起2日内将有关变更证明材料报国务院住房城乡建设主管部门,由国务院住房城乡建设主管部门在2日内办理变更手续。
前款规定以外的资质证书的变更,由企业工商注册所在地的省、自治区、直辖市人民政府住房城乡建设主管部门或者设区的市人民政府住房城乡建设主管部门依法另行规定。变更结果应当在资质证书变更后15日内,报国务院住房城乡建设主管部门备案。
涉及公路、水运、水利、通信、铁路、民航等方面的建筑业企业资质证书的变更,办理变更手续的住房城乡建设主管部门应当将建筑业企业资质证书变更情况告知同级有关部门。
三、一级注册建造师执业资格审批相关规定
涉及一级注册建造师执业资格审批相关规定,为《注册建造师管理规定》(建设部令2006年第153号)第七条与第八条内容。
第七条 取得一级建造师资格证书并受聘于一个建设工程勘察、设计、施工、监理、招标代理、造价咨询等单位的人员,应当通过聘用单位向单位工商注册所在地的省、自治区、直辖市人民政府建设主管部门提出注册申请。
省、自治区、直辖市人民政府建设主管部门受理后提出初审意见,并将初审意见和全部申报材料报国务院建设主管部门审批;涉及铁路、公路、港口与航道、水利水电、通信与广电、民航专业的,国务院建设主管部门应当将全部申报材料送同级有关部门审核。符合条件的,由国务院建设主管部门核发《中华人民共和国一级建造师注册证书》,并核定执业印章编号。
第八条 对申请初始注册的,省、自治区、直辖市人民政府建设主管部门应当自受理申请之日起,20日内审查完毕,并将申请材料和初审意见报国务院建设主管部门。国务院建设主管部门应当自收到省、自治区、直辖市人民政府建设主管部门上报材料之日起,20日内审批完毕并作出书面决定。有关部门应当在收到国务院建设主管部门移送的申请材料之日起,10日内审核完毕,并将审核意见送国务院建设主管部门。
对申请变更注册、延续注册的,省、自治区、直辖市人民政府建设主管部门应当自受理申请之日起5日内审查完毕。国务院建设主管部门应当自收到省、自治区、直辖市人民政府建设主管部门上报材料之日起,10日内审批完毕并作出书面决定。有关部门在收到国务院建设主管部门移送的申请材料后,应当在5日内审核完毕,并将审核意见送国务院建设主管部门。
国务院文件
国务院关于第二批取消152项中央指定地方实施行政审批事项的决定
国发〔2016〕9号
各省、自治区、直辖市人民政府,国务院各部委、各直属机构:
经研究论证,国务院决定第二批取消152项中央指定地方实施的行政审批事项。
各地区、各部门要抓紧做好取消事项的后续衔接工作,切实加强事中事后监管,特别是涉及安全生产和维护公共安全的,要进一步细化措施,明确责任主体和工作方法,做好跟踪督导工作。
以部门规章、规范性文件等形式设定的面向公民、法人和社会组织的审批事项已清理完毕。今后行政许可只能依据行政许可法的规定设定,不得把已取消的中央指定事项作为行政许可的设定依据。尚未制定法律、行政法规的,地方性法规可以设定行政许可;尚未制定法律、行政法规和地方性法规的,因行政管理的需要,确需立即实施行政许可的,省、自治区、直辖市人民政府规章可以设定临时性的行政许可。
附件:国务院决定第二批取消中央指定地方实施的行政审批事项目录(共计152项)
国务院
2016年2月3日
(此件公开发布)
附件
国务院决定第二批取消中央指定地方实施的行政审批事项目录
(共计152项)



国务院关于第一批取消62项中央指定地方实施行政审批事项的决定
国发〔2015〕57号
各省、自治区、直辖市人民政府,国务院各部委、各直属机构:
经研究论证,国务院决定第一批取消62项中央指定地方实施的行政审批事项。
各地区、各部门要抓紧做好取消事项的落实工作,并切实加强事中事后监管。要严格落实行政许可法关于设定行政许可的有关规定,对以部门规章、规范性文件等形式设定的具有行政许可性质的审批事项进行清理,原则上2015年底前全部取消。要继续大力推进行政审批制度改革,深入推进简政放权、放管结合、优化服务,加快政府职能转变,不断提高政府管理科学化、规范化、法治化水平。
附件:国务院决定第一批取消中央指定地方实施的行政审批事项目录(共计62项)
国务院
2015年10月11日
(此件公开发布)
附件
国务院决定第一批取消中央指定地方实施的行政审批事项目录
(共计62项)
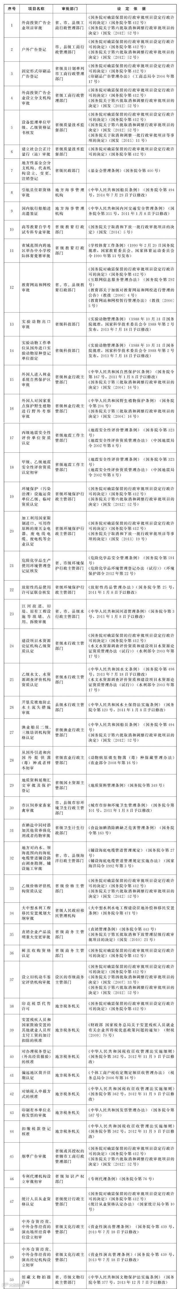
序号 |
项目名称 |
审批部门 |
设定依据 |
1 |
不需中央政府投资、限额(规模)以下或不涉及国家有特殊规定的高技术产业发展项目审批 |
省级及计划单列市、副省级省会城市、新疆生产建设兵团发展改革部门 |
《国务院关于第三批取消和调整行政审批项目的决定》(国发〔2004〕16号) 《国家计委、财政部印发关于组织国家高技术产业发展项目计划实施意见的通知》(计高技〔2000〕2433号) |
2 |
境内国际科技会展审批 |
省级及计划单列市科技行政主管部门 |
《国际科学技术会议与展览管理暂行办法》(国科发外字〔2001〕311号) |
3 |
对上报工业和信息化部的车辆生产企业及产品公告变更初审 |
省级工业和信息化行政主管部门 |
《关于办理车辆企业更名迁址有关事项的通知》(国经贸产业〔2001〕1111号) |
4 |
社会福利基金资助项目审批 |
省、市级民政部门 |
《国务院办公厅关于保留部分非行政许可审批项目的通知》(国办发〔2004〕62号) |
5 |
基本医疗保险定点零售药店资格审查 |
省、市、县级人力资源社会保障行政主管部门 |
《国务院办公厅关于保留部分非行政许可审批项目的通知》(国办发〔2004〕62号) |
6 |
基本医疗保险定点医疗机构资格审查 |
省、市、县级人力资源社会保障行政主管部门 |
《国务院办公厅关于保留部分非行政许可审批项目的通知》(国办发〔2004〕62号) |
7 |
医疗卫生机构承担预防性健康检查审批 |
市、县级卫生计生行政主管部门 |
《预防性健康检查管理办法》(卫生部令第41号) |
8 |
从事互联网医疗保健信息服务审核 |
省级卫生计生行政主管部门 |
《互联网医疗保健信息服务管理办法》(卫生部令第66号) |
9 |
对吸纳下岗失业人员达到规定条件的服务型、商贸企业和对下岗失业人员从事个体经营减免税的审批 |
地方税务机关 |
《财政部国家税务总局关于支持和促进就业有关税收政策的通知》(财税〔2010〕84号) |
10 |
企业享受综合利用资源所得税优惠的核准 |
地方税务机关 |
《国家税务总局关于资源综合利用企业所得税优惠管理问题的通知》(国税函〔2009〕185号) |
11 |
企业从事农林牧渔业项目的所得享受所得税优惠的备案核准 |
地方税务机关 |
《国家税务总局关于实施农、林、牧、渔业项目企业所得税优惠问题的公告》(税务总局公告2011年第48号) |
12 |
企业从事国家重点扶持的公共基础设施项目投资经营的所得享受所得税优惠的备案核准 |
地方税务机关 |
《国家税务总局关于实施国家重点扶持的公共基础设施项目企业所得税优惠问题的通知》(国税发〔2009〕80号) |
13 |
对律师事务所征收方式的核准 |
地方税务机关 |
《国家税务总局关于强化律师事务所等中介机构投资者个人所得税查账征收的通知》(国税发〔2002〕123号) |
14 |
注册税务师执业核准 |
地方税务机关 |
《注册税务师管理暂行办法》(税务总局令第14号) |
15 |
珠宝玉石质量检验师执业资格注册 |
省级质量技术监督部门 |
《国务院关于第三批取消和调整行政审批项目的决定》(国发〔2004〕16号) |
16 |
高等学校境外办学实施专科教育或者非学历高等教育审批 |
省级人民政府 |
《高等学校境外办学暂行管理办法》(教育部令第15号) |
17 |
校外学习中心(点)审批 |
省级教育行政主管部门 |
《现代远程教育校外学习中心(点)暂行管理办法》(教高厅〔2003〕2号) |
18 |
二、三级文物系统风险单位安全技术防范工程设计方案审批和工程验收 |
省级公安机关 |
《国务院办公厅关于保留部分非行政许可审批项目的通知》(国办发〔2004〕62号) |
19 |
国有企业经营者工资审核 |
省级人力资源社会保障行政主管部门 |
《关于加强国有企业经营者工资收入和企业工资总额管理的通知》(劳部发〔1994〕222号) |
20 |
彩票销售机构销售实施方案审批 |
省级财政部门 |
《彩票管理条例实施细则》(财政部、民政部、体育总局令第67号) |
21 |
彩票销售机构开展派奖审批 |
省级财政部门 |
《彩票管理条例实施细则》(财政部、民政部、体育总局令第67号) |
22 |
矿业权价款评估备案核准 |
省级国土资源行政主管部门 |
《国土资源部关于规范矿业权评估报告备案有关事项的通知》(国土资发〔2008〕182号) |
23 |
矿泉水注册登记 |
省级国土资源行政主管部门 |
《国土资源部关于开展矿泉水注册登记工作的通知》(国土资发〔2003〕327号) |
24 |
一般保护古生物化石流通审批 |
省级国土资源行政主管部门 |
《古生物化石保护条例实施办法》(国土资源部令第57号) |
25 |
建设项目试生产审批 |
省、市、县级环境保护行政主管部门 |
《建设项目竣工环境保护验收管理办法》(环境保护总局令第13号) |
26 |
设立水利旅游项目审批 |
省、市、县级水行政主管部门 |
《国务院办公厅关于保留部分非行政许可审批项目的通知》(国办发〔2004〕62号) |
27 |
外省肥料登记产品备案核准 |
省级农业行政主管部门 |
《肥料登记管理办法》(农业部令第32号) |
28 |
省级水产种质资源保护区设立审批 |
省级渔业行政主管部门 |
《水产种质资源保护区管理暂行办法》(农业部令2011年第1号) |
29 |
第二类医疗技术临床应用准入 |
省级卫生计生行政主管部门 |
《医疗技术临床应用管理办法》(卫医政发〔2009〕18号) |
30 |
开展医疗美容新技术临床研究的批准 |
省级卫生计生行政主管部门 |
《医疗美容服务管理办法》(卫生部令第19号) |
31 |
医疗机构放射影像健康普查许可 |
省级卫生计生行政主管部门 |
《放射诊疗管理规定》(卫生部令第46号) |
32 |
主管税务机关对非居民企业适用行业及所适用的利润率的审核 |
地方税务机关 |
《非居民企业所得税核定征收管理办法》(国税发〔2010〕19号) |
33 |
汇总纳税企业组织结构变更审核 |
地方税务机关 |
《跨地区经营汇总纳税企业所得税征收管理办法》(税务总局公告2012年第57号) |
34 |
企业符合特殊性税务处理规定条件的业务的核准 |
地方税务机关 |
《财政部国家税务总局关于企业重组业务企业所得税处理若干问题的通知》(财税〔2009〕59号) |
35 |
企业取得的符合条件的技术转让所得享受所得税优惠的核准 |
地方税务机关 |
《国家税务总局关于技术转让所得减免企业所得税有关问题的通知》(国税函〔2009〕212号) |
36 |
企业享受符合条件的固定资产加速折旧或缩短折旧年限所得税优惠的核准 |
地方税务机关 |
《国家税务总局关于企业固定资产加速折旧所得税处理有关问题的通知》(国税发〔2009〕81号) |
37 |
企业享受文化体制改革中转制的经营性文化事业单位所得税优惠的核准 |
地方税务机关 |
《财政部国家税务总局关于文化体制改革中经营性文化事业单位转制为企业的若干税收优惠政策的通知》(财税〔2009〕34号) |
38 |
电网企业新建项目分摊期间费用的核准 |
地方税务机关 |
《国家税务总局关于电网企业电网新建项目享受所得税优惠政策问题的公告》(税务总局公告2013年第26号) |
39 |
企业享受生产和装配伤残人员专门用品企业所得税优惠的核准 |
地方税务机关 |
《财政部国家税务总局民政部关于生产和装配伤残人员专门用品企业免征企业所得税的通知》(财税〔2011〕81号) |
40 |
企业境外所得适用简易征收和饶让抵免的核准 |
地方税务机关 |
《企业境外所得税收抵免操作指南》(税务总局公告2010年第1号) |
41 |
符合条件的非营利组织享受免税收入优惠的备案核准 |
地方税务机关 |
《财政部国家税务总局关于非营利组织企业所得税免税收入问题的通知》(财税〔2009〕122号) |
42 |
企业符合条件的环境保护、节能节水项目的所得享受所得税优惠的备案核准 |
地方税务机关 |
《财政部国家税务总局国家发展改革委关于公布环境保护节能节水项目企业所得税优惠目录(试行)的通知》(财税〔2009〕166号) |
43 |
软件、集成电路企业享受所得税优惠的备案核准 |
地方税务机关 |
《财政部国家税务总局关于进一步鼓励软件产业和集成电路产业发展企业所得税政策的通知》(财税〔2012〕27号) |
44 |
动漫企业享受所得税优惠的备案核准 |
地方税务机关 |
《财政部国家税务总局关于扶持动漫产业发展有关税收政策问题的通知》(财税〔2009〕65号) |
45 |
节能服务公司实施合同能源管理项目享受所得税优惠的备案核准 |
地方税务机关 |
《财政部国家税务总局关于促进节能服务产业发展增值税、营业税和企业所得税政策问题的通知》(财税〔2010〕110号) |
46 |
中国清洁发展机制基金及清洁发展机制项目实施企业享受所得税优惠的备案核准 |
地方税务机关 |
《财政部国家税务总局关于中国清洁发展机制基金及清洁发展机制项目实施企业有关企业所得税政策问题的通知》(财税〔2009〕30号) |
47 |
个人取得股票期权或认购股票等取得折扣或补贴收入个人所得税纳税有困难的审核 |
地方税务机关 |
《国家税务总局关于个人认购股票等有价证券而从雇主取得折扣或补贴收入有关征收个人所得税问题的通知》(国税发〔1998〕9号) |
48 |
对一年期以上返还性人身保险业务免征营业税的初审 |
地方税务机关 |
《财政部国家税务总局关于对若干项目免征营业税的通知》(财税字〔1994〕2号) |
49 |
企业吸纳自主择业的军转干部税收减免审批 |
地方税务机关 |
《财政部国家税务总局关于自主择业的军队转业干部有关税收政策问题的通知》(财税〔2003〕26号) |
50 |
企业享受苏州工业园区有限合伙制创业投资企业法人合伙人试点优惠政策的核准 |
地方税务机关 |
《国家税务总局关于苏州工业园区有限合伙制创业投资企业法人合伙人企业所得税政策试点有关征收管理问题的公告》(税务总局公告2013年第25号) |
51 |
西部大开发税收优惠政策审批 |
地方税务机关 |
《国务院办公厅关于保留部分非行政许可审批项目的通知》(国办发〔2004〕62号) |
52 |
境外注册中资控股居民企业主管税务机关的变更审批 |
地方税务机关 |
《境外注册中资控股居民企业所得税管理办法(试行)》(税务总局公告2011年第45号) |
53 |
企业成本分摊协议是否符合独立交易原则的审核 |
地方税务机关 |
《特别纳税调整实施办法(试行)》(国税发〔2009〕2号) |
54 |
非居民享受税收协定(含与港澳台协议)待遇审批 |
地方税务机关 |
《非居民享受税收协定待遇管理办法(试行)》(国税发〔2009〕124号) |
55 |
防伪技术产品生产企业在异地设立使用推广机构的备案核准 |
省级质量技术监督部门 |
《产品防伪监督管理办法》(质检总局令第27号) |
56 |
对国家林业局松材线虫病疫木加工板材定点加工企业审批的初审 |
省级林业行政主管部门 |
《松材线虫病疫木加工板材定点加工企业审批管理办法》(国家林业局令第18号) |
57 |
对国家林业局普及型国外引种试种苗圃资格认定的初审 |
省级林业行政主管部门 |
《普及型国外引种试种苗圃资格认定管理办法》(国家林业局令第17号) |
58 |
专利代理机构设立办事机构和办事机构停业、撤销审批 |
省级知识产权主管部门 |
《专利代理管理办法》(国家知识产权局令第70号) |
59 |
向国外申请专利专项资金资助中第三方检索机构认定 |
省级知识产权主管部门 |
《资助向国外申请专利专项资金管理办法》(财建〔2012〕147号) |
60 |
其他部门新建、撤销气象台站审批 |
省级气象主管机构 |
《气象行业管理若干规定》(中国气象局令第12号) |
61 |
防雷工程专业设计、施工资质年检 |
省级气象主管机构 |
《防雷工程专业资质管理办法》(中国气象局令第25号) |
62 |
施放气球资质证年检 |
省、市级气象主管机构 |
《施放气球管理办法》(中国气象局令第9号) |
参考资料:国务院、住房和城乡建设部相关文件,浙江度川网络教育培训部整理创作,转载务必注明出处。
欢迎关注【环保监理】,获得更多行业资讯!
ID:hbjl666

长按二维码,可识别添加关注!

