点击上方“公租安居人才房”,选择“关注”
实时获取深圳公租房、安居房、人才房消息!
...选择“设为星标”,关键时刻,不会错过!


坪山区住房保障中心关于面向在库轮候家庭配租东关珺府和佳华领悦广场公共住房项目有关事项的通告
根据《深圳市保障性住房条例》《深圳市公共租赁住房轮候与配租暂行办法》等有关规定,坪山区住房保障中心现面向在库轮候家庭开展东关珺府和佳华领悦广场公共住房项目配租工作,有关事项通告如下:
一、房源基本情况
本批次配租房源包括东关珺府和佳华领悦广场两个公共住房项目共计180套房源,具体如下:
(一)东关珺府
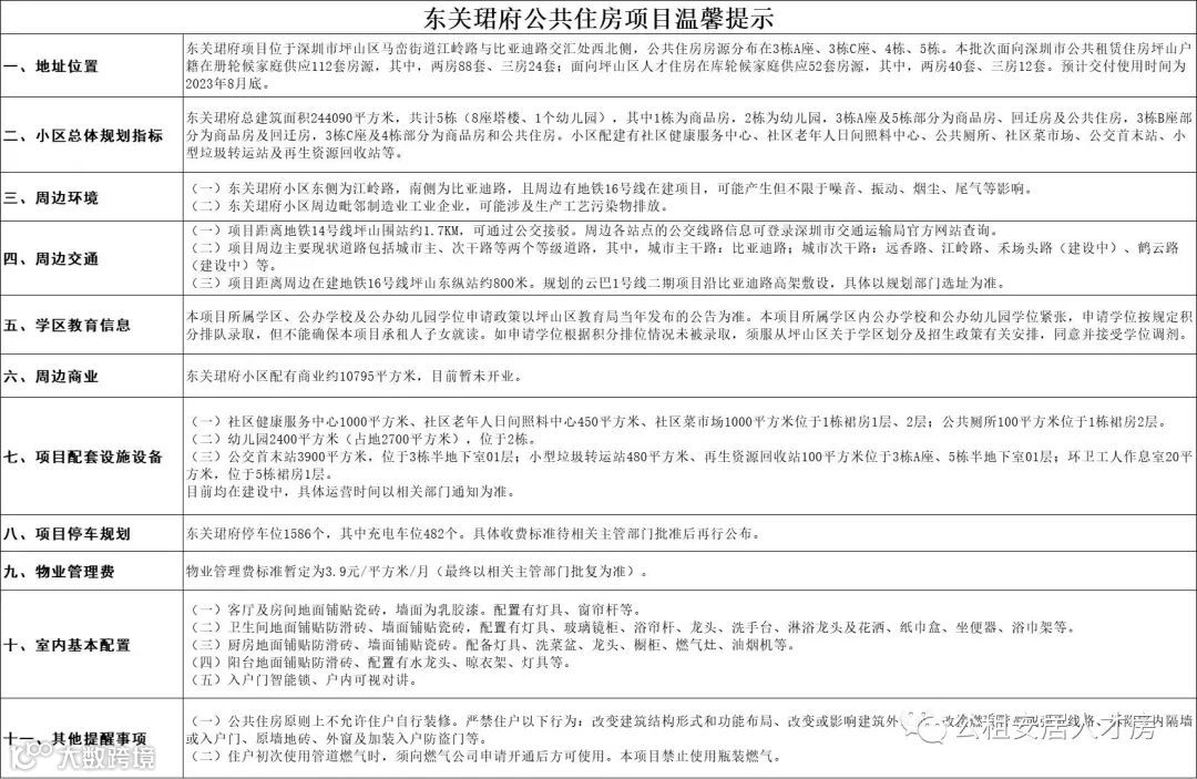
东关珺府公共住房项目位于深圳市坪山区马峦街道江岭路与比亚迪路交汇处西北侧,预计交付使用时间为2023年8月底。本批次供应两房128套(建筑面积约71㎡)、三房36套(建筑面积约86㎡)。
(二)佳华领悦广场
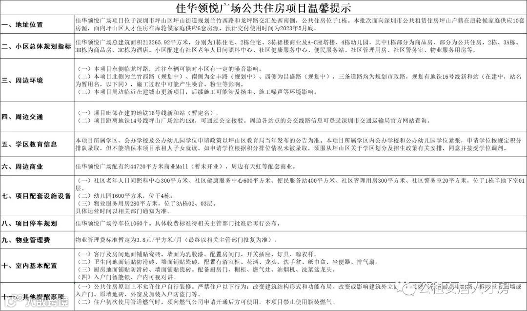
佳华领悦广场公共住房项目位于深圳市坪山区坪山街道规划兰竹西路和龙坪路交汇处西南侧,预计交付使用时间为2023年5月底,本批次供应三房16套(建筑面积约82㎡)。
注:1.上述项目房源为预分配房源,预计交付使用时间可能存在变动,如有变化将另行通知。
2.上述项目单套房屋建筑面积以地籍测绘部门出具的测绘报告为准,房源装修情况以实际交付为准。
二、配租对象及房源分布
(一)面向深圳市公共租赁住房坪山户籍在册轮候家庭配租房源共122套,具体房源如下:
1.东关珺府112套,其中两房88套、三房24套;
2.佳华领悦广场10套,均为三房。
深圳市公共租赁住房坪山户籍在册轮候家庭(即2022年11月8日18:00前属于坪山区户籍,且同时在深圳市公共租赁住房轮候册中登记为坪山区户籍的公共租赁住房在册轮候家庭),坪山户籍在册轮候人名单可登录深圳市住房和建设局网站“住房保障服务”(http://zjj.sz.gov.cn/ztfw/zfbz/)查看。
(二)面向坪山区人才住房在库轮候家庭配租房源共计58套,具体房源如下:
1.东关珺府52套,其中两房40套、三房12套;
2.佳华领悦广场6套,均为三房。
坪山区人才住房在库轮候家庭是指2020年12月区人才住房积分配租政策废止前存量的在库轮候家庭。
三、配租方式
(一)配租房源户型标准
1.深圳市公共租赁住房坪山户籍在册轮候家庭配租户型标准以其有效家庭人口数为依据,结合本批次项目情况,三人家庭可选两房户型房源,四人及以上家庭可选本批次项目两房及三房户型房源。
2.坪山区人才住房在库轮候家庭配租户型标准以其申请户型为依据,结合本批次项目情况,申请两房户型的可选两房户型房源,申请三房户型的可选本批次项目两房及三房户型房源。
配租对象自愿认租低于其申请时对应户型房源且承租到本次房源的,视为其已按标准享受住房保障。
各分配对象可选房源,将在届时安排的首场选房活动现场通过抽签摇号方式确定。
(二)各配租对象选房排位规则
第一序位:深圳市公共租赁住房坪山户籍在册轮候家庭,即根据我市公共租赁住房轮候册排位,进入入围、候补入围名单的在册轮候家庭。
第二序位:坪山区人才住房在库轮候家庭,即根据积分配租规则排位,进入入围、候补入围名单的在库轮候家庭。
上述各序位拟配租对象中,在库(册)轮候申请人(或共同申请人)属于以下特殊群体的,其在该序位中享有优先选房权利:①坪山户籍低保及低保边缘家庭;②持有本市残疾人联合会颁发的有效残疾证的残疾人;③市、区退役军人事务部门认定的退役军人、抚恤定补优抚对象;④市、区计划生育部门认定的计划生育困难家庭。
四、配租程序
(一)看房
为做好疫情防控工作,减少人群聚集,同时因项目处于施工阶段,暂不安排现场看房,后续将通过提供项目平面图等形式供认租家庭参考。
(二)提交认租申请
1.深圳市公共租赁住房坪山户籍在册轮候家庭
(1)有认租意向的市公共租赁住房坪山户籍在册轮候家庭,应登录进入深圳市住房和建设局网站——政务服务——服务主题——住房保障服务——公共租赁住房——认租申请页面,确认符合配租面积条件的家庭人口数等信息,在线提交认租申请。
网上认租时间为:2022年11月10日9:00至2022年11月18日17:30。2022年11月18日17:30前未完成网上认租的,视为放弃认租本次房源。
(2)深圳市公共租赁住房坪山户籍在册轮候家庭的住房、人口、婚姻状况、居住证、残疾及抚恤定补优抚等信息发生变化的,须在2022年11月18日前登录深圳市住房和建设局网站“住房保障服务”在线提交信息变更申请或持相关证明材料到深圳市行政服务大厅(地址:深圳市福田区福中三路市民中心B区一层南部深圳市行政服务大厅西厅)提交信息变更申请(节假日除外)(信息变更咨询电话:0755-88631666)。
本次认租家庭认租资格的核查时点为2022年11月18日17:30。
2.坪山区人才住房在库轮候家庭
(1)有认租意向的坪山区人才住房在库轮候家庭填写《个人(家庭)认租申请表》(附件1,原件1份),并提供受理回执复印件、主申请人历年社保缴费明细(社保积分核算时间截至2022年10月31日)。
认租时间:2022年11月10日至2022年11月18日(周一至周五上午9:00-12:30、下午14:00-17:30,法定节假日除外)。未在上述时限内提交认租申请的,视为放弃认租本次房源。
认租地点:深圳市坪山区金牛西路12号行政服务大厅一楼36号至38号窗口
(2)坪山区人才住房在库轮候认租家庭的学历、住房、人口、户籍、婚姻状况、残疾及抚恤定补优抚等相关信息发生变化的,须于认租截止日前在工作日内持变更事项的证明材料到坪山区行政服务大厅一楼36号至38号窗口申请变更(注:本通告发布之后新增申请人父母或申请人配偶父母作为共同申请人的,新增的共同申请人不作为本次房源有效配租人口数)。
本次认租家庭认租资格的核查时点为2022年11月18日17:30。
温馨提示:1.为落实疫情防控措施,进入大厅的办事群众,须提供24小时核酸阴性证明(或48小时核酸阴性证明及24小时内核酸采样记录),按要求扫场所码、接受查验健康码(绿码)、行程码及测量体温。鉴于疫情防控政策动态调整,市民来大厅前可关注国务院客户端、深圳发布等查阅了解最新防控政策,或拨打咨询电话0755-28477000。2.所有外市来(返)深人员,“3天3检”(抵深24小时内完成1次核酸检测)(具体请查看国务院客户端小程序中的入深防疫政策内容)。
(三)认租名单资格核查及公示
认租结束后,坪山区住房保障中心将会同有关部门对认租家庭进行资格核查,核查结果将在坪山区人民政府网站公示。
(四)公布认租名单和选房排位
核查结果公示结束后,合格的认租家庭按照各自可分配房源数量1:2的比例确定入围和候补入围名单。入围名单、候补入围名单、递补名单以及选房排序,将在选房通告发布时予以公布。
(五)选房
对合格的认租家庭,将视疫情防控工作要求安排选房等相关工作,具体以届时发布的选房通告为准。
五、租金、物业管理费标准
(一)租金标准
1.东关珺府项目租金标准暂未确定(预估租金约为18元/㎡·月)。
2.佳华领悦广场租金标准暂未确定(预估租金约为20元/㎡·月)。
上述项目租金标准暂未确定,均为预估租金标准,具体以实际评估和主管部门批复为准。单套房屋租金,在租金标准基础上,考虑楼层、朝向等因素修正确定,最终以合同为准。
经民政部门认定的廉租保障对象,根据《深圳市公共租赁住房和廉租住房并轨运行实施办法》《深圳市住房和建设局 深圳市财政委员会 深圳市发展和改革委员会关于廉租保障对象承租公共租赁住房停止领取租金补贴的通知》等相关规定缴纳租金。
(二)物业管理费标准
1.东关珺府项目物业管理费暂为3.9元/平方米·月。
2.佳华领悦广场物业管理费暂为3.8元/平方米·月。
六、投诉举报和监督
欢迎社会各界通过来电、来信、来访等方式,向坪山区住房保障中心或坪山区纪检监察部门投诉举报。为便于调查核实,鼓励实名举报并提供联系方式,受理单位将对举报人信息严格保密。
坪山区住房保障中心地址:坪山区金牛西路8号区政府第三办公区(荣德大厦)15楼,投诉举报电话:0755-84622760。
七、重要提示
(一)本批次项目房源为预分配房源,如有学位申请需求的认租家庭结合自身实际情况和需求谨慎选择。
东关珺府和佳华领悦广场公共住房项目有关温馨提示详见附件2至3。
本批次配租房源的学区划分及学位问题,请咨询坪山区教育局。认租家庭在选房签约时需签订《学位情况告知书》,具体招生政策以坪山区教育局当年发布的公告为准,不能确保本项目承租人子女就读。如申请学位根据积分排位情况未被录取,须服从坪山区关于学区划分及招生政策有关安排,同意并接受学位调剂。
(二)已认租其它公共租赁住房项目且符合本通告配租条件的在册轮候人,可同时认租本批次推出的公共住房。但一个家庭只能选定并承租一套公共住房。
(三)已签订安居型商品房项目认购协议书且仍有效的,将不纳入本批次项目选房通告的选房名单(入围、候补入围及递补名单)。
(四)认租家庭排序到位,项目中有对应户型但未选房的,或者虽选定住房但未按时签订租赁合同的,均视为放弃本次选房。上述行为达到三次的,退出轮候库(册),原轮候库(册)排序作废。仍需申请公共租赁住房的,应当按照深圳市公共租赁住房日常轮候规则再次提出轮候申请。
(五)因在库(册)轮候人众多,房源按照轮候排序选完即止,坪山区住房保障中心发送的通知短信只作为辅助提醒,可能会因手机号码未及时更新、手机信号、短信屏蔽等因素导致未接收或延迟等现象,请各轮候家庭密切关注坪山区住房保障中心在坪山区人民政府网站发布的相关信息,及时办理认租、选房、签约等事项。凡未在规定时限内办理相关手续的,均视为自行放弃本次认租。
(六)本次认租受理截止后至签订租赁合同前,认租申请人家庭人口数、住房、婚姻、居住证、户籍等情况发生变化的,仍应当如实申报;如不再符合申请条件的,将取消配租资格。
(七)申请人对申报信息的真实性、准确性、合法性负责。如提供虚假信息,无论在公示期间还是公示之后,一经发现,将依据《深圳市保障性住房条例》等相关规定进行处理。
(八)若本批次项目房源在本次集中配租工作结束后仍有剩余的,坪山区住房保障中心将收回另行分配。
(九)通告未尽事宜由坪山区住房保障中心负责解释。
政策咨询时间:工作日上午9:00-12:30,下午14:00-17:30。
咨询地址:深圳市坪山区金牛西路12号行政服务大厅一楼36号至38号窗口。
咨询电话:0755-85209132、0755-84538716。
附件:1.个人(家庭)认租申请表
2.东关珺府公共住房项目温馨提示
3.佳华领悦广场公共住房项目温馨提示


教育资讯深圳市 (教育补贴,新增学校、招生办法,学区划分,积分办法,录取积分等)
特别说明:本文由【公众号•公租安居人才房】编辑整理发布,转载请注明!
—————————————————————
来源:深圳市住建局教育局等政府网站和媒体
(如属原创侵权,请联系编辑删除相关内容)



加群互动都是公益免费的。如果你想加入深圳公租房、安居房、可售型人才房群,请关注公众号“公租安居人才房(ID:fengyun_zhidao)”回复关键词加群,或者长按扫码添加微信“租住小帮手”备注具体群。商务推广也可联系此号。

每天发布深圳三大公共住房动态:3折公租房、5折安居房、6折人才房
点击下方名片,关注公租安居人才房

