
欢迎关注环保监理!微信号:hbjl666(长按复制)
2016年11月10日,住房和城乡建设部发布“建办受理函[2016]39号”,公示了建设工程企业资质审查意见,这是226号文2016年11月1日实施后的首次资质审查意见公示。
226号文件规定:除各类别最低资质等级外,取消了建造师等人员要求!取消相应指标后,资质升级容易了吗?让我们一起来分析“建办受理函[2016]39号”公示的内容。
首先,在资质申请项中近八成的意见是“不同意”,“不同意”的原因基本上都是“业绩问题”,在取消建造师等人员要求后,可以看出主管部门在资质审查中狠抓“业绩”!
其次,作为资质申请的传统大户“建筑工程、市政公用工程”,本次公示中没有一家企业,根据226号文件要求,对申请建筑工程、市政公用工程施工总承包特级、一级资质的企业,未进入全国建筑市场监管与诚信信息发布平台的企业业绩,不作为有效业绩认定。实现企业业绩信息化管理,业绩作假的难度加大!
从这一次公示的情况来看,226号文件实施后,虽然建造师人员要求取消,但住房和城乡建设主管部门加大业绩作假的审查力度,再加上二级、一级企业工程业绩要求的提高,以及建筑工程、市政公用工程的业绩进入全国建筑市场监管与诚信信息发布平台,这都意味着资质升级的难度加大!
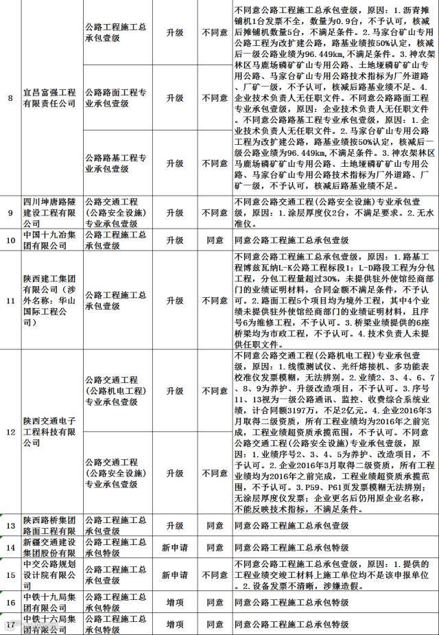
附件:建筑业企业资质升级、增项、新申请评审意见汇总表


来源:建筑管理
【声明】文章来源于网络,如有侵权,请留言给我们,我们会及时删除。


