欢迎关注环保监理!微信号:hbjl666(长按复制)
一、工程建设前期法定建设程序文件
(一)建筑工程基本建设程序必备文件包括立项申请报告及批复、土地使用证、建设用地批准书、环境影响报告书、建设工程规划许可证、公安消防设计审核意见书、施工图设计文件审查意见(人防、节能)、民用建筑工程土壤氡浓度检测报告等文件。
(二)按照省统表第一章工程建设前期法定建设程序文件内容,及时向甲方收集工程前期文件,所有前期文件的复印件必须加盖甲方公章,注明原件存放处。
二、建筑工程综合管理资料
(一)单位工程施工组织设计及施工方案:施工组织设计的工程概况和内容必须与施工图一致并符合设计和规范要求,不能偏离实际胡乱抄袭。如分部方案节能方面的数据应按设计要求。方案的质量目标需与申报的最高目标一致。高支模方案及专家论证或重要的专项方案要放入资料归档,另分包单位方案报审表需统一使用省统一用表表格。
(二)图纸会审记录:首次图纸会审的时间应该在单位工程开工申请报告之前,图纸编号处需填写详细的图纸编号,部分工程设计变更、图纸会审等一些主要的变更,需报送审图机构审查;设计变更需加盖设计的注册章。
(三)施工现场质量管理检查记录:此表需要加盖总监注册章,填表时间应在开工之前,表格中要求的质量管理制度打印附后。
(四)单位工程开工申请报告:单位工程开工报告做两份,一份是包括桩基工期在内的开工报告,用作评优时使用,一份是土建(不包括桩基)的开工报告,另各分部均需做分部工程开工申请报告。
开工报告中的建筑面积应以建筑工程规划许可证中的核计面积为准;项目经理、总监理工程师应与施工许可证一致。
(五)单位工程坐标定位测量记录:
1、在平面图右上角空白处要画个方位图,表示拟建建筑物的朝向,并应注明引入水准点的位置及编号,基准点的位置。
2、引入水准点的绝对标高、相对标高及建筑物(±0.00)的相对标高应填写清楚,其中:建筑物(±0.00)的相对标高为±0.00,绝对标高为设计标高,引入水准点的相对标高=引入水准点绝对标高—建筑物(±0.00)绝对标高。
3、定位依据:根据规划部门出具的规划定点文件或按建设单位提供的水准点进行放线定位。
(六)工程中间验收交接记录
分以下两种情况:
1、当单位工程由不同的施工企业共同施工,某一施工企业已按合同完成所承建工程施工任务时,不同施工工序班组之间、不同施工单位之间或施工单位与建设单位之间,可办理中间验收交接。
2、某一施工企业已按合同完成所承建工程的施工任务,由建设单位组织设计、监理和施工总承包单位参加交接验收。如支护工程、桩基工程、门窗工程、钢结构、幕墙、精装修等工程。
(七)工程总结须包括单位工程、分部分项工程的数量、质量完成情况,材料和工程检测情况等;质量目标与施工组织设计的一致。
三、工程质量控制资料
(一)验收记录
1、分部工程质量控制资料核查记录、分部工程安全和功能检验资料核查及主要功能抽查记录,这两份表格分别依据单位(子单位)工程质量控制资料核查记录及单位(子单位)工程安全和功能检验资料核查及主要功能抽查记录表修改过来的,每个分部(子分部)应相应的做好这两张表格。
2、分部工程质量验收记录
(1)工程名称、施工单位、分包单位填写与其它资料上相一致。
(2)技术部门负责人、质量部门负责人打印上公司技术负责人、质量部门负责人名字,而非项目部人员。
(3)分部工程验收记录中分项工程应该包括该分部中的所有分项工程:如地基基础分部应该包括桩基子分部内的分项,装饰装修工程应包括门窗、栏杆扶手等分项工程。
(4)分部工程分项汇总时要注意:无论是基础还是主体分部,混凝土结构子分部包含钢筋分项(不是钢筋加工分项、钢筋安装分项)、模板分项(不是模板安装分项、模板拆除分项)(不是钢筋加工分项、钢筋安装分项)、模板分项(不是模板安装分项、模板拆除分项)、混凝土分项、现浇结构分项;汇总时概念要清晰。
(5)个别项目只做了地下结构子分部工程质量验收记录,未做地基与基础分部工程质量验收记录,或签字盖章不齐全。
3、各分部验收后必须收集由质监站出具的《分部工程验收登记表》(广州地区有此要求)。
(二)施工技术管理记录
1、分项工程质量技术交底卡
(1)每个分部工程的分项技术交底卡都应与分部验收记录一一对应起来,分部验收记录中包含的分项工程都应该对应的有分项工程技术交底;
(2)接受人不能只填写班组长,要交底到各工人,交底卡后附签到单。
2、桩基础、地基与基础、主体结构工程(每层)在轴线定位后均应进行基线复核并填写工程基线复核表,需注明设计与复核后的尺寸。
3、幕墙计算书除幕墙设计单位签章外,还应有工程的原设计单位签名盖章确认。
(三)施工记录
1、混凝土搅拌质量记录(商品砼资料)中的浇筑时间应与坍落度检测记录表的浇筑时间相符。
2、应收集止水钢板合格证,并有相应的隐蔽验收记录。
3、幕墙密封胶需有打底胶记录。
四、工程安全功能检验资料抽查文件
(一)、垂直度、标高、全高记录表
1、测量点(轴线)的布置
⑴框架结构:每柱进行观测。
⑵墙承重结构:阳角不少于4处,柱不少于5根。
①.建筑物转角处。②.纵墙和横墙交接处。③建筑物沉降缝两侧。
2、测量次数应每加高一层测量一次,整个施工过程不得少于4次,建筑竣工后和第一年测量不少于4次。
3、注意事项
⑴偏差值应分为正负数,偏离建筑物平面形心者为正,反之则为负。
⑵垂直度观测的目的,是为了控制垂直度和纠正偏差,因此,观测应与主体结构施工同步,注意观测的时间。
(二)、建筑物沉降观测记录表
1、一般规定:20层以上的高层建筑物、体型复杂的14层以上的高层建筑物,建设单位必须委托专业测量单位完成。
20层以上的高层建筑物、体型复杂的14层以上的高层建筑物,建设单位必须委托
专业测量单位完成。
2、项目部也要自行观测,普通建筑可在基础完工后或地下室砌完后开始观测,大型、高层建筑可在基础垫层或基础底部完成后开始观测,沉降观测的次数和时间,应按设计要求,民用建筑每增加1~5层观测一次,评优项目需竣工后继续进行观测3~4次。
3、工程竣工时应提供一下沉降观测图表:
⑴根据水准点测量得出的每个观测点和其逐次沉降量(沉降观测成果表);
⑵根据建筑物和构筑物的平面图绘制的观测点的位置图、沉降观测结果绘制的沉降量、地基荷载与延续时间三者的关系曲线图(要求每一观测点均应绘制曲线图)。
(三)、地下室防水效果检查记录
《地下室防水效果检查记录表》应绘制“背水内表面的结构工程展开图”

验收结论:经检查A~1轴侧墙中间靠底板400mm的地方有一处80×120mm的水渍,其余均未有发现渗漏。
五、施工日志
施工日志记录过于简单,仅记录了人员的出工情况,对于施工过程中的重要生产和技术活动如质量检查、材料进场、送检及监督抽检情况;上级主管部门检查指导;会议记录;重要的分部(子分部)、单位(子单位)工程验收情况等均无反映, 施工日志不记、漏记、补记的现象比较普遍.而且多数的记录内容过于简单,不能充分反映当日施工的部位,施工班组,质量情况以及其他施工组织情况,使得施工日志不具有可追溯性。建议资料员养成每天记日志的习惯,把材料送检、混凝土试块制作、隐蔽验收等作业情况写入施工日志。
六、竣工图
竣工图是工程进行交接验收、生产使用、维护、改建、扩建的依据,是国家规定的重要技术档案之一。
㈠、所有竣工图均应加盖竣工图章,并完善竣工图章的内容;
㈡、凡结构形式改变、工艺改变等,不宜在原施工图上修改、补充者应重新绘图,施
工单位负责在新绘制的图纸上加盖竣工图章,也可将一些简单的设计变更画在竣工图上并附以有关记录说明。变更图章尺寸为35㎜*15㎜。

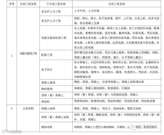
七、分部分项检验批质量验收文件
(一)、建筑工程分部(子分部)、分项工程分类



(二)、各种检验批验收记录,不少工程填写错误内容,降低了资料的真实性。如:
1、墙柱模板安装检验批填有“标高”值;
2、梁板模板安装检验批填有“垂直度”值;
3、墙柱钢筋安装检验批填有“排距”和“弯起钢筋”值;
4、砼外观质量检验批记录填有“标高”值,梁板填“垂直度”值。
(三)、各检验批表格的签字及结论等填写不规范,主控项目打“√”(没有的打“/”),内容不详细,缺乏追溯。(比如钢筋加工检验批,“力学性能检验”一项,应填写检验批部位所使用的原材规格、复试报告编号;模板拆除检验批,“底模及其支架拆除时的混凝土强度”一项,应填写留置的同条件养护试件试压时的强度值,达到设计强度的百分比,是否达到拆模条件等内容)。
来源:豆丁施工


