欢迎关注环保监理!微信号:hbjl666(长按复制)
8月10日,住房城乡建设部建筑市场监管司发表声明:近日,经群众反映,发现有人伪造散布《关于征求调整建设工程勘察设计资质标准部分指标意见的函》(建市施函[2016]91号),提供虚假信息,误导社会公众。
在此我司严正声明:《关于征求调整建设工程勘察设计资质标准部分指标意见的函》(建市施函[2016]91号)为虚假文件。请各地住房城乡建设主管部门及有关单位提高警惕,谨防被骗。我司保留追究有关人员法律责任的权利。
请大家注意了,91号文是假的,86号文可是真的!详情请见下文:
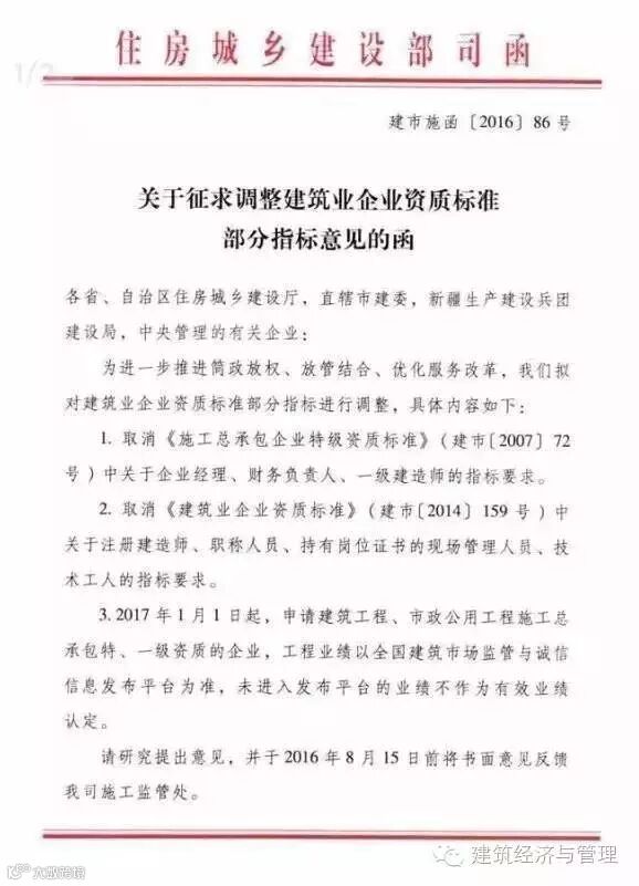
近日, 住房城乡建设部下发了《关于调整建筑业企业资质标准部分指标征求意见的函》,提出取消《施工总承包企业特级资质标准》中关于企业经理、财务负责人、一级建造师的指标要求;取消《建筑业企业资质标准》中关于注册建造师、职称人员、持有岗位证书的现场管理人员、技术工人的指标要求。由中国建设报整理,网友有如下评论:
东篱:为住房城乡建设部点赞,调整指标治病治根,很好!希望顶住压力,彻底实施,利国利民,彻底纠正社会和行业不正之风! 勇往直前:太好了,早该这样。多年来,挂靠证件在行业内是潜规则,终于铲除这个“顽疾”了。
好旺角:早该取消了,不然院校老师、机关干部等都考个证,一年混几万元不费劲儿。国家就该雷厉风行。 永不言败:挂证、小施工队挂靠大企业都是标准的欺骗行为,对建筑业的怪象,确实该整治整治了。
快乐人生:现在建筑市场不规范,有资质的不干活儿,实际干活儿的没资质。一些项目常常见不到一个建造师在场,一证多用现象真是不少,该整顿了。
随风:那些靠挂证吃饭的人中,不乏南郭先生,国家早该整顿。
千百度:早该整治了。制造业是第一个取消各种认证的产业,一切由市场说了算,企业靠品牌品质信誉生存。现在房建、市政、园林绿化、电力弱电…… 均要资质, 实际干活儿的挂靠的很多,整个市场混乱不堪。想动这个大奶酪需要改革的勇气和力度。
企业人才竞争压力更大 个人证书挂靠减少 项目挂靠危害更大
需明确,首先取消特一级建造师指标并不是取消建造师执业;
其次,住建部这一举措无疑不是市场经济化发展,优胜劣汰,强者更强;(换句话说:就是企业自身的建造师越多,项目拿的就越多;相反,如果有再多的项目等着你,企业却没有建造师,那就成了无米之炊。
另外,如果真的实施了,企业人才竞争压力将会更大,建造师个人挂靠得以遏制,那么项目挂靠也许就滋生的更加厉害,想想看,近年来可以说出事故的工程,80%以上的项目经理都是挂靠的,无论是清华附中,还是今年山东龙口升降机坠落事故,项目经理都是挂靠的。这种挂靠,不光害了自己,还连累了上上下下一杆人。
近几年来国务院取消了319项职业资格,也许有人会觉得这是将来的大方向,小编要提醒的是取消认证行政审批手续并不等于取消考试,有些认证则是交给行业协会来执行,这是把权利下放给更专业的人来做。
来源:建设经济与管理
【声明】版权归原作者所有,如有侵权,请留言给我们,我们会及时删除。
