欢迎关注环保监理!微信号:hbjl666(长按复制)

间歇曝气式活性污泥法又称序批式活性污泥法,英文是Se一quencing Batch Reactor,因此简称为SBR法。其主要特征是反应池一批一批地处理污水,采用间歇式运行的方式,每一个反应池部兼有曝气池和二沉池作用,因此不再设置二沉池和污泥回流设备,而且一般也可以不建水质或水量调节池。SBR法一般由多个反应器组成,污水按序列依此进人每个反应器,无论时间上还是空间上,生化反应工序都是按序排列、间歇运行的,间歇曝气式活性污泥法曝气池的运行周期由进水、曝气反应、沉淀、排放、闲置待机五个工序组成,而且这五个工序都是在曝气池内进行、其运行工序见下图。
SBR法运行时,五个工序的运行时间、反应器内混合液的体积以及运行状态等都可以根据污水性质、出水质量与运行功能要求灵活掌握。曝气方式可以采用鼓风曝气或机械曝气。

SBR法曝气池运行工序示意图


(图略丑
,请不要嫌弃
)
(1)SBR是在一个反应池内完成所有的生物处理过程,在相同的时间里可实现有机物的氧化、硝化、脱氮、磷的吸收、磷的释放等过程。一般情况下可以不设调节池。而传统活性污泥法中即使小规模的污水处理也离不开调节池,同时还需要设置沉淀池,若要脱氮除磷还需要设几个独立的反应池、同时由于污泥与污水的回流、循环需要,还需要增加水泵等装置。
(2)活性污泥法处理污水反应时间约为数小时,是比较缓慢的反应。为了保证处理出水的BOD值达标,反应池必须要达到很高的反应效率。而在应用完全混合型的话性污泥法时、由于反应池内的BOD5值通常保持在极低的水中,几乎没有浓度梯度,因此反应速度较小需要大体积的曝气池。而在推流式曝气池中,进出水的浓度伟较大,虽然可以増加全池的平均处理速度,但由于池内曝气强度是均匀一致的,因此无法做到能耗的最优化。SBR 反应池中浓度是随时间而变化的,接近于理想化的推流式反应池,因此为了获得同样的处理效率,SBR法与传统活性污泥法相比,反应池容积小、能耗低。
(3)在负荷经常变化的情况下,传统活性污泥法因为尺寸一定,除了减少运行系列之外别无他法。SBR法却能轻易的改变反应时间、沉淀时间以及一个处理周期的时间,相当于改变装置处理规模,因此能很好地适应进水负荷的变化。另外,当处理出水的水质标准要求提高时,想改变传统活性污泥法的运行方式是不容易的。但在采用SBR法时,只要反应时间有一定富裕(池容足够大),就可以很方便地将新的反应过程综合进来实现新的功能、比如脱氮、除磷等。
(4)由于SBR法运行操作的高度灵活性,在大多数场合都能代替连续流活性污泥法,并实现与之相同或相近的功能。
(5)连续流活性污泥法的出水是连续的,一旦水质超标、往往无法挽回(只能超标排人环境)。而SBR法是将处理水间歇集中排放,在排放之前可以对排放水进行水质检测;当发现水质不合格的时候,可以停止排放,延长反应时间一直到满足排放际准、确认水质合格之后再排放。
(1)去除BOD5和CODcr。。(2)去除悬浮物。(3)硝化和反硝化。(4)除磷。
(1)兼有推流式和完全混合式的特点,属于时间上的理想推流式反应器,从单元操作上其效率明显高于完全混合式的反应器。反应器内可以维持较高的污泥浓度,污泥有机负荷较低、因此具有很强的抗冲击负荷能力。特别适用于处理水质水量变化较大的含有有毒物质或有机物浓度较高的工业废水。
(2)泥龄很长,有利于污泥中多种微生物的生长和繁殖,通过适当调节运行方式,可以实现好氧、缺氧(或厌氧)状态交替存在的环境,能充分发挥各类微生物降解污染物的能力,取得单池脱氮和除磷的效果。
(3)废水进人反应池后,浓度随反应时间的延长而逐渐降低,即存在有机物的浓度梯度,浓度梯度的存在及好氧、缺氧(或厌氧)状态交替出现,这些因素都能起到生物选择器的作用、抑制丝状菌等专性好氧菌的过量繁殖,使SVI较低(一般在100 左右)、污泥容易沉淀,因此一般不会出现污泥膨胀现象。
(4)沉淀过程不再进水进气,实现了理想的静态沉淀状态。
(5)SBR法将曝气与沉淀两个工艺过程合并在一个构筑物内进行,不需要二沉池和污泥回流系统,甚至在大多数情况下可以不设均质调节池和初次沉淀池,处理构筑物相对较少,因此占地面积小可缩小1/3~1/2,基建投资可节约20%~40%,运行成本低。
(6)系统控制设备如电动阀、液位传感器、流量计等自动控制水平较高,各操作阶段和各运行参数都可通过计算机加以控制,简化管理,甚至可以实现无人操作。
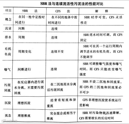
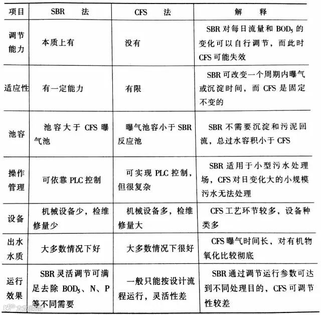
SBR法运行上的特点可以简单归纳如下,表中还简单列出了SBR法具有这些特点的原因。

来源:广东省环境保护产业协会
【声明】版权归原作者所有,如有侵权,请留言给我们,我们会及时删除。


