2023年8月21日,深圳人才房新政发布了!新增第三、第四队列,3人家庭可以申购三房,同时放开了全日制专科学历。星河开市客快速响应,立即推出553套三房。
星河开市客环球商业中心项目是由星河+COSTCO共同打造,项目人才房正在火热申购中,10年可获得100%产权,售价仅为同地段商品房的60%。目前新政增加第三队列和第四队列。符合条件的3人家庭可买三房,学历要求放宽至全日制专科学历人才。四个队列具体如下:
第一队列:申请人具有全日制本科及以上学历(含教育部认可的境外高等院校毕业的归国留学人员),或者属于符合深圳市产业发展需要的技师(国家职业资格二级及以上),或者属于经深圳市人力资源和社会保障局认定的高层次人才(领军人才、海外高层次人才),或者属于深圳市人才主管部门备案的高精尖缺人才(2021年以来成功申报国家海外引才计划的人才、“鹏城孔雀计划”特聘岗位获聘人才);申请人、共同申请人均具有本市户籍(申请人配偶为现役军人的,可以不受本市户籍条件限制),申请人参加本市社会保险(养老保险或者医疗保险,不含少儿医疗保险,下同)累计缴纳3年以上;申请人为单身的,应当年满35周岁。
第二队列:申请人人才认定标准与第一队列相同;申请人具有本市户籍,参加本市社会保险累计3年以上;申请人配偶、未成年子女不受本市户籍限制,未具有本市户籍的申请人配偶在本市正常缴纳社会保险,但在本市退休的除外;申请人为单身的,应当年满30周岁。
第三队列:申请人具有全日制专科学历,或者具有中级及以上专业技术资格,且具有中专及以上学历,或者具有技师、高级技师职业资格或高级职业资格,且职业资格证书符合深圳市紧缺工种(职业)目录,或者属于在世界技能大赛和国家级一、二类职业技能竞赛中获奖的人员,或者属于获得“中华技能大奖”“全国技能能手”“广东省技术能手”“深圳市技术能手”称号的人才,或者属于受深圳市委、市政府表彰的人员;申请人具有本市户籍,参加本市社会保险累计3年以上;申请人配偶、未成年子女不受本市户籍限制,未具有本市户籍的申请人配偶在本市正常缴纳社会保险,但在本市退休的除外;申请人为单身的,应当年满30周岁。
第四队列:申请人及共同申请人符合第一、第二、第三队列中任一队列的申请条件,家庭人口数为3人,且认购意向为三房户型。
另外,有意向购买星河开市客环球商业中心项目的全日制专科学历的3人家庭注意了,根据配售通告,可以申请认购三房并纳入第四队列选房。

星河开市客环球商业中心的核心配套是他的COSTCO。沃尔玛作为全球第一大零售商,其商业模式是大家比较熟知的,商品品类多,价格低廉。而同样是零售巨头的COSTCO,大家可能就没那么了解了。华南首家COSTCO将于今年第四季度在龙华红山开业,我们简单的来看看这家公司的商业模式。
不同于沃尔玛的商品品类多,COSTCO追求是合理,既能满足用户的日常购物需求,又能不至于让用户挑得眼花缭乱。COSTCO的每个品类基本都是精品中的精品,爆款中的爆款,量大又集中,供应链成本低,以低价格为用户提供高品质的商品。这种模式对有选择困难或是想要节约购物时间的朋友来说极为友好,省时省力还省钱。另外,COSTCO本身拥有自营产品,没有中间商赚差价,相比同类产品,价格极低。特别值得一提的是,COSTCO是支持不限时无理由退货,像食品/保健品/日化品这类产品,即使开封了都可以退,如果你要是对购物体验不满意,还能在会员卡到期前申请全额退还会费。

喜欢COSTCO的这种商业模式吗?就近安家如何?COSTCO能够成为一个行业的巨头,是极具智慧的。其商场选址挑的都是未来发展趋势好,能够支撑其发展至少10年以上的片区。参考商业巨头的选址买房必定是未来可期。
让我们来细数一下,华南首家COSTCO为何选址在深圳龙华红山片区?
红山位于龙华中心地段,坐落于深圳中轴线上,周围环绕有地铁4号线和6号线,毗邻南光高速、南坪高速、梅观高速,半小时可通往福田、南山、宝安、龙岗、光明等区,经红山站一站可达深圳北高铁站,速达其他城市。
北站国际商务区是世界级的会客厅,包含北站、红山两个版块,占地规模6.1平方公里,总投资超过2000亿元,规划约60栋办公楼,还计划引进20-30家大型总部企业及上市公司,红山片区作为承接深圳北站总部发展的生活服务区,由此可以预见,未来红山片区的人口引力有多大。
红山片区目前常住人口便已超20万,这个片区基本没有农民房、厂房,是城市精英聚集的高端居住区,基础设施完善,具备相当稳定的消费力。
对于普通购房都而言,选对了片区就选对了一半,一个发展趋势好的片区必然带动周边配套的更为完善,使居住环境更为舒适,房子更为保值,若未来打算出售或出租,也能享受片区发展的增值红利。
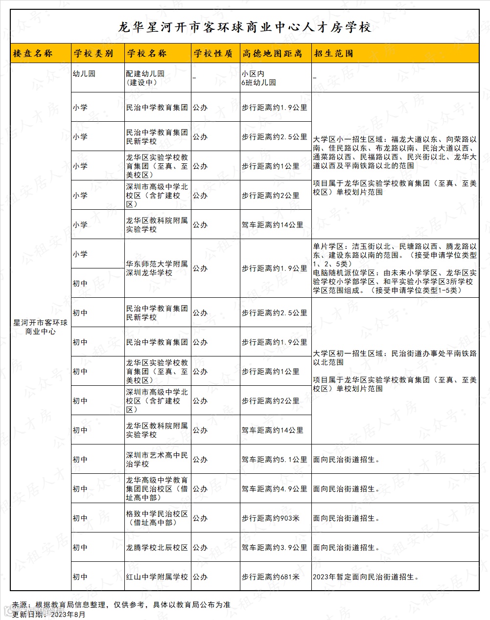
除了红山顶流片区和COSTCO商业加持外,星河开市客人才房学区配套的教育资源也是挺丰富的。项目自带1800㎡幼儿园(在建中),可选小学有6所,可选初中有11所,附近还有公办高中。

为龙华区区直属九年一贯制公办学校,提供学位约7500个。2022年6月获批成立深圳市龙华区实验学校教育集团,共3个校区:至真校区、至善校区、至美校区。
深高北是深圳高级中学2016年在龙华红山片区开的一所九年一贯制学校,也是深高级第一次开办有小学的校区,现有初中、小学共62个班。地处龙华新城核心区,毗邻深圳北站与城市绿地公园,深圳高级中学(集团)的成立,是发挥了名校带新校的龙头作用。