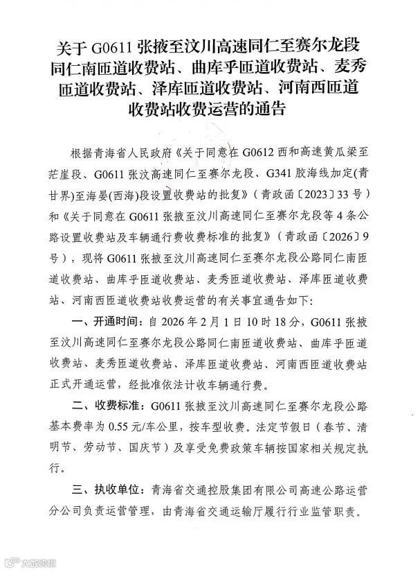
2026年2月1日10时18分,G0611张掖至汶川国家高速公路同仁至赛尔龙(青甘界)段同仁南、曲库乎、麦秀、泽库、河南西5座新建收费站同步开通运营。该路段是青海省高速公路网“三纵、四横、十联线”(简称“3410网”)中“纵一”张掖至河南高速公路的重要组成部分,标志着一条连接青、甘、川三省的高原交通大动脉正式融入国家高速公路网,为区域经济社会发展注入强劲交通动力。
一路贯通 激活区域发展新格局
同赛高速全长约204.524公里,平均海拔超过3000米,是一条横贯青海黄南藏族自治州的“银色哈达”。项目桥隧比达24%,设有特大桥4座、大桥47座、隧道19座,其中特长隧道达3534米,充分展现了“高原筑路”的技术实力与攻坚精神。5座新建收费站的开通运营,将显著提升青甘川交界地区的交通互联互通水平,沿线藏区的牛羊肉、乳制品等特色农牧产品可更快捷抵达全国市场。同时公路串联起同仁热贡文化艺术、泽库草原生态、麦秀国家森林公园、“河南蒙旗文化”等文旅资源,推动“交通+旅游”深度融合,为乡村振兴和产业升级提供坚实支撑。
暖心关怀,现场督导凝聚攻坚合力
筹备期间,省交控高速运营分公司党委班子成员及相关部门负责人多次深入新建站点,实地察看站房设施、车道布局及设备运行情况,详细了解人员配置、后勤保障等工作进展,现场协调解决各类实际问题。海东片区公司领导班子成员也持续深入一线,现场指导、鼓舞干劲,全方位压实工作责任,为收费站如期投入运行凝聚坚实工作合力。
精心筹备,全员备战保障顺利开通
为确保5座新建收费站如期投入运营,全体人员始终以高度的责任感和紧迫感,全力投入各项准备工作。片区公司负责人更是提前介入,积极对接同赛项目办,联合交管、交通综合执法及地方相关部门,全面开展联勤联动、应急演练与业务培训,系统提升协同保障能力。技术人员争分夺秒、连续作业,逐一对收费车道、监控系统、通信网络等关键设备进行联调联测,确保系统运行万无一失;养护部门提前对沿线道路、桥梁、隧道进行多轮巡查与维护,完善标志标线、护栏等交安设施,并备足除雪防滑物资,全力保障通车后的道路安全与畅通。同时员工们不畏严寒、细致作业,对收费岗亭、办公区、站前广场等进行全面清洁与美化,着力营造“畅通、舒适、优美”的通行环境;后勤保障相关人员更是扎实做好物资储备与食品安全管理,努力为收费一线人员提供坚实温馨的后盾支持。
全新启程,共绘青海高速新篇章
同赛高速5座收费站正式投运,既是全线贯通的关键节点,更加密了青海高速公路网、提升区域通行能力与服务品质,大幅拉近青甘川三省时空距离,为沿线农牧产品外销、文旅资源开发注入活力,在乡村振兴与区域协同发展中彰显了青海高速人“安全、便捷、高效、温馨”的服务内涵。路通则业兴,道畅则民安,此次开通既是路网的延伸,更是青海高质量发展的交通亮色。自2月1日起,让我们共赴这条连接梦想的高原“银色哈达”,见证高原大地在新交通格局中焕发蓬勃生机。
来源丨海东片区公司
编辑丨党委宣传部
微信号丨青海高速
抖音 快手账号 丨青海高速

