高速公路鲜活农产品运输
“绿色通道”政策
究竟哪些能免?
哪些不能免?
运输哪些产品
车辆可享受“绿通”政策?
这篇干货请收好
什么是“绿通”政策?
“绿通”即为:鲜活农产品运输绿色通道。2022年11月,交通运输部办公厅、国家发展和改革委员会办公厅、财政部办公厅、农业农村部办公厅发布的《关于进一步提升鲜活农产品运输“绿色通道”政策服务水平的通知》(以下简称《通知》)中明确,对整车合法装载运输全国统一的《鲜活农产品品种目录》内产品的车辆,免收车辆通行费。
什么是鲜活农产品?
享受“绿色通道”政策的鲜活农产品是指新鲜蔬菜、水果,鲜活水产品,活的畜禽(仔猪、转地放蜂),新鲜的肉、蛋、奶。畜禽、水产品、瓜果、蔬菜、肉、蛋、奶等的深加工产品,以及花、草、苗木、粮食等不属于鲜活农产品范围,不适用“绿色通道”运输政策。
什么是“鲜活”,什么是“深加工”?
新鲜蔬菜:“蔬菜叶片或其他可食用部位具有一定的光泽和水分,没有发生萎蔫现象。”并充分考虑夏季运输过程中的影响等因素。
产品深加工:农产品精深加工是在粗加工、初加工基础上,将其营养成分、功能成分、活性物质和副产品等进行再次加工,实现精加工、深加工等多次增值的加工过程。
深加工产品不属于免费范围。
粗(初)加工:去皮、去叶、清洗、分割等粗(初)加工的目录内鲜活农产品,正常享受“绿色通道”政策。
运输产品属于免费品种范围
按照有关规定,对整车合法装载运输全国统一的《鲜活农产品品种目录》内产品的车辆,免收车辆通行费。
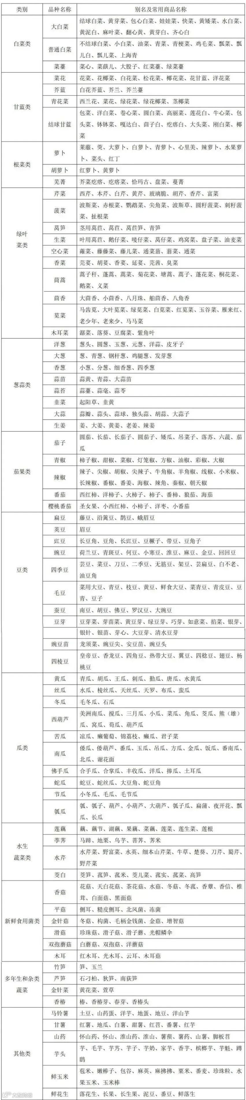
鲜活农产品品种目录
针对部分蔬菜水果品种名称相近、外形相似或存在别名、商品名,导致识别认定口径不统一的问题,经商有关部门,对《鲜活农产品品种目录》进行了修订完善,并参照国内贸易行业标准、农业行业标准等,新增品种名称与别名和商品名的对照表,确保所有符合标准的鲜活农产品正常享受“绿通”政策。
蔬菜别名及常用商品名称对照表
水果别名及常用商品名称对照表
符合“整车合法装载”标准
车货总重和外廓尺寸的最大限值,严格按照国家强制性生产标准《汽车、挂车及汽车列车外廓尺寸、轴荷及质量限值》(GB 1589—2016)和相关规定执行。
其中,享受“绿通”政策的二轴货车,车货总重还应当不超过《行驶证》标明的总质量。
《鲜活农产品品种目录》范围内的鲜活农产品与其他农产品混装,且混装的其他农产品不超过车辆核定载质量或车厢容积20%的车辆(仓栅式货车暂以实心栏板高度计算车厢容积),参照整车合法装载车辆执行。
运送不可拆解大型物体的低平板专用半挂车载运鲜活农产品的,不享受“绿通”政策。
考虑到称重设备可能出现的合理误差,对车货总重超限超载幅度未超过5%的鲜活农产品运输车辆,比照整车合法装载车辆执行。
超限超载车辆不能享受“绿通”政策
装载的鲜活农产品符合免费品种范围、运输车辆符合“整车合法装载”标准,是享受“绿通”政策的两个基本前提。超限超载车辆不能享受“绿通”政策,主要是基于以下考虑:
违法超限超载会导致车辆安全性能大幅下降,引发刹车失灵、车辆失控、货物遗洒、车辆侧翻等交通安全事故,不仅影响违法车辆用户自身安全,更会对其他守法车辆用户的生命财产安全产生重大威胁。
我国公路承载能力是按照以国家强制性标准规定的车辆重量、长度、高度、宽度为基本依据设计建设的,车辆违法超限超载不仅会大幅降低公路基础设施的使用寿命,还会引发公路桥梁垮塌、车辆卡桥等严重安全事故。
同时,违法超限超载还会产生不公平竞争,非法车辆通过加长、加高、加宽等方式装载更多货物,使守法运输业户难以生存,出现劣币驱逐良币,严重影响货运市场的公平竞争秩序。
违法超限超载车辆不能享受“绿通”免费政策,也是为了贯彻党中央关于依法治国、推进法治社会建设,以及完善守法诚信褒奖机制和违法失信行为惩戒机制的要求,通过释放只有守法诚信运输才能享受国家支持鼓励政策的明确信号,形成守法光荣、违法可耻的社会氛围。
注意带齐证件!
根据交通运输部路网监测与应急处置中心印发的《收费公路联网收费预约通行服务规程(试行)》规定,未提供行驶证原件、提供的国家政务服务平台或地方政府政务平台的电子证件,无法确定核定载质量或行驶证过期的车辆属于不合格绿通车辆,无法享受绿通免费政策。
来源丨中国高速公路

