点击上方“公租安居人才房”,选择“关注”“设为星标”
实时获取深圳公租房、安居房、人才房、共有产权房消息!
保障房项目对应学位情况请关注公众号“圳先锋”!


四房可售型人才房交流群
(上下滑动或点击放大查看完整表格)



♪
官方通告原文

现就新城华苑项目住房(以下简称“本批次住房”)面向高层次人才等群体配售,申请条件、房源安排、选房规则、配售流程等有关事项通告如下:
一、申请条件
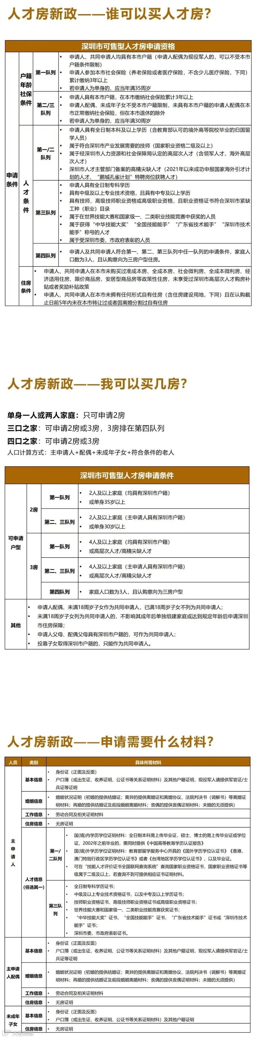
按照本批次住房户型面积标准,认购申请家庭的资格条件分为四个队列,具体如下:
(一)第一队列:申请人属于经深圳市人力资源和社会保障局认定的国家级领军人才、海外A类高层次人才、“鹏城优才卡”尊鹏卡持卡人、钻石卡持卡人,或者具有正高级职称的专业技术人才(具有正高级职称证书且获得用人单位评聘)。申请人在本市全职工作,不受户籍、缴纳社会保险(养老保险或者医疗保险,不含少儿医疗保险,下同)条件限制。不受家庭人口数限制。申请人为单身的,应当年满30周岁。
(二)第二队列:申请人属于经深圳市人力资源和社会保障局认定的地方级领军人才、海外B类高层次人才、“鹏城优才卡”白金卡持卡人。申请人具有本市户籍,在本市正常缴纳社会保险。不受家庭人口数限制。申请人为单身的,应当年满30周岁。
(三)第三队列:申请人属于经深圳市人力资源和社会保障局认定的后备级人才、海外C类高层次人才、“鹏城优才卡”金卡、银卡持卡人,或者深圳市人才主管部门备案的高精尖缺人才(2021年以来成功申报国家海外引才计划的人才)。申请人具有本市户籍,在本市正常缴纳社会保险。不受家庭人口数限制。申请人为单身的,应当年满30周岁。
(四)第四队列:申请人属于经区人力资源和社会保障局认定的高层次人才,或者区人才主管部门备案的高精尖缺人才,或者博士研究生,或者具有副高级职称的专业技术人才(具有副高级职称证书且获得用人单位评聘)。申请人具有本市户籍,在本市正常缴纳社会保险且累计缴纳社会保险2年以上。家庭人口数为3人及以上。申请人为单身的,应当年满30周岁。
申请人配偶、未成年子女不受本市户籍限制,未具有本市户籍的申请人配偶在本市正常缴纳社会保险,但在本市退休的除外。
申请家庭的证书、鹏城优才卡、学历、户籍、社保、年龄、家庭人口数等以认购截止日的情况确定。
申请家庭在认购截止日前,还应符合下列条件:
1.申请人、共同申请人在本市未购买过准成本房、全成本房、社会微利房、全成本微利房、经济适用住房、限价商品房、安居型商品房等政策性住房,未享受过我市高层次人才购房补贴或者奖励补贴政策。
2.申请人、共同申请人在本市未拥有任何形式自有住房(含住房建设用地,下同)且在认购截止日前5年内未在本市转让过或者因离婚分割过自有住房。
申请人应当以家庭为单位提出本批次住房申请,申请人的配偶、未满18周岁(判定时点为本通告发布之日)的子女应当列为共同申请人,申请人年满18周岁的子女不能列为共同申请人。未满18周岁的子女列为共同申请人的,不影响其成年后单独组成家庭或者达到规定年龄后以单身居民身份申请深圳市保障性住房。申请人父母、申请人配偶父母具有本市户籍的,可以作为共同申请人。
投靠子女取得本市户籍的居民,只能作为共同申请人。
家庭人口数按照符合条件的申请人、共同申请人的总人数予以确定。
二、申请材料
申请认购家庭应当通过线上提交以下材料:
(一)住房认购申请表。
(二)申请人的身份证、户口簿,共同申请人的身份证、户口簿(或出生证明、收养证明、公证书等关系证明材料)及其他户籍证明。
(三)申请人配偶属现役军人的,提供军官证、士兵证。
(四)申请人或申请人配偶属港澳台居民的,提供香港永久性居民身份证、澳门永久性居民身份证、台湾居民来往大陆通行证等证明材料。
(五)申请人及共同申请人的婚姻状况证明(初婚的提供结婚证;离异的提供离婚证和离婚协议、生效的法院判决书或调解书等离婚证明材料;再婚的提供结婚证及前段婚姻离婚证明材料;丧偶的提供丧偶证明材料;未婚的无须提供婚姻状况证明)。
(六)申请人属于第一队列且非深圳户籍,需提供申请人在本市全职工作的证明,包括申请人与用人单位签订的劳动合同、纳税清单。
(七)以下人才证明材料之一:
1.深圳市人力资源和社会保障局出具的高层次人才证书或者发放的“鹏城优才卡”;
2.区人力资源和社会保障局出具的高层次人才证书或者发放的“鹏城优才卡”;
3.博士研究生学历证书及学历认证报告;
4.正高级职称证书或者副高级职称证书,且具有用人单位评聘证明或者评聘证书。
三、房源安排
本批次配售房源共96套,建筑面积约117平方米的四房户型。
四、配售方式
本批次住房实行集中认购、分队列摇号排序选房。
(一)认购申请方式
认购申请家庭可线上提交认购意向。
(二)选房方式
本批次住房按队列先后顺序依次选房,选房顺序依次为第一队列、第二队列、第三队列、第四队列。同一队列申请人通过公证摇号方式确定选房顺序。
五、配售程序
(一)线上申请认购
申请人进入深圳市住房和建设局官方网站—政务服务—服务主题—住房保障服务—面向人才配售住房申请(“住房保障个人服务窗口”上方)填报申请信息,线上提交申请材料,同时签署诚信申报声明,对申请材料和申报信息的真实性、准确性、合法性负责。认购申请家庭可在规定时间内登录信息平台提交人才住房认购申请并取得申请受理回执号。
线上申请认购时间为:2024年12月9日18:00至2024年12月15日18:00。认购截止前未线上提交认购申请的,视为放弃认购,认购截止后不再受理认购申请。认购申请家庭需调整认购意向的,应当于认购截止前登录深圳市住房和建设局官方网站进行变更,逾期不予变更。
认购申请家庭已签订其它保障性住房项目认购协议书且仍有效的,不接受此次认购申请。
(二)看房
看房安排以《深圳融华置地投资有限公司关于新城华苑项目部分住房(2024年12月批次)配售有关事项的通知》为准。
(三)认购资格审核结果公示
深圳市宝安区住房和建设局会同相关部门对全部认购申请家庭进行资格审核。审核结果将在政府网站公示5个工作日。认购申请家庭如需放弃本次认购申请,应当在公示期内登录深圳市住房和建设局官方网站提交放弃认购申请。
认购申请家庭对资格审核结果有异议的,应当在公示期间持相关证明材料向深圳市宝安区住房和建设局提出异议申请。公示期满后,不再受理认购申请家庭异议申请。
深圳市宝安区住房和建设局对认购申请家庭异议申请进行复核。异议成立的,更正认购申请家庭审核结果,并在深圳市宝安区政府在线官方网站发布终审合格认购申请家庭名单。
(四)公证摇号
终审合格认购申请家庭名单发布后,深圳市宝安区住房和建设局将发布本批次住房配售摇号公告。由公证处对终审合格的认购申请家庭,通过摇号方式分别确定本批次住房各队列认购申请家庭的选房顺序号,摇号结果在深圳市宝安区政府在线官方网站发布。
(五)发布选房通告
深圳市宝安区住房和建设局根据公证摇号确定的选房顺序号,分队列确定本批次住房终审合格认购申请家庭的选房顺序及选房名单,并在深圳市宝安区政府在线官方网站发布本批次住房的选房通告及选房名单、选房顺序。
(六)选房及签约
选房通告及选房顺序、选房名单发布后,认购申请家庭即可登录深圳市住房和建设局官方网站,在线打印《选房通知书》。
认购申请家庭须按《选房通知书》规定时间到指定地点选房,并按照选房顺序依次选房,房源选完即止。
认购申请家庭选定房号后,应当签订认购协议书。
认购申请家庭应按照认购协议书的规定时间缴纳购房款并签订住房买卖合同。未在规定时间内缴纳购房款、签订买卖合同的,视为主动放弃本次认购。
六、其他提示
(一)符合本通告规定条件的安居型商品房在册轮候人可认购本批次住房,签订买卖合同后,自动退出安居型商品房轮候册。
(二)本批次住房的产权管理、使用和处分、监督管理和法律责任等内容按照《深圳市保障性住房条例》《深圳市安居型商品房建设和管理暂行办法》及相关规定执行。购房人的不动产权证书登记为安居型商品房。签订买卖合同满10年的,可按照届时安居型商品房取得完全产权的相关政策规定,申请取得住房完全产权。
(三)线上提交认购申请后至签订买卖合同前,申请人、共同申请人的住房、家庭人口、户籍、婚姻、学历证书、高层次人才证书、鹏城优才卡等信息发生变化的,应及时登录深圳市住房和建设局官方网站—政务服务—服务主题—住房保障服务—面向人才配售住房申请(“住房保障个人服务窗口”上方)变更相关信息。信息变更后经审核不再符合申请条件或认购住房户型面积标准的,将取消认购申请家庭的认购资格。上述信息发生变化后未及时变更,且不再符合申请条件或认购住房户型面积标准的,将依照《深圳市保障性住房条例》及相关法律、法规、规章予以处理。
有关信息变化且属于离婚情形的,申请人及原配偶须共同前往深圳市宝安区住房和建设局办理信息变更,由符合条件的一方继续认购住房;双方都符合条件的,可协商确定其中一方继续认购住房。
(四)生成的认购编号仅对本批次住房配售有效。
(五)根据《深圳经济特区房地产转让条例》有关规定,认购申请家庭签订买卖合同后,若买受人中包含境外(含港澳台)人士,应当履行合同公证手续。未提供合同公证文书的,合同将不予备案。
(六)本批次住房选房结束后如有剩余房源,将结合项目配售情况开展后续工作,具体方式及程序将另行通告。
(七)业务咨询地址及电话
深圳市宝安区住房和建设局联系地址:广东省深圳市宝安区甲岸路17号(508室),业务咨询电话:0755-85901627。接听时间:工作日9:00-12:00,14:00-18:00。
(八)市民如发现违法违规线索,可通过来电、来信、来访等方式向深圳市住房主管部门投诉、举报。
附件:深圳融华置地投资有限公司关于新城华苑项目部分住房(2024年12月批次)配售有关事项的通知
深圳市宝安区住房和建设局
2024年12月9日

● 2024版深圳可售型人才住房申请条件、申请资料、配售流程
● 教育资讯深圳市
● 配售及配租中的楼盘对应学校
● 学位申请指南
● 转学插班指南
● 学区划分
● 积分办法
● 往年录取积分
深圳市两房三房可售型人才房申请条件及申请资料

1.不动产查档单(无房证明)
2. 政策性住房信息结果单
3.社保查询
4.个人征信报告
5.学历证书查询
6.专业技术资格证书


—————————————————————
来源:深圳市住建局教育局等政府网站和媒体
(如属原创侵权,请联系编辑删除相关内容)
已选房,待选房结果公示
初审已公示,待摇号
7号选三房,8号上午选两房
已选房,待选房结果公示
12月9日18:00-15日18:00认购
【宝安】新城华苑人才房四房96套配售通告
12月3日20:00-9日18:00认购
12月9日14:00-15日18:00认购
深铁璟城人才房群

【土川科技】公租安居人才房,锋哥助你选好房!
点击下方名片,关注公租安居人才房

