点击上方“圳安居”,选择“关注”,并“设为星标”。土川为圳,圳安居是土川科技专注于深圳公租房、深圳保障性租赁住房、深圳安居房、深圳人才房、深圳共有产权房、及新政配售型保障房。保障房项目对应学位情况请关注公众号“圳先锋”!

2025年1月3日,龙岗区住房和建设局发布了关于公开征求《龙岗区保障性租赁住房配租管理实施细则(征求意见稿)》《龙岗区政府保障性租赁住房诚信管理规则(征求意见稿)》意见的公告,详见锋哥之前的推文 面向个人的保租房新规!2025年这个区首次提出。
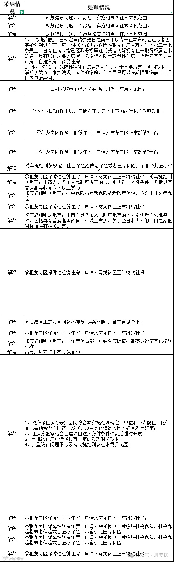
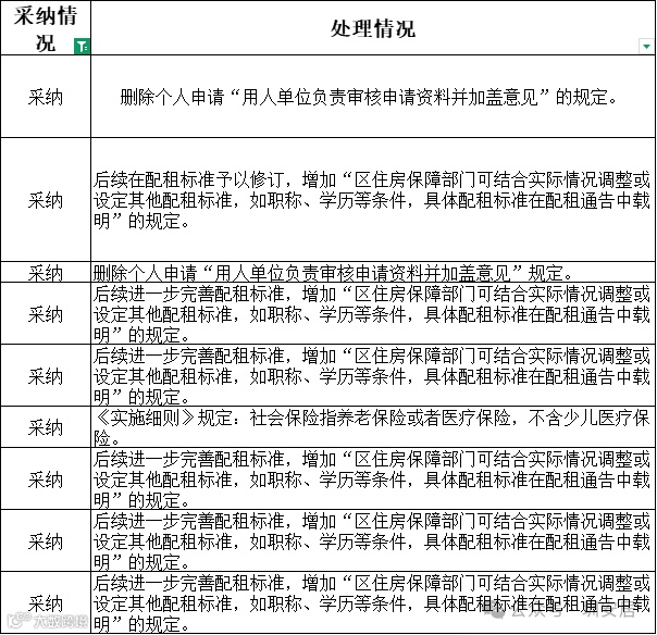
2025年2月21日,《龙岗区保障性租赁住房配租管理实施细则(征求意见稿)》公众反馈意见采纳情况表,共收到反馈意见37条,拟采纳9条、部分采纳5条、解释23条。
♪
官方通告原文
特此公示。
附件:
公众征求意见采纳情况一览表
深圳市龙岗区住房和建设局
2025年2月21日
● 深圳市人才安居办法(2020年3月7日深圳市人民政府令第326号修正)
● 深圳市保障性租赁住房管理办法
● 教育资讯深圳市
● 配售及配租中的楼盘对应学校
● 学位申请指南
● 转学插班指南
● 学区划分
● 积分办法
● 往年录取积分
特别说明:本文由【公众号•公租安居人才房】编辑整理发布,转载请注明!
—————————————————————
来源:深圳市住建局教育局等政府网站和媒体
(如属原创侵权,请联系编辑删除相关内容)
点击下方名片,关注


深圳面向个人的保租房群
加群互动交流是公益免费的,如果你想在深圳租房(公租房、保租房)买房(深安居房、人才房、共有产权房,及配售型保障房),请关注公众号“圳安居(ID:shenZhenAnJu)”回复项目名加群,商务推广也可回复关键词商务合作。
点击下方名片,关注

