
在十三届全国人大一次会议举行的第四次全体会议上,受国务院委托,国务委员王勇向大会作了关于国务院机构改革方案的说明。
生态环境部:整合了环境保护部的职责;国家发展和改革委员会的应对气候变化和减排职责;国土资源部的监督防止地下水污染职责;水利部的编制水功能区划、排污口设置管理、流域水环境保护职责;农业部的监督指导农业面源污染治理职责;国家海洋局的海洋环境保护职责;国务院南水北调工程建设委员会办公室的南水北调工程项目区环境保护职责。
生态环境部主要职责如下:
●制定并组织实施生态环境政策、规划和标准
●统一负责生态环境监测和执法工作
●监督管理污染防治、核与辐射安全,组织开展中央环境保护督察等

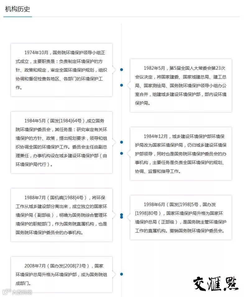
国务院环境保护主管部门经历了什么样的历史沿革?
事实上,在国务院诸多部门变革调整中,与环境保护有关的部门,尤其值得关注。从1974年,国务院环境保护领导小组正式成立,经过不断发展完善,到2008年,环境保护部作为一个新的国务院组成部门,期间经历了六次变革。

业务合作请联系QQ:1483501137


