点击上方“圳安居”,选择“关注”,并“设为星标”。土川为圳,圳安居是土川科技专注于深圳公租房、深圳保障性租赁住房、深圳安居房、深圳人才房、深圳共有产权房、及新政配售型保障房。保障房项目对应学位情况请关注公众号“圳先锋”!

269套可售型人才房(两房195套,三房74套)线上申请认购时间为:2025年4月3日18:00至2025年4月8日18:00。
本批次住房集中选房结束后如有剩余房源,实行“现场认购、即时选房、资格后审、动态公示”的方式开展常态化配售,不再另行发布配售通告。
欢迎扫描入群,群内可预约开发商销售现场看房

(一)润珑苑项目
润珑苑项目位于光明区凤凰东明大道以北,振发路以东,开发建设单位为深圳市润宏房地产有限公司,建设监管单位为深圳市光明区住房和建设局。本次配售房源位于1、2、3A、3B、4A、4B、5、6栋,共225套,其中:两房户型154套,建筑面积约69平方米;三房常规户型53套,建筑面积约89平方米;三房无障碍户型18套,建筑面积约89平方米。本项目配售均价为24294元/平方米(按建筑面积计算,不含室内装修)。本项目住宅塔楼为装配式建筑,交房标准见样板房和售房说明书,预计交付时间为2026年6月30日。

(上下滑动或点击放大查看完整表格)
(上下滑动或点击放大查看完整表格)
(二)悦见公园里项目
悦见公园里项目位于深圳市光明区公明街道振明路与宝来路交汇处南侧(近地铁6号线公明广场站),开发建设单位为深圳市天荣盛房地产开发有限公司,建设监管单位为深圳市光明区住房和建设局。本次配售房源均位于2栋,共44套,其中:建筑面积约69平方米的两房户型41套;建筑面积约88平方米的三房户型3套。配售房源住房均价为26610元/平方米(按建筑面积计算)。本项目住宅塔楼为装配式建筑,交房标准见样板房和售房说明书,预计交付时间为2025年12月28日。

(上下滑动或点击放大查看完整表格)
♪
官方通告原文
深圳市润宏房地产有限公司 深圳市天荣盛房地产开发有限公司关于润珑苑、悦见公园里项目剩余房源住房配售有关事项的通知
经深圳市光明区住房和建设局批准,润珑苑、悦见公园里共两个项目剩余房源住房(以下简称“本批次住房”)将面向符合条件的人才配售。现将本批次住房基本情况、配售价格、看房安排等有关事项通知如下:
一、基本情况及配售价格
本批次配售住房共269套,其中两房户型195套,三房户型74套。
(一)润珑苑项目
润珑苑项目位于光明区凤凰东明大道以北,振发路以东,开发建设单位为深圳市润宏房地产有限公司,建设监管单位为深圳市光明区住房和建设局。本次配售房源位于1、2、3A、3B、4A、4B、5、6栋,共225套,其中:两房户型154套,建筑面积约69平方米;三房常规户型53套,建筑面积约89平方米;三房无障碍户型18套,建筑面积约89平方米。本项目配售均价为24294元/平方米(按建筑面积计算,不含室内装修)。本项目住宅塔楼为装配式建筑,交房标准见样板房和售房说明书,预计交付时间为2026年6月30日。
(二)悦见公园里项目
悦见公园里项目位于深圳市光明区公明街道振明路与宝来路交汇处南侧(近地铁6号线公明广场站),开发建设单位为深圳市天荣盛房地产开发有限公司,建设监管单位为深圳市光明区住房和建设局。本次配售房源均位于2栋,共44套,其中:建筑面积约69平方米的两房户型41套;建筑面积约88平方米的三房户型3套。配售房源住房均价为26610元/平方米(按建筑面积计算)。本项目住宅塔楼为装配式建筑,交房标准见样板房和售房说明书,预计交付时间为2025年12月28日。
二、看房
看房采取网上和现场两种方式。因现场施工条件限制,提倡有认购申请意向的家庭采用网上看房的方式,了解项目户型及房源信息。
(一)网上看房
有认购申请意向的家庭可扫描本通知附件1的二维码在线看房。
(二)预约现场看房
有认购申请意向的家庭如需现场看房,可通过扫描附件2“润珑苑项目预约现场看房二维码”或“悦见公园里项目预约现场看房二维码”提交预约看房申请。
三、认购及选房
关于住房申请条件、申请材料、房源安排、选房方式、配售程序及其他提示,请查阅同步发布的《深圳市光明区住房和建设局关于润珑苑、悦见公园里项目剩余房源住房配售的通告》。
四、销售咨询电话
润珑苑项目咨询电话400-602-8888,接听时间:9:00-21:00。
悦见公园里项目咨询电话0755-27779666,接听时间:9:00-21:00。
深圳市光明区住房和建设局联系地址:光明区科联路与同仁路交叉口东南侧科润大厦A栋(深圳市光明区住房和建设局联系服务群众工作室),业务咨询电话:0755-23242627,接听时间:工作日9:00-12:00,14:00-18:00。
附件:1.本批次两个项目全景看房二维码
2.本批次两个项目预约现场看房二维码
3.润珑苑项目住房看房交通指引
4.润珑苑售房说明书
5.润珑苑住房房源价格表(两房户型)
6.润珑苑住房房源价格表(三房户型)
7.悦见公园里项目住房看房交通指引
8.悦见公园里售房说明书
9.悦见公园里住房房源价格表(两房户型)
10.悦见公园里住房房源价格表(三房户型)
深圳市润宏房地产有限公司
深圳市天荣盛房地产开发有限公司
2025年4月3日
♪
官方通告原文
深圳市光明区住房和建设局关于润珑苑、悦见公园里项目剩余房源住房配售的通告
《深圳市润宏房地产有限公司 深圳市天荣盛房地产开发有限公司关于润珑苑、悦见公园里项目剩余房源住房配售有关事项的通知》已在光明区政府在线网站发布。现就润珑苑、悦见公园里项目住房(以下简称“本批次住房”)的申请条件、房源安排、选房规则、配售流程等有关事项通告如下:
一、申请条件
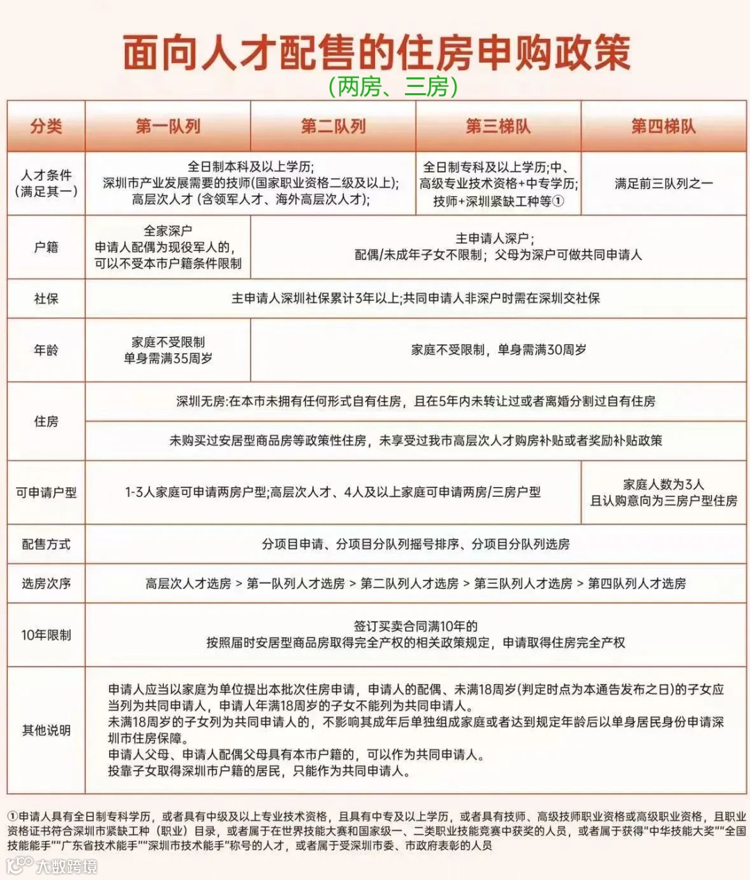
认购本批次住房,按照申请家庭资格条件分为四个队列,具体如下:
(一)第一队列:申请人具有全日制本科及以上学历(含教育部认可的境外高等院校毕业的归国留学人员),或者属于符合深圳市产业发展需要的技师(国家职业资格二级及以上),或者属于经深圳市人力资源和社会保障局认定的高层次人才(领军人才、海外高层次人才),或者属于深圳市人才主管部门备案的高精尖缺人才(2021年以来成功申报国家海外引才计划的人才、“鹏城孔雀计划”特聘岗位获聘人才);申请人、共同申请人均具有本市户籍(申请人配偶为现役军人的,可以不受本市户籍条件限制),申请人参加本市社会保险(养老保险或者医疗保险,不含少儿医疗保险,下同)累计缴纳3年以上;申请人为单身的,应当年满35周岁。
(二)第二队列:申请人人才认定标准与第一队列相同;申请人具有本市户籍,参加本市社会保险累计3年以上;申请人配偶、未成年子女不受本市户籍限制,未具有本市户籍的申请人配偶在本市正常缴纳社会保险,但在本市退休的除外;申请人为单身的,应当年满30周岁。
(三)第三队列:申请人具有全日制专科学历,或者具有中级及以上专业技术资格,且具有中专及以上学历,或者具有技师、高级技师职业资格或高级职业资格,且职业资格证书符合深圳市紧缺工种(职业)目录,或者属于在世界技能大赛和国家级一、二类职业技能竞赛中获奖的人员,或者属于获得“中华技能大奖”“全国技术能手”“广东省技术能手”“深圳市技术能手”称号的人才,或者属于受深圳市委、市政府表彰的人员;申请人具有本市户籍,参加本市社会保险累计3年以上;申请人配偶、未成年子女不受本市户籍限制,未具有本市户籍的申请人配偶在本市正常缴纳社会保险,但在本市退休的除外;申请人为单身的,应当年满30周岁。
(四)第四队列:申请人及共同申请人符合第一、第二、第三队列中任一队列的申请条件,家庭人口数为3人,且认购意向为三房户型住房。
申请家庭的学历、职业技术资格、户籍、社保、年龄、家庭人口数等以认购截止日的情况确定。
申请家庭在认购截止日前,还应符合下列条件:
1.申请人、共同申请人在本市未购买过准成本房、全成本房、社会微利房、全成本微利房、经济适用住房、限价商品房、安居型商品房等政策性住房,未享受过我市高层次人才购房补贴或者奖励补贴政策。
2.申请人、共同申请人在本市未拥有任何形式自有住房(含住房建设用地,下同)且在认购截止日前5年内未在本市转让过或者因离婚分割过自有住房。
申请人应当以家庭为单位提出本批次住房申请,申请人的配偶、未满18周岁(判定时点为本通告发布之日)的子女应当列为共同申请人,申请人年满18周岁的子女不能列为共同申请人。未满18周岁的子女列为共同申请人的,不影响其成年后单独组成家庭或者达到规定年龄后以单身居民身份申请深圳市住房保障。申请人父母、申请人配偶父母具有本市户籍的,可以作为共同申请人。
投靠子女取得深圳市户籍的居民,只能作为共同申请人。
二、申请材料
申请认购家庭应当通过线上提交以下材料:
(一)住房认购申请表;
(二)申请人的身份证、户口簿,共同申请人的身份证、户口簿(或出生证、收养证明、公证书等关系证明材料)及其他户籍证明;
(三)申请人配偶属现役军人的,提供军官证、士兵证;
(四)申请人及共同申请人的婚姻状况证明(初婚的提供结婚证;离异的提供离婚证和离婚协议、生效的法院判决书或调解书等离婚证明材料;再婚的提供结婚证及前段婚姻离婚证明材料;丧偶的提供丧偶证明材料;未婚的无须提供婚姻状况证明)。
(五)以下人才证明材料之一:
1.学历(学位)证书;
2.国家职业资格二级技师证书或国家职业资格一级/高级技师证书;
3.由深圳市人力资源和社会保障局出具的高层次人才证书;
4.全日制专科学历证书;
5.中级及以上专业技术资格证书,以及中专及以上学历证书;
6.技师职业资格证书、高级技师职业资格证书或高级职业资格证书;
7.世界技能大赛和国家级一、二类职业技能竞赛获奖证书;
8.“中华技能大奖”证书、“全国技术能手”证书、“广东省技术能手”证书或“深圳市技术能手”证书;
9.深圳市委、市政府表彰证书。
(六)申请人或共同申请人属于残疾人的,提供在认购截止日前由残疾人联合会或退役军人管理部门颁发的有效残疾证。
三、房源安排
本批次配售房源共269套,其中润珑苑项目225套,悦见公园里项目44套。润珑苑项目房源包括建筑面积约69平方米的两房户型154套;建筑面积约89平方米的三房常规户型53套;建筑面积约89平方米的三房无障碍户型18套。悦见公园里项目房源包括建筑面积约69平方米的两房户型41套;建筑面积约88平方米的三房常规户型3套。
(一)高层次人才及高精尖缺人才(不受家庭人口数限制),4人及以上家庭可认购两房户型或三房户型住房(含无障碍)。
(二)3人家庭可认购两房户型或三房户型住房(含无障碍)(认购三房户型(含无障碍)住房的为第四队列)。
(三)2人家庭、单身居民可认购两房户型住房。
家庭人口数按照符合条件的申请人、共同申请人的总人数予以确定。
无障碍住房优先面向申请人或共同申请人属于残疾人或老年人(年满60周岁及以上,判定时点为认购截止日)的认购申请家庭配售,如有剩余房源,可面向其他认购申请家庭配售。
四、配售方式
本批次住房实行集中认购、分队列摇号排序选房。
(一)认购申请方式
认购申请家庭可线上提交认购意向。其中认购申请三房常规户型、三房无障碍户型的家庭应线上分别提交认购申请。三房认购申请家庭可同时提交常规户型及三房无障碍户型两个户型或其中一个户型的认购意向。
(二)选房方式
本批次住房按两房户型、三房常规户型、三房无障碍户型分别组织选房。
选房顺序通过公证摇号确定(高层次人才、高精尖缺人才除外)。
两房户型的选房顺序依次为第一队列、第二队列、第三队列;三房常规户型的选房队列顺序依次为第一队列、第二队列、第三队列、第四队列。同一选房队列中,高层次人才、高精尖缺人才优先选房,选房顺序依次为高层次人才、高精尖缺人才。其中,高层次人才选房顺序按照高层次人才证书发放时间(以证书编号的年月日为准)的先后顺序确定,证书发放时间相同的,选房顺序按照认购编号先后顺序确定;高精尖缺人才选房顺序按照认购编号先后顺序确定。其他认购申请家庭由公证摇号确定的顺序依次选房。
三房无障碍户型由认购该户型的第一队列、第二队列、第三队列、第四队列中申请人或共同申请人属于残疾人或老年人(年满60周岁以上)的认购家庭优先选房,选房顺序按照公证摇号确定的顺序依次选房,其他认购申请家庭按照上述三房常规户型选房队列确定的选房顺序规则依次选房。房源选完即止。认购申请家庭选房时,只能在其认购意向项目中选择一套房源。
五、配售程序
(一)线上申请认购
申请人进入深圳市住房和建设局官方网站—政务服务—服务主题—住房保障服务—面向人才配售住房申请(“住房保障个人服务窗口”上方)填报申请信息,线上提交申请材料,同时签署诚信申报声明,对申请材料和申报信息的真实性、准确性、合法性负责。认购申请家庭可在规定时间内登录信息平台提交人才住房认购申请并取得申请受理回执号。
线上申请认购时间为:2025年4月3日18:00至2025年4月8日18:00。认购截止日前未线上提交认购申请的,视为放弃认购,认购截止日后不再受理认购申请。认购申请家庭需调整认购意向的,应当于认购截止日前登录深圳市住房和建设局官方网站进行变更,逾期不予变更。
认购申请家庭已签订其它保障性住房项目认购协议书且仍有效的,不接受此次认购申请。
(二)看房
看房安排以《深圳市润宏房地产有限公司 深圳市天荣盛房地产开发有限公司关于润珑苑、悦见公园里项目剩余房源住房配售有关事项的通知》为准。
(三)认购资格审核结果公示
深圳市光明区住房和建设局会同相关部门对全部认购申请家庭进行资格审核。审核结果将在政府网站公示5个工作日。认购申请家庭如需放弃本次认购申请,应当在公示期内登录深圳市住房和建设局官方网站提交放弃认购申请。
认购申请家庭对资格审核结果有异议的,应当在公示期间持相关证明材料向深圳市光明区住房和建设局提出异议申请。公示期满后,不再受理认购申请家庭异议申请。
深圳市光明区住房和建设局对认购申请家庭异议申请进行复核。异议成立的,更正认购申请家庭审核结果,并在深圳市光明区政府在线官方网站发布终审合格认购申请家庭名单。
(四)公证摇号
终审合格认购申请家庭名单发布后,深圳市光明区住房和建设局将发布本批次住房配售摇号公告。由公证处对终审合格的认购申请家庭(不含高层次人才、高精尖缺人才),通过摇号方式分别确定本批次住房两房户型、三房常规户型和三房无障碍户型各队列认购申请家庭的选房顺序号,摇号结果在深圳市光明区政府在线官方网站发布。
(五)发布选房通告
深圳市光明区住房和建设局根据公证摇号确定的选房顺序号及高层次人才所持高层次人才证书发放的时间顺序或认购编号先后顺序、高精尖缺人才的认购编号先后顺序,分别确定本批次住房终审合格认购申请家庭的选房顺序及选房名单,并在深圳市光明区政府在线官方网站发布本批次住房的选房通告及选房名单、选房顺序。
(六)选房及签约
选房通告及选房顺序、选房名单发布后,认购申请家庭即可登录深圳市住房和建设局官方网站,在线打印《选房通知书》。
认购申请家庭须按《选房通知书》规定时间到指定地点选房,并按照选房顺序依次选房,房源选完即止。
认购申请家庭选定房号后,应当签订认购协议书。
认购申请家庭应按照认购协议书的规定时间缴纳购房款并签订住房买卖合同。未在规定时间内缴纳购房款、签订买卖合同的,视为主动放弃本次认购。
六、其他提示
(一)符合本通告规定条件的安居型商品房在册轮候人可认购本批次住房,签订买卖合同后,自动退出安居型商品房轮候册。
(二)本批次住房的产权管理、使用和处分、监督管理和法律责任等内容按照《深圳市保障性住房条例》《深圳市安居型商品房建设和管理暂行办法》及相关规定执行。购房人的不动产权证书登记为安居型商品房。签订买卖合同满10年的,可按照届时安居型商品房取得完全产权的相关政策规定,申请取得住房完全产权。
(三)线上提交认购申请后至签订买卖合同前,申请人、共同申请人的住房、家庭人口、户籍、婚姻、学历学位、职业或技术资格证书、深圳市高层次人才证书等信息发生变化的,应及时登录深圳市住房和建设局官方网站—政务服务—服务主题—住房保障服务—面向人才配售住房申请(“住房保障个人服务窗口”上方)变更相关信息。信息变更后经审核不再符合申请条件或认购住房户型面积标准的,将取消认购申请家庭的认购资格。上述信息发生变化后未及时变更,且不再符合申请条件或认购住房户型面积标准的,将依照《深圳市保障性住房条例》及相关法律、法规、规章予以处理。
有关信息变化且属于离婚情形的,申请人及原配偶须共同前往深圳市光明区住房和建设局办理信息变更,由符合条件的一方继续认购住房;双方都符合条件的,可协商确定其中一方继续认购住房。
(四)生成的认购编号仅对本批次住房配售有效。
(五)根据《深圳经济特区房地产转让条例》有关规定,认购申请家庭签订买卖合同后,若买受人中包含境外(含港澳台)人士,应当履行合同公证手续。未提供合同公证文书的,合同将不予备案。
(六)本批次住房集中选房结束后如有剩余房源,实行“现场认购、即时选房、资格后审、动态公示”的方式开展常态化配售,不再另行发布配售通告。具体如下:
1.配售时间:在本批次选房结束后的第5个工作日起,选房工作时间为每天9:00--18:00。
2.选房地点:润珑苑项目销售中心(地址:深圳市光明区东明大道松白路口附近(润宏城·润珑苑));悦见公园里项目营销中心(地址:深圳市光明区松白路与红花中路交汇处)。
3.配售对象:符合本通告规定条件范围内的配售对象,自行前往选房地点。
4.房源情况:本批次集中选房结束后的剩余房源,可登录深圳市住房和建设局网站查看;常态化配售开展期间的可选房源,可登录深圳市住房和建设局网站或在项目销售现场查看。
5.线上预约:认购申请家庭可通过深圳市住房和建设局网站进行线上预约,填写预约信息并自行下载《认购申请家庭信息登记表》打印填写(也可在营销中心现场领取填写)。
6.选房流程:认购申请家庭按预约的时间到达选房地点,经开发建设单位审核申请情况后进行房号预选,预选房号后现场转账缴纳认购订金人民币2万元整,凭认购订金缴纳时间先后顺序依次进行签到并领取签到号,按签到顺序依次选房。选定房号后,当场签订认购协议书。
认购申请家庭的选房时间不超过5分钟,未在规定时间内选房的,视为放弃原选房顺序,选房顺序号失效。未及时完成选房的认购申请家庭如需再次选房,应重新签到并按照新的选房顺序号进行选房。
认购申请家庭选定住房但未在当日内签订认购协议书的,视为放弃认购,开发建设单位退还认购订金。
7.审核公示:认购家庭签订认购协议书2日内登录深圳市住房和建设局网站,线上正式提交认购资格申请,同时签署诚信申报声明,对申请材料和申报信息的真实性、准确性、合法性负责。认购家庭提交认购资格申请后,光明区住房和建设局会同相关部门组织资格审核,并在深圳市住房和建设局网站动态公示认购资格审核及选房结果。
认购申请家庭签订认购协议书后未在规定时间内线上提交认购资格申请的,视为放弃认购,开发建设单位与认购申请家庭解除认购协议书,退还认购订金。
认购资格审核不合格的,开发建设单位与认购申请家庭解除认购协议书,退还认购订金。
8.异议处理:审核不合格的认购申请家庭对认购资格审核结果持有异议的,可在公示期内持相关证明材料向光明区住房和建设局提出异议申请。光明区住房和建设局对认购申请家庭异议申请进行复核,异议成立的,更正认购申请家庭认购资格审核结果,并在深圳市住房和建设局网站重新公示审核结果5个工作日。
9.购房签约:公示期满,符合条件的认购家庭在认购协议书规定的时间内缴纳房款,与开发单位签订住房买卖合同。认购家庭未在规定时间内缴纳购房款、签订买卖合同的,视为主动放弃认购,开发建设单位解除认购协议书,退还认购订金。认购申请家庭选房结果在政府网站动态公示。
10.变更处理:认购申请家庭从签订认购协议书至签订买卖合同前,申请人、共同申请人的住房、家庭人口、户籍、婚姻、人才认定证书等信息发生变化的,应当及时办理信息变更。信息变更后经审核不再符合申请条件或者认购住房面积标准的,取消认购申请家庭的认购资格。
认购申请家庭相关信息发生变化后未及时变更,且不再符合申请条件或者认购住房面积标准的,依照《深圳市保障性住房条例》及相关法律、法规、规章予以处理。
常态化配售有关事宜如有调整,将另行通知。
(七)业务咨询地址及电话
润珑苑项目咨询电话:400-602-8888;悦见公园里项目咨询电话:0755-27779666。接听时间:9:00-21:00。
深圳市光明区住房和建设局联系地址:光明区科联路与同仁路交叉口东南侧科润大厦A栋,业务咨询电话:0755-23242627。接听时间:工作日9:00-12:00,14:00-18:00。
(八)市民如发现违法违规线索,可通过来电、来信、来访等方式向深圳市住房主管部门投诉、举报。
深圳市光明区住房和建设局
2025年4月3日
● 2024版深圳可售型人才住房申请条件、申请资料、配售流程
● 安居房人才房取得完全产权计算公式等政策全文
● 教育资讯深圳市
● 配售及配租中的楼盘对应学校
● 学位申请指南
● 转学插班指南
● 学区划分
● 积分办法
● 往年录取积分



1.不动产查档单(无房证明)
2. 政策性住房信息结果单
3.社保查询
4.个人征信报告
5.学历证书查询
6.专业技术资格证书


人才房系统申请入口: 深圳住建局住房保障页面 https://zjj.sz.gov.cn/ztfw/zfbz/的 “面向人才配售住房申请”



特别说明:本文由【公众号•圳安居】编辑整理发布,转载请注明!
—————————————————————
来源:深圳市住建局教育局等政府网站和媒体
(如属原创侵权,请联系编辑删除相关内容)

(即将配售,群内可预约看房)

(即将配售,群内可预约看房)
【土川科技】深圳租房买房,找锋哥更实惠!
点击下方名片,关注

