点击上方“圳安居”,选择“关注”,并“设为星标”。土川为圳,圳安居是土川科技专注于深圳公租房、深圳保障性租赁住房、深圳安居房、深圳人才房、深圳共有产权房、及新政配售型保障房。保障房项目对应学位情况请关注公众号“圳先锋”!

据【土川科技】锋哥获悉,天健和郡府人才房2025年3月29日选房结束,361户已选80套,选房率22%。房源共201套三房(含42套无障碍三房),剩余121套,本次去化率39%。预计下批次还有约6套两房退出来,对于要选好地段但资金不是很充裕更看重两房的粉丝朋友们,可以重点关注下。今天周五,深铁璟城人才房预计4月供应,周末想看房的粉丝朋友们可以扫文末群二维码预约看样板房。

除天健和郡府外,宝安区新安街道还有几个人才安居房有剩余房源可供大家选择,海乐华府人才房41套,海岸悦府人才房153套,瑞璟湾居安居房5套,邻里间家园安居房23套。还有个棚改的新人才房项目也位于宝安新安街道,庆宜华苑一期156套,二期约432套人才房(群二维码如上),详见之前推文 庆宜华苑营销设计招标!新安棚改人才房或年内配售 。此6个项目累计还可提供1014套人才安居房,两房、三房、四房房源数分布如下表格。
♪
官方通告原文
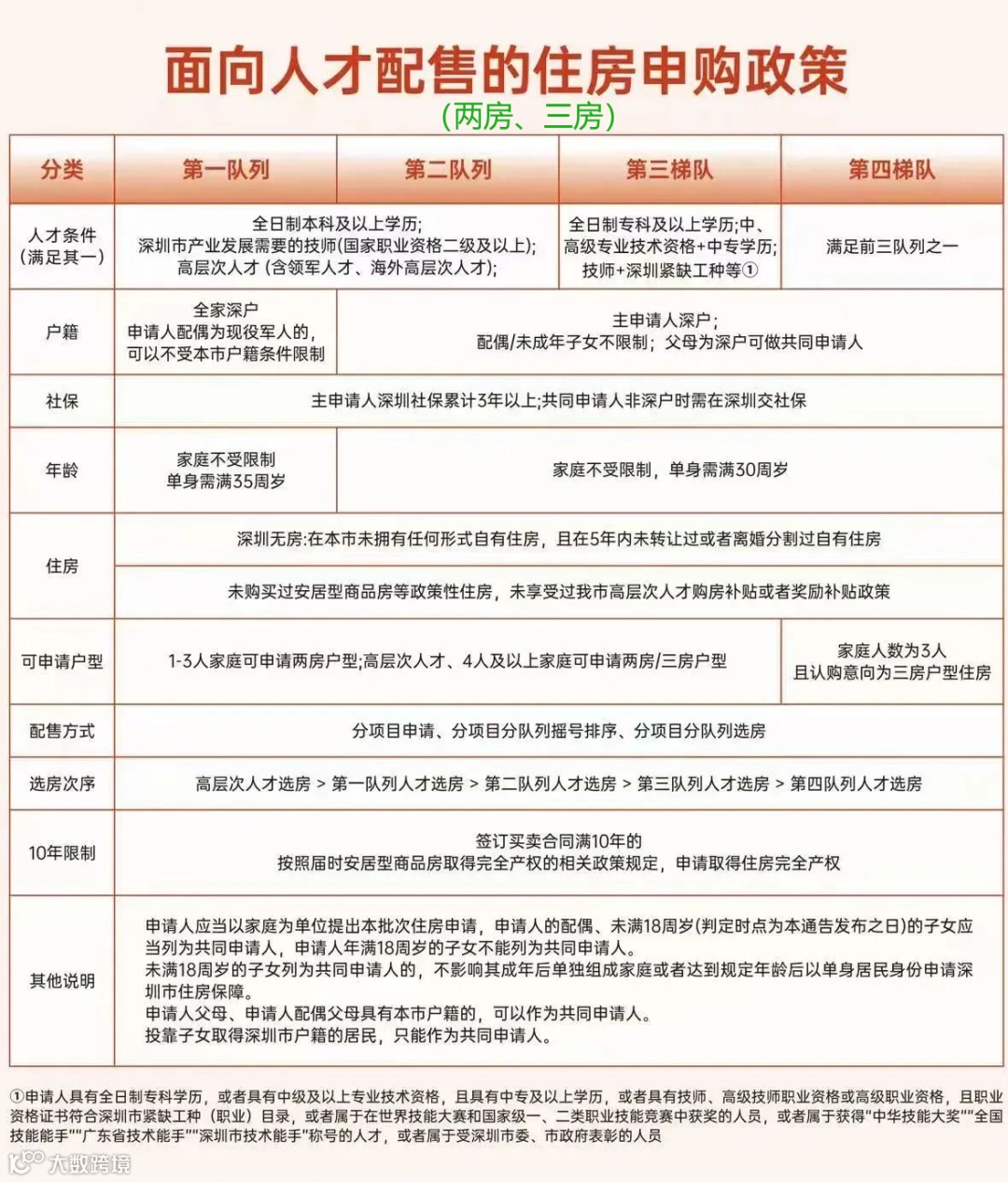
● 2024版深圳可售型人才住房申请条件、申请资料、配售流程
● 安居房人才房取得完全产权计算公式等政策全文
● 教育资讯深圳市
● 配售及配租中的楼盘对应学校
● 学位申请指南
● 转学插班指南
● 学区划分
● 积分办法
● 往年录取积分



1.不动产查档单(无房证明)
2. 政策性住房信息结果单
3.社保查询
4.个人征信报告
5.学历证书查询
6.专业技术资格证书


人才房系统申请入口: 深圳住建局住房保障页面 https://zjj.sz.gov.cn/ztfw/zfbz/的 “面向人才配售住房申请”



特别说明:本文由【公众号•圳安居】编辑整理发布,转载请注明!
—————————————————————
来源:深圳市住建局教育局等政府网站和媒体
(如属原创侵权,请联系编辑删除相关内容)


(即将配售,群内可预约看房)


【土川科技】深圳租房买房,找锋哥更实惠!
点击下方名片,关注

