点击上方“圳安居”,选择“关注”,并“设为星标”。土川为圳,圳安居是土川科技专注于深圳公租房、深圳保障性租赁住房、深圳安居房、深圳人才房、深圳共有产权房、及新政配售型保障房。保障房项目对应学位情况请关注公众号“圳先锋”!

今年2月10日的时候,本公众号文章《四房人才房去化压力依然很大,条件有待进一步放宽》中提到过:“据小编了解,很多本科多子女家庭对四房还是非常感兴趣的,若是家庭人口数能进一步放宽的话,相信会有不错的结果。”
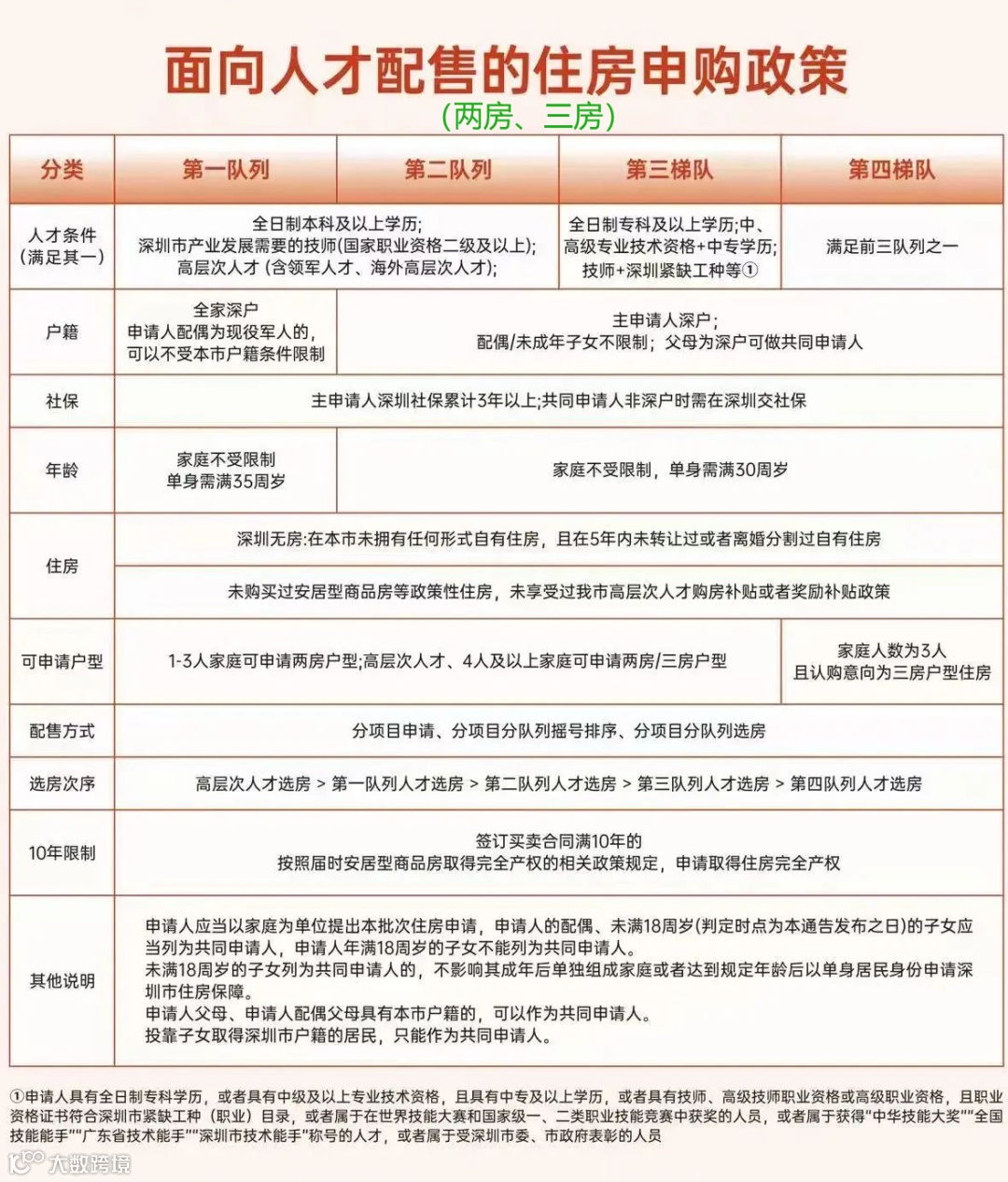
据坊间传闻,深圳四房人才房即将迎来重大调整,全日制本科家庭人口数有望进一步放宽至四人,有2个未成年子女。以下为深圳市四房可售型人才房申请条件,符合条件有家庭可以重点关注。

据不完全统计,深圳四房人才房项目有以下这些,其中只有新城华苑四房配售过,预计五一后再次发车。
新城华苑63套四房人才房即将配售

新城华苑属于会展新城板块,大前海范围,位于深圳西部核心。这个项目交通和商业配套非常不错,学校离得也近,不过是新校,教学质量如何有待时间验证。项目有个明显的缺点就是有飞机噪音,对噪音敏感的家庭需要慎重考虑。
新城华苑坐拥地铁12/20号线双轨枢纽,距离12号线海上田园南站约50米,距离20号线会展城站约700米;项目与全球最大室内滑雪场“华发超雪中心”及深圳国际会展中心形成“冰雪+会展”双核驱动,商业矩阵涵盖10万㎡冰雪主题商圈、23万㎡会展湾商业圈及京基百纳等百万级商圈,构建起“会展-文旅-消费”闭环生态;教育配套方面,项目配建18班幼儿园,并与宝安中学(集团)第二外国语学校联合打造的九年一贯制会展城实验学校形成12年教育链。

产品端突破人才房设计局限,以82%高得房率实现空间高效利用,117㎡四房户型采用南北通透四面宽设计,搭配餐客厨阳台一体化公区,兼顾功能性与舒适度。
宝中三项目97套四房人才房
海岸悦府(18套四房)、海乐华府(2套四房)和天键和郡府(77套四房)三个项目之间直线距离不超1.3公里,属于宝中地段,是全市公共配套最为集中的片区之一。包括有欢乐港湾、深圳滨海艺术中心、多个公园、图书馆、青少年宫、科技馆、体育中心、歌剧院、多所三甲医院等;周边还有深圳书城湾区城、宝安区工人文化宫、宝安区公共文化艺术中心等即将开业。
宝中商业方面也是非常发达,根据赢商网最新发布的《2025年1月深圳人气购物中心榜单》揭示,深圳排名前十的购物中心,宝中就占了有三。其中前海壹方城以7.85人气指数稳居全市第二,36万㎡巨舰级体量;欢乐港湾与海雅缤纷城则分别位于第6名与第9名。此外,大仟里也进入了TOP20的行列,位居第11位。
这三个项目里,离地铁站最近的是天键和郡府,距离5号线翻身站步行距离约394米。看重教育的家庭则可以考虑海岸悦府、海乐华府,根据2024年学区划分,这两个项目都在宝安区实验学校、宝安区实验学校(集团)海乐实验学校的招生范围之内。宝安实验是宝安区排名比较靠前的学校,2024年公办普高录取率有75%+,远超深圳平均水平52%。
龙华三项目1168套四房人才房
龙华民治有3个四房人才房项目:安居华越龙苑495套四房、安居中龙苑585套四房、安居颂龙苑88套四房。相比宝安,龙华这3个合计提供了上千套四房,妥妥的供应大户。
这3个盘是相互紧挨着,号称龙华三龙,目前只有安居华越龙苑的三房曾配售过。这三个项目最大的优势就是毗邻新开学的72班九年一贯制学校——深圳中学龙华分校。不过值得注意的是,深圳中学龙华分校首届招生录取积分就很高,录到了1类,新购房家庭不一定上得了。

根据2024年学区划分,这三个盘在以下学校的招生范围之内。
商业配套方面:附近有大型商业有壹方天地(约1公里)——60万㎡旗舰商业集群,含山姆会员店、佐阾香颂购物中心等,满足一站式消费需求。周边还有天虹购物中心(2公里)、红山6979(3公里)等,能够提供多元化消费选择。
这三个项目附近有在建的22号线和25号线油松站,离在建的22号线民治北站也不远,不过距离现在地铁站6号线上芬和4号线龙华步行要2公里多,有点远。
● 2024版深圳可售型人才住房申请条件、申请资料、配售流程
● 安居房人才房取得完全产权计算公式等政策全文
● 教育资讯深圳市
● 配售及配租中的楼盘对应学校
● 学位申请指南
● 转学插班指南
● 学区划分
● 积分办法
● 往年录取积分



1.不动产查档单(无房证明)
2. 政策性住房信息结果单
3.社保查询
4.个人征信报告
5.学历证书查询
6.专业技术资格证书


人才房系统申请入口: 深圳住建局住房保障页面 https://zjj.sz.gov.cn/ztfw/zfbz/的 “面向人才配售住房申请”




特别说明:本文由【公众号•圳安居】编辑整理发布,转载请注明!
—————————————————————
来源:深圳市住建局教育局等政府网站和媒体
(如属原创侵权,请联系编辑删除相关内容)
深铁璟城人才房744套开放样板房



【土川科技】深圳租房买房,找锋哥更实惠!
点击下方名片,关注

