点击上方“圳安居”,选择“关注”,并“设为星标”。土川为圳,圳安居是土川科技专注于深圳公租房、深圳保障性租赁住房、深圳安居房、深圳人才房、深圳共有产权房、及新政配售型保障房。保障房项目对应学位情况请关注公众号“圳先锋”!

新城华苑人才房2025年3月19日晚上选房,19:30-20:30 【1~162号】两房,21:00-22:00【163-225号】两房,22:30-23:00【1-65号】三房,时间:提前10分钟,进场签到。
选房地址:宝安区沙井街道华发冰雪世界极地绿洲展示厅·新城华苑营销中心
地铁:20号线会展城B出口,左手边100米
自驾:请按照下方定位导航(建议用高德地图导)或者搜索🔎 极地绿洲展示厅
本次配售共36套现房,其中两房34套,三房2套,配售均价为30482元/平方。
通告原文链接:
http://www.baoan.gov.cn/bajshej/gkmlpt/content/12/12077/post_12077496.html#22388
天健和郡府人才房,本批次住房资格审核合格的认购申请家庭共360户,三房第一队列35户,第二队列35户,第三队列32户 ,第四队列268户,预计人人有份。
本次配售201套约89平的三房,均价为46926元/平,带装修,预计明年2026年6月30日交房。
♪
官方通告原文
♪
官方通告原文
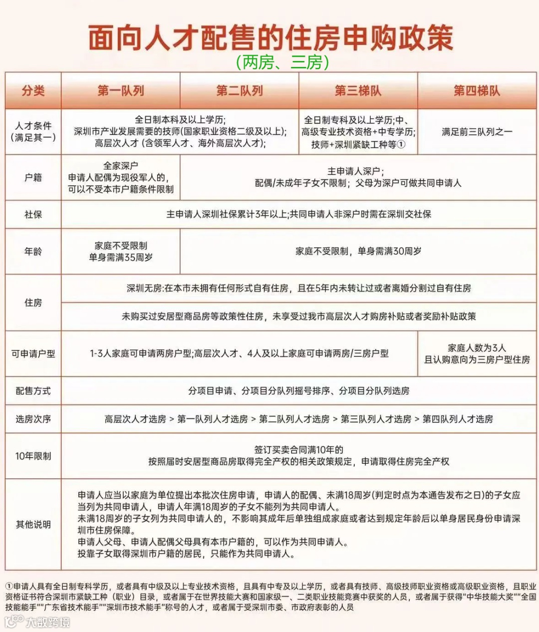
● 2024版深圳可售型人才住房申请条件、申请资料、配售流程
● 安居房人才房取得完全产权计算公式等政策全文
● 教育资讯深圳市
● 配售及配租中的楼盘对应学校
● 学位申请指南
● 转学插班指南
● 学区划分
● 积分办法
● 往年录取积分



1.不动产查档单(无房证明)
2. 政策性住房信息结果单
3.社保查询
4.个人征信报告
5.学历证书查询
6.专业技术资格证书



特别说明:本文由【公众号•圳安居】编辑整理发布,转载请注明!
—————————————————————
来源:深圳市住建局教育局等政府网站和媒体
(如属原创侵权,请联系编辑删除相关内容)

【宝安】珈誉府7区共有产权房群
【土川科技】深圳租房买房,找锋哥更实惠!
点击下方名片,关注

