点击上方“圳安居”,选择“关注”,并“设为星标”。土川为圳,圳安居是土川科技专注于深圳公租房、深圳保障性租赁住房、深圳安居房、深圳人才房、深圳共有产权房、及新政配售型保障房。保障房项目对应学位情况请关注公众号“圳先锋”!

据【土川科技】锋哥获悉,2025年5月29日上午天健和郡府、安居华越龙苑人才房完成了公证摇号,2025年5月28日上午新城华越四房人才房完成了公证摇号。摇号结果如下,锋哥预测三大人才房即将进行选房,最快明天选房赶在端午节放假前。
附件一:住保售〔2025〕005号批次项目两房户型的第一队列公证摇号结果。
附件二:住保售〔2025〕005号批次项目两房户型的第二队列公证摇号结果。
附件三:住保售〔2025〕005号批次项目两房户型的第三队列公证摇号结果。
附件四:住保售〔2025〕005号批次项目三房户型的第一队列公证摇号结果。
附件五:住保售〔2025〕005号批次项目三房户型的第二队列公证摇号结果。
附件六:住保售〔2025〕005号批次项目三房户型的第三队列公证摇号结果。
附件七:住保售〔2025〕005号批次项目三房户型的第四队列公证摇号结果。
附件一:住保售〔2025〕004号批次住房三房户型第一队列公证摇号结果。
附件二:住保售〔2025〕004号批次住房三房户型第二队列公证摇号结果。
附件三:住保售〔2025〕004号批次住房三房户型第三队列公证摇号结果。
附件四:住保售〔2025〕004号批次住房三房户型第四队列公证摇号结果。
附件一:〔2025〕007号批次项目四房户型的第一队列公证摇号结果。
附件二:〔2025〕007号批次项目四房户型的第四队列公证摇号结果。
附件三:〔2025〕007号批次项目四房户型的第五队列公证摇号结果。
附件四:〔2025〕007号批次项目四房户型的第六队列公证摇号结果
♪
官方通告原文
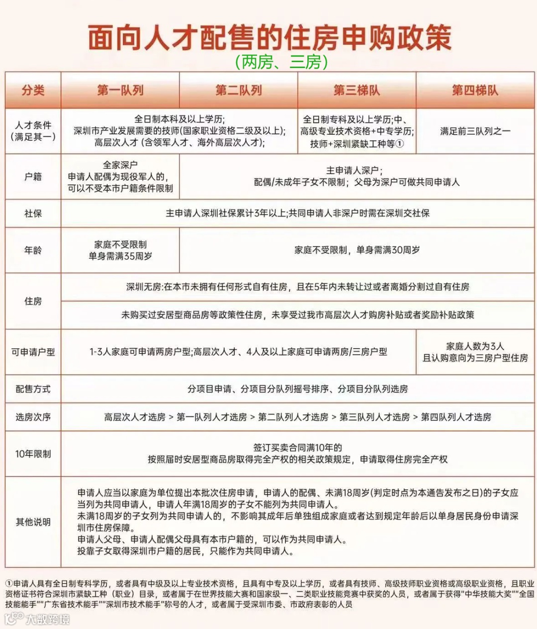
● 2024版深圳可售型人才住房申请条件、申请资料、配售流程
● 安居房人才房取得完全产权计算公式等政策全文
● 教育资讯深圳市
● 配售及配租中的楼盘对应学校
● 学位申请指南
● 转学插班指南
● 学区划分
● 积分办法
● 往年录取积分



1.不动产查档单(无房证明)
2. 政策性住房信息结果单
3.社保查询
4.个人征信报告
5.学历证书查询
6.专业技术资格证书


人才房系统申请入口: 深圳住建局住房保障页面 https://zjj.sz.gov.cn/ztfw/zfbz/的 “面向人才配售住房申请”


特别说明:本文由【公众号•圳安居】编辑整理发布,转载请注明!
—————————————————————
来源:深圳市住建局教育局等政府网站和媒体
(如属原创侵权,请联系编辑删除相关内容)

【土川科技】深圳租房买房,找锋哥更实惠!
点击下方名片,关注

