点击上方“圳安居”,选择“关注”,并“设为星标”。土川为圳,圳安居是土川科技专注于深圳公租房、深圳保障性租赁住房、深圳安居房、深圳人才房、深圳共有产权房、及新政配售型保障房。保障房项目对应学位情况请关注公众号“圳先锋”!

据【土川科技】锋哥获悉,截至2025年6月13日,5249套公租房认租中,687套人才房认购中,469套安居房13日9点申购。
南山区5000套公租房三年补租56700至105300元,2025年6月12日开始申请,详见锋哥推文 5000套公租房退库补贴来了!最高可领105300元 。
深铁阅云境人才房287套2025年6月12日审核结果发布,申购火爆出现6户抢1套,详见锋哥推文 1841户抢287套,附上车预测!这个人才房太火爆了 。
光明区明皓府、安居瑾华庭、明汇府、电建地产洺悦府、华润置地公园九里花园、金融街华发融御花园、中海寰宇时代花园、玺云著花园、东明公寓、光谷苑共10个项目 1946套保租房2025年6月12日摇号结果已出 详见锋哥推文 结果抢先看!第七批保租房摇号结果发布了 。
伟城贤德瑞府位于光明区公明街道,本次供应房源共469套安居房,其中:两房户型房源339套,建筑面积约70平方米;三房户型房源130套,建筑面积约90平方米,预计交付使用时间为2025年11月30日。网上申请时间为:2025年6月13日9:00至2025年6月22日18:00。
交通配套:项目紧邻地铁13号线二期北延段公明北站(在建,预计2025年通车),步行即可直达地铁站。13号线作为深圳西部“科技专线”,串联南山科技园、留仙洞总部基地、光明科学城等核心区域,未来通车后,从项目出发可实现“30分钟直达南山科技园”,大幅缩短跨区通勤时间。此外,规划中的地铁26号线也将经过项目周边,进一步强化区域交通网络。对于自驾出行者,项目周边约2公里即可接入南光高速,直达南山、宝安;约2.9公里可达龙大高速,无红绿灯直通龙华、福田。
此外,集中配售的人才房有三个项目共217套,分别是海岸悦府164套,安居福汇阁47套,安居鸿栖台6套,认购截止时间为2025年6月22日18:00。
公租房方面,除南山区5000套公租房补租外,还有坪山区公租房249套,面向符合收入财产限额的轮候家庭配租。锋哥提醒,警惕超额申请会要求强制退库的风险。认租截止时间为2025年6月16日17:30。
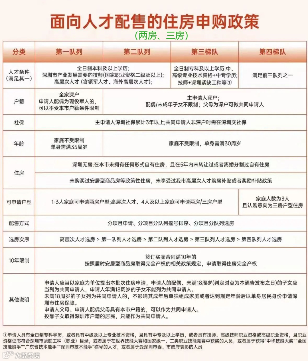
● 2024版深圳可售型人才住房申请条件、申请资料、配售流程
● 安居房人才房取得完全产权计算公式等政策全文
● 教育资讯深圳市
● 配售及配租中的楼盘对应学校
● 学位申请指南
● 转学插班指南
● 学区划分
● 积分办法
● 往年录取积分



1.不动产查档单(无房证明)
2. 政策性住房信息结果单
3.社保查询
4.个人征信报告
5.学历证书查询
6.专业技术资格证书


人才房系统申请入口: 深圳住建局住房保障页面 https://zjj.sz.gov.cn/ztfw/zfbz/的 “面向人才配售住房申请”


特别说明:本文由【公众号•圳安居】编辑整理发布,转载请注明!
—————————————————————
来源:深圳市住建局教育局等政府网站和媒体
(如属原创侵权,请联系编辑删除相关内容)



【土川科技】深圳租房买房,找锋哥更实惠!
点击下方名片,关注

