
2018年5月17日,住房城乡建设部办公厅颁发《关于实施〈危险性较大的分部分项工程安全管理规定〉有关问题的通知》(建办质[2018]31号),对“危大工程范围”进行了多处修改。
住建部在《危险性较大的分部分项工程安全管理规定》中要求:
对于超过一定规模的危大工程,施工单位应当组织召开专家论证会对专项施工方案进行论证。
具体范围如下:
超过一定规模的危险性较大的分部分项工程范围
一、深基坑工程
开挖深度超过5m(含5m)的基坑(槽)的土方开挖、支护、降水工程。
二、模板工程及支撑体系
(一)各类工具式模板工程:包括滑模、爬模、飞模、隧道模等工程。
(二)混凝土模板支撑工程:搭设高度8m及以上,或搭设跨度18m及以上,或施工总荷载(设计值)15kN/m2及以上,或集中线荷载(设计值)20kN/m及以上。
(三)承重支撑体系:用于钢结构安装等满堂支撑体系,承受单点集中荷载7kN及以上。
三、起重吊装及起重机械安装拆卸工程
(一)采用非常规起重设备、方法,且单件起吊重量在100kN及以上的起重吊装工程。
(二)起重量300kN及以上,或搭设总高度200m及以上,或搭设基础标高在200m及以上的起重机械安装和拆卸工程。
四、脚手架工程
(一)搭设高度50m及以上的落地式钢管脚手架工程。
(二)提升高度在150m及以上的附着式升降脚手架工程或附着式升降操作平台工程。
(三)分段架体搭设高度20m及以上的悬挑式脚手架工程。
五、拆除工程
(一)码头、桥梁、高架、烟囱、水塔或拆除中容易引起有毒有害气(液)体或粉尘扩散、易燃易爆事故发生的特殊建、构筑物的拆除工程。
(二)文物保护建筑、优秀历史建筑或历史文化风貌区影响范围内的拆除工程。
六、暗挖工程
采用矿山法、盾构法、顶管法施工的隧道、洞室工程。
七、其它
(一)施工高度50m及以上的建筑幕墙安装工程。
(二)跨度36m及以上的钢结构安装工程,或跨度60m及以上的网架和索膜结构安装工程。
(三)开挖深度16m及以上的人工挖孔桩工程。
(四)水下作业工程。
(五)重量1000kN及以上的大型结构整体顶升、平移、转体等施工工艺。
(六)采用新技术、新工艺、新材料、新设备可能影响工程施工安全,尚无国家、行业及地方技术标准的分部分项工程。
附:“危大工程范围”新旧对比










文件原文:
住房城乡建设部办公厅关于实施《危险性较大的分部分项工程安全管理规定》有关问题的通知
建办质〔2018〕31号
各省、自治区住房城乡建设厅,北京市住房城乡建设委、天津市城乡建设委、上海市住房城乡建设管委、重庆市城乡建设委,新疆生产建设兵团住房城乡建设局:
为贯彻实施《危险性较大的分部分项工程安全管理规定》(住房城乡建设部令第37号),进一步加强和规范房屋建筑和市政基础设施工程中危险性较大的分部分项工程(以下简称危大工程)安全管理,现将有关问题通知如下:
一、关于危大工程范围
危大工程范围详见附件1。超过一定规模的危大工程范围详见附件2。
二、关于专项施工方案内容
危大工程专项施工方案的主要内容应当包括:
(一)工程概况:危大工程概况和特点、施工平面布置、施工要求和技术保证条件;
(二)编制依据:相关法律、法规、规范性文件、标准、规范及施工图设计文件、施工组织设计等;
(三)施工计划:包括施工进度计划、材料与设备计划;
(四)施工工艺技术:技术参数、工艺流程、施工方法、操作要求、检查要求等;
(五)施工安全保证措施:组织保障措施、技术措施、监测监控措施等;
(六)施工管理及作业人员配备和分工:施工管理人员、专职安全生产管理人员、特种作业人员、其他作业人员等;
(七)验收要求:验收标准、验收程序、验收内容、验收人员等;
(八)应急处置措施;
(九)计算书及相关施工图纸。
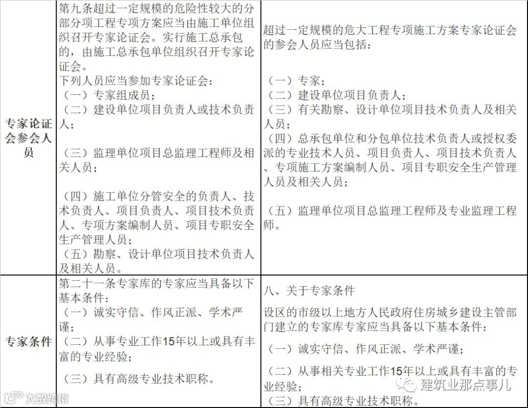
三、关于专家论证会参会人员
超过一定规模的危大工程专项施工方案专家论证会的参会人员应当包括:
(一)专家;
(二)建设单位项目负责人;
(三)有关勘察、设计单位项目技术负责人及相关人员;
(四)总承包单位和分包单位技术负责人或授权委派的专业技术人员、项目负责人、项目技术负责人、专项施工方案编制人员、项目专职安全生产管理人员及相关人员;
(五)监理单位项目总监理工程师及专业监理工程师。
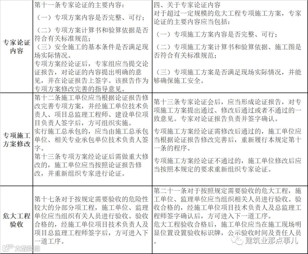
四、关于专家论证内容
对于超过一定规模的危大工程专项施工方案,专家论证的主要内容应当包括:
(一)专项施工方案内容是否完整、可行;
(二)专项施工方案计算书和验算依据、施工图是否符合有关标准规范;
(三)专项施工方案是否满足现场实际情况,并能够确保施工安全。
五、关于专项施工方案修改
超过一定规模的危大工程专项施工方案经专家论证后结论为“通过”的,施工单位可参考专家意见自行修改完善;结论为“修改后通过”的,专家意见要明确具体修改内容,施工单位应当按照专家意见进行修改,并履行有关审核和审查手续后方可实施,修改情况应及时告知专家。
六、关于监测方案内容
进行第三方监测的危大工程监测方案的主要内容应当包括工程概况、监测依据、监测内容、监测方法、人员及设备、测点布置与保护、监测频次、预警标准及监测成果报送等。
七、关于验收人员
危大工程验收人员应当包括:
(一)总承包单位和分包单位技术负责人或授权委派的专业技术人员、项目负责人、项目技术负责人、专项施工方案编制人员、项目专职安全生产管理人员及相关人员;
(二)监理单位项目总监理工程师及专业监理工程师;
(三)有关勘察、设计和监测单位项目技术负责人。
八、关于专家条件
设区的市级以上地方人民政府住房城乡建设主管部门建立的专家库专家应当具备以下基本条件:
(一)诚实守信、作风正派、学术严谨;
(二)从事相关专业工作15年以上或具有丰富的专业经验;
(三)具有高级专业技术职称。
九、关于专家库管理
设区的市级以上地方人民政府住房城乡建设主管部门应当加强对专家库专家的管理,定期向社会公布专家业绩,对于专家不认真履行论证职责、工作失职等行为,记入不良信用记录,情节严重的,取消专家资格。
《关于印发〈危险性较大的分部分项工程安全管理办法〉的通知》(建质﹝2009﹞87号)自2018年6月1日起废止。
附件:
1.危险性较大的分部分项工程范围
2.超过一定规模的危险性较大的分部分项工程范围
中华人民共和国住房和城乡建设部办公厅
2018年5月17日
(此件主动公开)
附件1:
危险性较大的分部分项工程范围
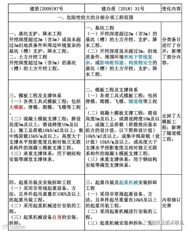
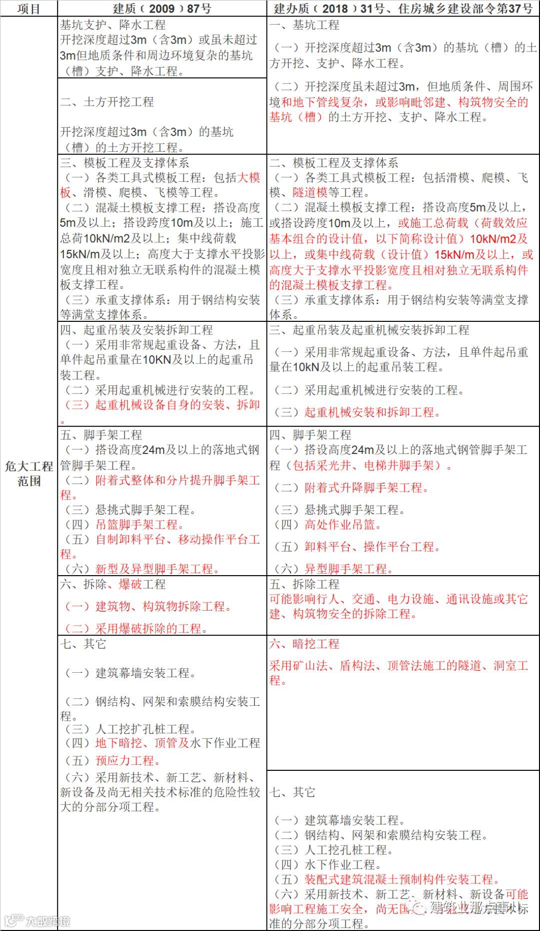
一、基坑工程
(一)开挖深度超过3m(含3m)的基坑(槽)的土方开挖、支护、降水工程。
(二)开挖深度虽未超过3m,但地质条件、周围环境和地下管线复杂,或影响毗邻建、构筑物安全的基坑(槽)的土方开挖、支护、降水工程。
二、模板工程及支撑体系
(一)各类工具式模板工程:包括滑模、爬模、飞模、隧道模等工程。
(二)混凝土模板支撑工程:搭设高度5m及以上,或搭设跨度10m及以上,或施工总荷载(荷载效应基本组合的设计值,以下简称设计值)10kN/m2及以上,或集中线荷载(设计值)15kN/m及以上,或高度大于支撑水平投影宽度且相对独立无联系构件的混凝土模板支撑工程。
(三)承重支撑体系:用于钢结构安装等满堂支撑体系。
三、起重吊装及起重机械安装拆卸工程
(一)采用非常规起重设备、方法,且单件起吊重量在10kN及以上的起重吊装工程。
(二)采用起重机械进行安装的工程。
(三)起重机械安装和拆卸工程。
四、脚手架工程
(一)搭设高度24m及以上的落地式钢管脚手架工程(包括采光井、电梯井脚手架)。
(二)附着式升降脚手架工程。
(三)悬挑式脚手架工程。
(四)高处作业吊篮。
(五)卸料平台、操作平台工程。
(六)异型脚手架工程。
五、拆除工程
可能影响行人、交通、电力设施、通讯设施或其它建、构筑物安全的拆除工程。
六、暗挖工程
采用矿山法、盾构法、顶管法施工的隧道、洞室工程。
七、其它
(一)建筑幕墙安装工程。
(二)钢结构、网架和索膜结构安装工程。
(三)人工挖孔桩工程。
(四)水下作业工程。
(五)装配式建筑混凝土预制构件安装工程。
(六)采用新技术、新工艺、新材料、新设备可能影响工程施工安全,尚无国家、行业及地方技术标准的分部分项工程。
附件2:
超过一定规模的危险性较大的分部分项工程范围
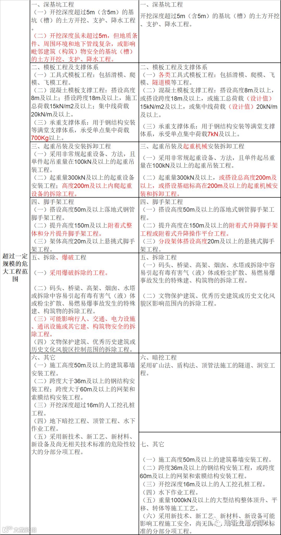
一、深基坑工程
开挖深度超过5m(含5m)的基坑(槽)的土方开挖、支护、降水工程。
二、模板工程及支撑体系
(一)各类工具式模板工程:包括滑模、爬模、飞模、隧道模等工程。
(二)混凝土模板支撑工程:搭设高度8m及以上,或搭设跨度18m及以上,或施工总荷载(设计值)15kN/m2及以上,或集中线荷载(设计值)20kN/m及以上。
(三)承重支撑体系:用于钢结构安装等满堂支撑体系,承受单点集中荷载7kN及以上。
三、起重吊装及起重机械安装拆卸工程
(一)采用非常规起重设备、方法,且单件起吊重量在100kN及以上的起重吊装工程。
(二)起重量300kN及以上,或搭设总高度200m及以上,或搭设基础标高在200m及以上的起重机械安装和拆卸工程。
四、脚手架工程
(一)搭设高度50m及以上的落地式钢管脚手架工程。
(二)提升高度在150m及以上的附着式升降脚手架工程或附着式升降操作平台工程。
(三)分段架体搭设高度20m及以上的悬挑式脚手架工程。
五、拆除工程
(一)码头、桥梁、高架、烟囱、水塔或拆除中容易引起有毒有害气(液)体或粉尘扩散、易燃易爆事故发生的特殊建、构筑物的拆除工程。
(二)文物保护建筑、优秀历史建筑或历史文化风貌区影响范围内的拆除工程。
六、暗挖工程
采用矿山法、盾构法、顶管法施工的隧道、洞室工程。
七、其它
(一)施工高度50m及以上的建筑幕墙安装工程。
(二)跨度36m及以上的钢结构安装工程,或跨度60m及以上的网架和索膜结构安装工程。
(三)开挖深度16m及以上的人工挖孔桩工程。
(四)水下作业工程。
(五)重量1000kN及以上的大型结构整体顶升、平移、转体等施工工艺。
(六)采用新技术、新工艺、新材料、新设备可能影响工程施工安全,尚无国家、行业及地方技术标准的分部分项工程。
来源:建筑业那点事儿(如有侵权,请联系删除,我们会在第一时间处理)
业务合作请联系QQ:1483501137


